• 文献检索
  • 文档翻译
  • 深度研究
  • 学术资讯
  • Suppr Zotero 插件Zotero 插件
  • 邀请有礼
  • 套餐&价格
  • 历史记录
应用&插件
Suppr Zotero 插件Zotero 插件浏览器插件Mac 客户端Windows 客户端微信小程序
定价
高级版会员购买积分包购买API积分包
服务
文献检索文档翻译深度研究API 文档MCP 服务
关于我们
关于 Suppr公司介绍联系我们用户协议隐私条款
关注我们

Suppr 超能文献

核心技术专利:CN118964589B侵权必究
粤ICP备2023148730 号-1Suppr @ 2026

文献检索

告别复杂PubMed语法,用中文像聊天一样搜索,搜遍4000万医学文献。AI智能推荐,让科研检索更轻松。

立即免费搜索

文件翻译

保留排版,准确专业,支持PDF/Word/PPT等文件格式,支持 12+语言互译。

免费翻译文档

深度研究

AI帮你快速写综述,25分钟生成高质量综述,智能提取关键信息,辅助科研写作。

立即免费体验

MAP2K1 中的体细胞激活突变导致弥漫性骨肥厚症。

Somatic activating mutations in MAP2K1 cause melorheostosis.

机构信息

Section on Heritable Disorders of Bone and Extracellular Matrix, National Institute of Child Health and Human Development, National Institutes of Health, Bethesda, MD, 20892, USA.

Clinical and Investigative Orthopedics Surgery Unit, National Institute of Arthritis and Musculoskeletal and Skin Diseases, National Institutes of Health, Bethesda, MD, 20892, USA.

出版信息

Nat Commun. 2018 Apr 11;9(1):1390. doi: 10.1038/s41467-018-03720-z.

DOI:10.1038/s41467-018-03720-z
PMID:29643386
原文链接:https://pmc.ncbi.nlm.nih.gov/articles/PMC5895796/
Abstract

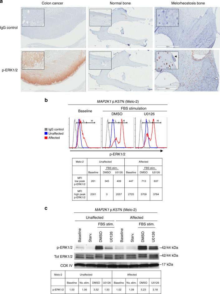
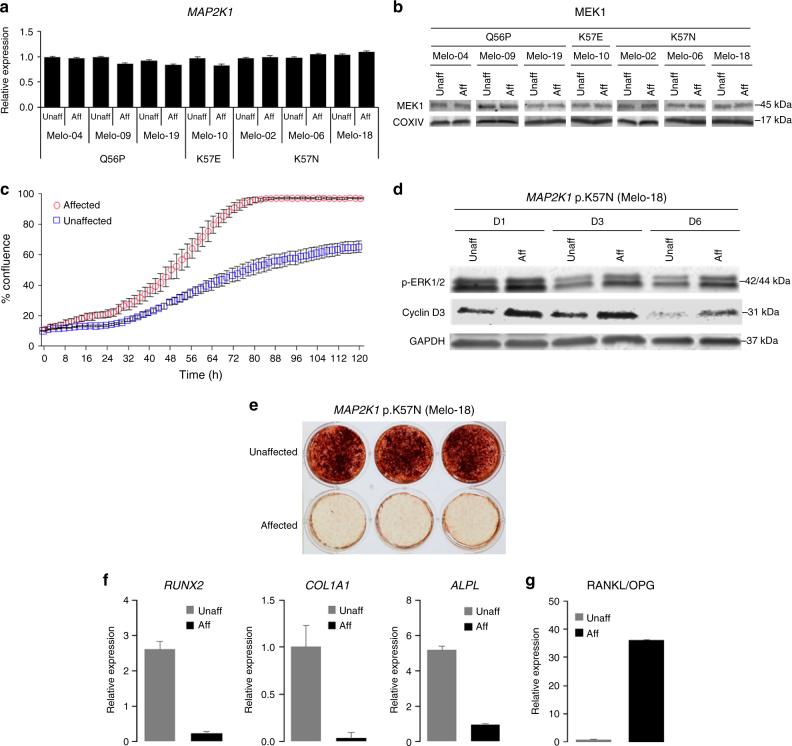
Melorheostosis is a sporadic disease of uncertain etiology characterized by asymmetric bone overgrowth and functional impairment. Using whole exome sequencing, we identify somatic mosaic MAP2K1 mutations in affected, but not unaffected, bone of eight unrelated patients with melorheostosis. The activating mutations (Q56P, K57E and K57N) cluster tightly in the MEK1 negative regulatory domain. Affected bone displays a mosaic pattern of increased p-ERK1/2 in osteoblast immunohistochemistry. Osteoblasts cultured from affected bone comprise two populations with distinct p-ERK1/2 levels by flow cytometry, enhanced ERK1/2 activation, and increased cell proliferation. However, these MAP2K1 mutations inhibit BMP2-mediated osteoblast mineralization and differentiation in vitro, underlying the markedly increased osteoid detected in affected bone histology. Mosaicism is also detected in the skin overlying bone lesions in four of five patients tested. Our data show that the MAP2K1 oncogene is important in human bone formation and implicate MEK1 inhibition as a potential treatment avenue for melorheostosis.

摘要

骨肌皮病是一种病因不明的散发性疾病,其特征为不对称性骨过度生长和功能障碍。我们通过全外显子组测序,在 8 名无关联的骨肌皮病患者的受累而非未受累骨中发现了体细胞镶嵌 MAP2K1 突变。这些激活突变(Q56P、K57E 和 K57N)紧密聚集在 MEK1 的负调节域。受影响的骨骼在成骨细胞免疫组化中显示出 p-ERK1/2 增加的镶嵌模式。通过流式细胞术,从受累骨骼培养的成骨细胞包含两个具有不同 p-ERK1/2 水平的群体,ERK1/2 激活增强,细胞增殖增加。然而,这些 MAP2K1 突变抑制了 BMP2 介导的成骨细胞矿化和分化,这解释了在受累骨骼组织学中检测到的明显增加的类骨质。在检测的 5 名患者中的 4 名,在骨病变上方的皮肤中也检测到镶嵌现象。我们的数据表明,MAP2K1 癌基因在人类骨形成中很重要,并暗示 MEK1 抑制可能是治疗骨肌皮病的一种潜在途径。

https://cdn.ncbi.nlm.nih.gov/pmc/blobs/8d0f/5895796/c72bb0be6cc2/41467_2018_3720_Fig5_HTML.jpg
https://cdn.ncbi.nlm.nih.gov/pmc/blobs/8d0f/5895796/a5cfeb94aa47/41467_2018_3720_Fig1_HTML.jpg
https://cdn.ncbi.nlm.nih.gov/pmc/blobs/8d0f/5895796/b17690fba298/41467_2018_3720_Fig2_HTML.jpg
https://cdn.ncbi.nlm.nih.gov/pmc/blobs/8d0f/5895796/c147bd8e535d/41467_2018_3720_Fig3_HTML.jpg
https://cdn.ncbi.nlm.nih.gov/pmc/blobs/8d0f/5895796/d47d375913b3/41467_2018_3720_Fig4_HTML.jpg
https://cdn.ncbi.nlm.nih.gov/pmc/blobs/8d0f/5895796/c72bb0be6cc2/41467_2018_3720_Fig5_HTML.jpg
https://cdn.ncbi.nlm.nih.gov/pmc/blobs/8d0f/5895796/a5cfeb94aa47/41467_2018_3720_Fig1_HTML.jpg
https://cdn.ncbi.nlm.nih.gov/pmc/blobs/8d0f/5895796/b17690fba298/41467_2018_3720_Fig2_HTML.jpg
https://cdn.ncbi.nlm.nih.gov/pmc/blobs/8d0f/5895796/c147bd8e535d/41467_2018_3720_Fig3_HTML.jpg
https://cdn.ncbi.nlm.nih.gov/pmc/blobs/8d0f/5895796/d47d375913b3/41467_2018_3720_Fig4_HTML.jpg
https://cdn.ncbi.nlm.nih.gov/pmc/blobs/8d0f/5895796/c72bb0be6cc2/41467_2018_3720_Fig5_HTML.jpg

相似文献

1
Somatic activating mutations in MAP2K1 cause melorheostosis.MAP2K1 中的体细胞激活突变导致弥漫性骨肥厚症。
Nat Commun. 2018 Apr 11;9(1):1390. doi: 10.1038/s41467-018-03720-z.
2
Somatic SMAD3-activating mutations cause melorheostosis by up-regulating the TGF-β/SMAD pathway.体细胞 SMAD3 激活突变通过上调 TGF-β/SMAD 通路引起骨斑症。
J Exp Med. 2020 May 4;217(5). doi: 10.1084/jem.20191499.
3
Distinct Clinical and Pathological Features of Melorheostosis Associated With Somatic MAP2K1 Mutations.伴有体细胞 MAP2K1 突变的 Melorheostosis 的独特临床和病理学特征。
J Bone Miner Res. 2019 Jan;34(1):145-156. doi: 10.1002/jbmr.3577. Epub 2018 Sep 14.
4
VEGF Secretion Drives Bone Formation in Classical MAP2K1+ Melorheostosis.VEGF 分泌驱动经典 MAP2K1+ Melorheostosis 中的骨形成。
J Bone Miner Res. 2023 Dec;38(12):1834-1845. doi: 10.1002/jbmr.4915. Epub 2023 Oct 24.
5
A multi-omics approach expands the mutational spectrum of MAP2K1-related melorheostosis.多组学方法扩展了 MAP2K1 相关性 melorheostosis 的突变谱。
Bone. 2020 Aug;137:115406. doi: 10.1016/j.bone.2020.115406. Epub 2020 May 7.
6
Distribution and Functional Consequences of Somatic MAP2K1 Variants in Affected Skin Associated with Bone Lesions in Melorheostosis.伴骨肥大症骨病变的受累皮肤中体细胞MAP2K1变体的分布及其功能后果
J Invest Dermatol. 2021 Mar;141(3):688-692.e11. doi: 10.1016/j.jid.2020.06.036. Epub 2020 Aug 11.
7
Melorheostotic Bone Lesions Caused by Somatic Mutations in MAP2K1 Have Deteriorated Microarchitecture and Periosteal Reaction.由MAP2K1体细胞突变引起的肢骨纹状肥大性骨病变具有恶化的微结构和骨膜反应。
J Bone Miner Res. 2019 May;34(5):883-895. doi: 10.1002/jbmr.3656. Epub 2019 Jan 22.
8
Clinical characteristics of 10 Chinese patients with melorheostosis and identification of a somatic MAP2K1 variant in one case.10 例中国人 melorheostosis 患者的临床特征及 1 例患者中存在的体细胞 MAP2K1 变异。
Mol Genet Genomic Med. 2022 Oct;10(10):e2043. doi: 10.1002/mgg3.2043. Epub 2022 Aug 25.
9
A TGF-beta-inducible cell adhesion molecule, betaig-h3, is downregulated in melorheostosis and involved in osteogenesis.一种转化生长因子-β诱导的细胞粘附分子βig-h3,在骨肥大症中表达下调并参与骨生成。
J Cell Biochem. 2000 Mar;77(2):169-78. doi: 10.1002/(sici)1097-4644(20000501)77:2<169::aid-jcb1>3.0.co;2-l.
10
Melorheostosis and Osteopoikilosis: A Review of Clinical Features and Pathogenesis.骨斑症和大理石骨病:临床特征和发病机制的综述。
Calcif Tissue Int. 2019 May;104(5):530-543. doi: 10.1007/s00223-019-00543-y. Epub 2019 Apr 15.

引用本文的文献

1
Developing a standard dataset in the European registries for rare endocrine and bone conditions-a Melorheostosis dataset.在欧洲罕见内分泌和骨骼疾病登记处开发标准数据集——骨肥大症数据集。
Orphanet J Rare Dis. 2025 Jul 1;20(1):331. doi: 10.1186/s13023-025-03862-6.
2
Melorheostosis: A Systematic Review of Clinical Manifestations, Diagnostic Challenges, Therapeutic Strategies, and Physiotherapeutic Interventions.骨肥大症:临床表现、诊断挑战、治疗策略及物理治疗干预的系统评价
Cureus. 2025 Mar 11;17(3):e80407. doi: 10.7759/cureus.80407. eCollection 2025 Mar.
3
Calvarial melorheostosis: an extremely rare case and diagnostic challenge.

本文引用的文献

1
Melorheostosis: a Rare Sclerosing Bone Dysplasia.骨硬化性黏液纤维瘤病:一种罕见的硬化性骨发育不良。
Curr Osteoporos Rep. 2017 Aug;15(4):335-342. doi: 10.1007/s11914-017-0375-y.
2
The clinical spectrum of Erdheim-Chester disease: an observational cohort study.厄德里希-切斯特病的临床谱:一项观察性队列研究。
Blood Adv. 2017 Feb 14;1(6):357-366. doi: 10.1182/bloodadvances.2016001784.
3
Melorheostosis: Exome sequencing of an associated dermatosis implicates postzygotic mosaicism of mutated KRAS.肢骨纹状肥大症:一种相关皮肤病的外显子组测序表明存在KRAS基因突变的合子后镶嵌现象。
颅骨厚皮性骨膜病:1例极其罕见的病例及诊断挑战
Skeletal Radiol. 2025 Feb 13. doi: 10.1007/s00256-025-04882-w.
4
Unraveling melorheostosis: insights into clinical features, diagnosis, and treatment.揭开肢骨纹状肥大之谜:对临床特征、诊断和治疗的见解。
JBMR Plus. 2024 Dec 11;9(2):ziae163. doi: 10.1093/jbmrpl/ziae163. eCollection 2025 Feb.
5
[F]NaF PET/CT as a Marker for Fibrodysplasia Ossificans Progressiva: From Molecular Mechanisms to Clinical Applications in Bone Disorders.氟[18F]去铁胺 PET/CT 作为成骨不全性骨纤维发育异常的标志物:从分子机制到骨骼疾病的临床应用。
Biomolecules. 2024 Oct 10;14(10):1276. doi: 10.3390/biom14101276.
6
Update on the Genetics of Osteogenesis Imperfecta.成骨不全症遗传学的最新进展。
Calcif Tissue Int. 2024 Dec;115(6):891-914. doi: 10.1007/s00223-024-01266-5. Epub 2024 Aug 11.
7
Melorheostosis of the cervical and cervicothoracic spine: review of the literature and presentation of 3 new cases.颈椎和颈胸段脊椎的大理石骨病:文献回顾及 3 例新病例报告。
Arch Orthop Trauma Surg. 2024 Aug;144(8):3351-3359. doi: 10.1007/s00402-024-05492-2. Epub 2024 Aug 7.
8
The IFITM5 mutation in osteogenesis imperfecta type V is associated with an ERK/SOX9-dependent osteoprogenitor differentiation defect.V型成骨不全症中的IFITM5突变与ERK/SOX9依赖的骨祖细胞分化缺陷相关。
J Clin Invest. 2024 Jun 17;134(15):e170369. doi: 10.1172/JCI170369.
9
Precise Readout of MEK1 Proteoforms upon MAPK Pathway Modulation by Individual Ion Mass Spectrometry.通过单离子质谱法精确读出 MAPK 途径调节时 MEK1 蛋白构象变化。
Anal Chem. 2024 Mar 19;96(11):4455-4462. doi: 10.1021/acs.analchem.3c04758. Epub 2024 Mar 8.
10
The roles and regulatory mechanisms of TGF-β and BMP signaling in bone and cartilage development, homeostasis and disease.转化生长因子-β(TGF-β)和骨形态发生蛋白(BMP)信号在骨骼和软骨发育、稳态及疾病中的作用和调控机制。
Cell Res. 2024 Feb;34(2):101-123. doi: 10.1038/s41422-023-00918-9. Epub 2024 Jan 24.
Bone. 2017 Aug;101:145-155. doi: 10.1016/j.bone.2017.04.010. Epub 2017 Apr 21.
4
Somatic MAP2K1 Mutations Are Associated with Extracranial Arteriovenous Malformation.体细胞MAP2K1突变与颅外动静脉畸形相关。
Am J Hum Genet. 2017 Mar 2;100(3):546-554. doi: 10.1016/j.ajhg.2017.01.018. Epub 2017 Feb 9.
5
Divergent effects of intrinsically active MEK variants on developmental Ras signaling.具有内在活性的MEK变体对发育过程中Ras信号传导的不同影响。
Nat Genet. 2017 Mar;49(3):465-469. doi: 10.1038/ng.3780. Epub 2017 Feb 6.
6
Romosozumab Treatment in Postmenopausal Women with Osteoporosis.罗莫佐单抗治疗绝经后骨质疏松症妇女。
N Engl J Med. 2016 Oct 20;375(16):1532-1543. doi: 10.1056/NEJMoa1607948. Epub 2016 Sep 18.
7
Analysis of protein-coding genetic variation in 60,706 humans.对60706名人类的蛋白质编码基因变异进行分析。
Nature. 2016 Aug 18;536(7616):285-91. doi: 10.1038/nature19057.
8
MEK1 and MEK2 inhibitors and cancer therapy: the long and winding road.MEK1 和 MEK2 抑制剂与癌症治疗:漫长而曲折的道路。
Nat Rev Cancer. 2015 Oct;15(10):577-92. doi: 10.1038/nrc4000.
9
Nosology and classification of genetic skeletal disorders: 2015 revision.遗传性骨骼疾病的疾病分类学与分类:2015年修订版
Am J Med Genet A. 2015 Dec;167A(12):2869-92. doi: 10.1002/ajmg.a.37365. Epub 2015 Sep 23.
10
MAP2K1 (MEK1) Mutations Define a Distinct Subset of Lung Adenocarcinoma Associated with Smoking.丝裂原活化蛋白激酶激酶1(MEK1)突变定义了与吸烟相关的肺腺癌的一个独特亚组。
Clin Cancer Res. 2015 Apr 15;21(8):1935-43. doi: 10.1158/1078-0432.CCR-14-2124. Epub 2014 Oct 28.