Suppr超能文献

细胞周期蛋白依赖性激酶4/6(CDK4/6)抑制作为高级别浆液性卵巢癌的维持治疗和联合治疗

CDK4/6 inhibition as maintenance and combination therapy for high grade serous ovarian cancer.

作者信息

Iyengar Mangala, O'Hayer Patrick, Cole Alex, Sebastian Tara, Yang Kun, Coffman Lan, Buckanovich Ronald J

机构信息

University of Michigan, Department of Cellular and Molecular Biology, Ann Arbor, MI 48109, USA.

University of Michigan, Medical Scientist Training Program, Ann Arbor, MI 48109, USA.

出版信息

Oncotarget. 2018 Feb 26;9(21):15658-15672. doi: 10.18632/oncotarget.24585. eCollection 2018 Mar 20.

Abstract

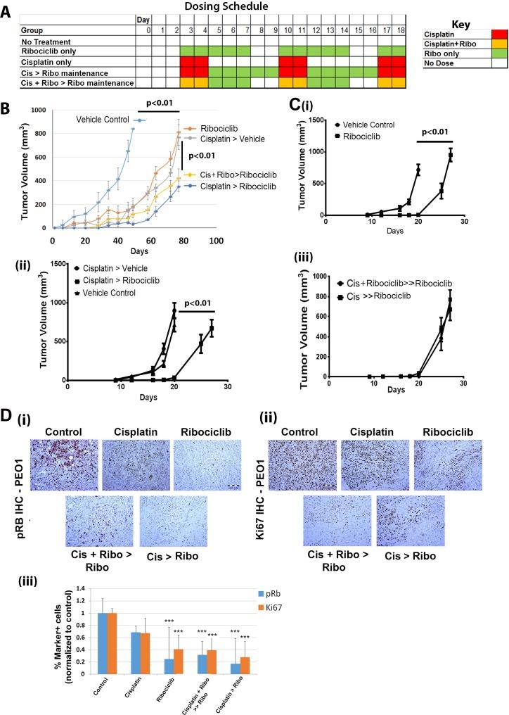
High grade serous ovarian cancer (HGSOC) is a disease with a high relapse rate and poor overall survival despite good initial responses to platinum-based therapy. Cell cycle inhibition with targeted CDK4/6 inhibitors is a new therapeutic approach showing promise as a maintenance therapy in cancer. As multiple genes in the CDK4/6 pathway are commonly mutated or dysregulated in ovarian cancer, we evaluated the efficacy of the CDK4/6 inhibitor Ribociclib alone, in combination with chemotherapy, and as maintenance therapy in several models of HGSOC. Ribociclib restricted cellular proliferation in multiple ovarian cancer cell lines. Restricted proliferation was associated with a pseudo-senescent cellular phenotype; Ribociclib-treated cells expressed markers of senescence, but could rapidly re-enter the cell cycle with discontinuation of therapy. Surprisingly, concurrent Ribociclib and cisplatin therapy followed by Ribociclib maintenance was synergistic. Evaluation of the cell cycle suggested that Ribociclib may also act at the G2/M check point via dephosphorylation of ATR and CHK1. Consistent with this mechanism, Ribociclib demonstrated clear activity in both platinum-resistant and platinum-sensitive tumor models . This work supports clinical trials using Ribociclib in combination with cisplatin and as a maintenance therapy in ovarian cancer.

摘要

高级别浆液性卵巢癌(HGSOC)是一种复发率高、总体生存率低的疾病,尽管初始对铂类疗法反应良好。使用靶向CDK4/6抑制剂抑制细胞周期是一种新的治疗方法,在癌症维持治疗方面显示出前景。由于CDK4/6通路中的多个基因在卵巢癌中通常发生突变或失调,我们评估了CDK4/6抑制剂瑞博西尼单独使用、与化疗联合使用以及在几种HGSOC模型中作为维持治疗的疗效。瑞博西尼限制了多种卵巢癌细胞系中的细胞增殖。增殖受限与一种假衰老细胞表型相关;用瑞博西尼处理的细胞表达衰老标志物,但在停止治疗后可迅速重新进入细胞周期。令人惊讶的是,同时使用瑞博西尼和顺铂治疗,随后进行瑞博西尼维持治疗具有协同作用。对细胞周期的评估表明,瑞博西尼还可能通过使ATR和CHK1去磷酸化而作用于G2/M检查点。与此机制一致,瑞博西尼在铂耐药和铂敏感肿瘤模型中均表现出明显活性。这项工作支持在卵巢癌中使用瑞博西尼联合顺铂并作为维持治疗的临床试验。

https://cdn.ncbi.nlm.nih.gov/pmc/blobs/1603/5884655/39289d4b7a33/oncotarget-09-15658-g001.jpg

文献AI研究员

20分钟写一篇综述,助力文献阅读效率提升50倍。

立即体验

用中文搜PubMed

大模型驱动的PubMed中文搜索引擎

马上搜索

文档翻译

学术文献翻译模型,支持多种主流文档格式。

立即体验