• 文献检索
  • 文档翻译
  • 深度研究
  • 学术资讯
  • Suppr Zotero 插件Zotero 插件
  • 邀请有礼
  • 套餐&价格
  • 历史记录
应用&插件
Suppr Zotero 插件Zotero 插件浏览器插件Mac 客户端Windows 客户端微信小程序
定价
高级版会员购买积分包购买API积分包
服务
文献检索文档翻译深度研究API 文档MCP 服务
关于我们
关于 Suppr公司介绍联系我们用户协议隐私条款
关注我们

Suppr 超能文献

核心技术专利:CN118964589B侵权必究
粤ICP备2023148730 号-1Suppr @ 2026

文献检索

告别复杂PubMed语法,用中文像聊天一样搜索,搜遍4000万医学文献。AI智能推荐,让科研检索更轻松。

立即免费搜索

文件翻译

保留排版,准确专业,支持PDF/Word/PPT等文件格式,支持 12+语言互译。

免费翻译文档

深度研究

AI帮你快速写综述,25分钟生成高质量综述,智能提取关键信息,辅助科研写作。

立即免费体验

体外评估美杜莎矛头蝮蛇蛇毒的细胞毒性活性。

In vitro assessment of cytotoxic activities of Lachesis muta muta snake venom.

机构信息

Departamento de Bioquímica e Imunologia, Instituto de Ciências Biológicas, Universidade Federal de Minas Gerais, Belo Horizonte, Minas Gerais, Brazil.

Centro de Pesquisa e Desenvolvimento, Fundação Ezequiel Dias, Belo Horizonte, Minas Gerais, Brazil.

出版信息

PLoS Negl Trop Dis. 2018 Apr 16;12(4):e0006427. doi: 10.1371/journal.pntd.0006427. eCollection 2018 Apr.

DOI:10.1371/journal.pntd.0006427
PMID:29659601
原文链接:https://pmc.ncbi.nlm.nih.gov/articles/PMC5919693/
Abstract

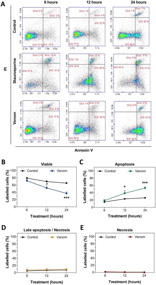
Envenomation by the bushmaster snake Lachesis muta muta is considered severe, characterized by local effects including necrosis, the main cause of permanent disability. However, cellular mechanisms related to cell death and tissue destruction, triggered by snake venoms, are poorly explored. The purpose of this study was to investigate the cytotoxic effect caused by L. m. muta venom in normal human keratinocytes and to identify the cellular processes involved in in cellulo envenomation. In order to investigate venom effect on different cell types, Alamar Blue assay was performed to quantify levels of cellular metabolism as a readout of cell viability. Apoptosis, necrosis and changes in mitochondrial membrane potential were evaluated by flow cytometry, while induction of autophagy was assessed by expression of GFP-LC3 and analyzed using fluorescence microscopy. The cytotoxic potential of the venom is shown by reduced cell viability in a concentration-dependent manner. It was also observed the sequential appearance of cells undergoing autophagy (by 6 hours), apoptosis and necrosis (12 and 24 hours). Morphologically, incubation with L. m. muta venom led to a significant cellular retraction and formation of cellular aggregates. These results indicate that L. m. muta venom is cytotoxic to normal human keratinocytes and other cell lines, and this toxicity involves the integration of distinct modes of cell death. Autophagy as a cell death mechanism, in addition to apoptosis and necrosis, can help to unravel cellular pathways and mechanisms triggered by the venom. Understanding the mechanisms that underlie cellular damage and tissue destruction will be useful in the development of alternative therapies against snakebites.

摘要

被矛头蝮蛇(Lachesis muta muta)咬伤被认为是严重的,其特征是局部效应,包括坏死,这是永久性残疾的主要原因。然而,蛇毒引发的细胞死亡和组织破坏的细胞机制还未得到充分探索。本研究旨在研究矛头蝮蛇毒液对正常人类角质形成细胞的细胞毒性作用,并确定与细胞内中毒相关的细胞过程。为了研究毒液对不同细胞类型的影响,通过阿尔玛蓝测定法(Alamar Blue assay)来定量细胞代谢水平,作为细胞活力的读数。通过流式细胞术评估细胞凋亡、坏死和线粒体膜电位的变化,而自噬的诱导则通过 GFP-LC3 的表达进行评估,并使用荧光显微镜进行分析。毒液的细胞毒性潜力表现为细胞活力在浓度依赖性方式下降低。还观察到细胞依次经历自噬(在 6 小时)、凋亡和坏死(在 12 小时和 24 小时)。孵育矛头蝮蛇毒液后,细胞形态发生明显的回缩,并形成细胞聚集。这些结果表明,矛头蝮蛇毒液对正常人类角质形成细胞和其他细胞系具有细胞毒性,这种毒性涉及不同细胞死亡方式的整合。自噬作为一种细胞死亡机制,除了凋亡和坏死外,还可以帮助阐明毒液引发的细胞通路和机制。了解导致细胞损伤和组织破坏的机制将有助于开发针对蛇咬伤的替代疗法。

https://cdn.ncbi.nlm.nih.gov/pmc/blobs/e6b9/5919693/854ae65bd2f0/pntd.0006427.g006.jpg
https://cdn.ncbi.nlm.nih.gov/pmc/blobs/e6b9/5919693/f57bd0c4c476/pntd.0006427.g001.jpg
https://cdn.ncbi.nlm.nih.gov/pmc/blobs/e6b9/5919693/e204312ec27e/pntd.0006427.g002.jpg
https://cdn.ncbi.nlm.nih.gov/pmc/blobs/e6b9/5919693/9f4ea38ebdb9/pntd.0006427.g003.jpg
https://cdn.ncbi.nlm.nih.gov/pmc/blobs/e6b9/5919693/bcb04c3f4739/pntd.0006427.g004.jpg
https://cdn.ncbi.nlm.nih.gov/pmc/blobs/e6b9/5919693/fcace2b86e07/pntd.0006427.g005.jpg
https://cdn.ncbi.nlm.nih.gov/pmc/blobs/e6b9/5919693/854ae65bd2f0/pntd.0006427.g006.jpg
https://cdn.ncbi.nlm.nih.gov/pmc/blobs/e6b9/5919693/f57bd0c4c476/pntd.0006427.g001.jpg
https://cdn.ncbi.nlm.nih.gov/pmc/blobs/e6b9/5919693/e204312ec27e/pntd.0006427.g002.jpg
https://cdn.ncbi.nlm.nih.gov/pmc/blobs/e6b9/5919693/9f4ea38ebdb9/pntd.0006427.g003.jpg
https://cdn.ncbi.nlm.nih.gov/pmc/blobs/e6b9/5919693/bcb04c3f4739/pntd.0006427.g004.jpg
https://cdn.ncbi.nlm.nih.gov/pmc/blobs/e6b9/5919693/fcace2b86e07/pntd.0006427.g005.jpg
https://cdn.ncbi.nlm.nih.gov/pmc/blobs/e6b9/5919693/854ae65bd2f0/pntd.0006427.g006.jpg

相似文献

1
In vitro assessment of cytotoxic activities of Lachesis muta muta snake venom.体外评估美杜莎矛头蝮蛇蛇毒的细胞毒性活性。
PLoS Negl Trop Dis. 2018 Apr 16;12(4):e0006427. doi: 10.1371/journal.pntd.0006427. eCollection 2018 Apr.
2
Protective action of N-acetyl-L-cysteine associated with a polyvalent antivenom on the envenomation induced by Lachesis muta muta (South American bushmaster) in rats.N-乙酰-L-半胱氨酸联合多价抗蛇毒血清对南美矛头蝮(South American bushmaster)蛇毒诱导的大鼠中毒的保护作用。
Toxicon. 2021 Jul 30;198:36-47. doi: 10.1016/j.toxicon.2021.04.018. Epub 2021 Apr 27.
3
Cytotoxicity of Lachesis muta muta snake (bushmaster) venom and its purified basic phospholipase A2 (LmTX-I) in cultured cells.矛头蝮蛇毒液及其纯化的碱性磷脂酶A2(LmTX-I)对培养细胞的细胞毒性。
Toxicon. 2007 Apr;49(5):678-92. doi: 10.1016/j.toxicon.2006.11.014. Epub 2006 Nov 28.
4
Protective Effect of the Sulfated Agaran Isolated from the Red Seaweed Laurencia aldingensis Against Toxic Effects of the Venom of the Snake, Lachesis muta.从红海草Aldingensis Laurencia中分离出的硫酸化琼脂糖对矛头蝮蛇毒毒性作用的保护作用
Mar Biotechnol (NY). 2016 Dec;18(6):619-629. doi: 10.1007/s10126-016-9722-8. Epub 2016 Nov 25.
5
Sulfated Galactan from Palisada flagellifera Inhibits Toxic Effects of Lachesis muta Snake Venom.来自鞭毛帕利萨达藻的硫酸化半乳聚糖可抑制矛头蝮蛇毒的毒性作用。
Mar Drugs. 2015 Jun 11;13(6):3761-75. doi: 10.3390/md13063761.
6
Snake venomics across genus Lachesis. Ontogenetic changes in the venom composition of Lachesis stenophrys and comparative proteomics of the venoms of adult Lachesis melanocephala and Lachesis acrochorda.蛇毒组 across genus Lachesis。Lachesis stenophrys 毒液成分的个体发生变化和成年 Lachesis melanocephala 和 Lachesis acrochorda 毒液的比较蛋白质组学。
J Proteomics. 2012 Dec 21;77:280-97. doi: 10.1016/j.jprot.2012.09.003. Epub 2012 Sep 12.
7
Mutacytin-1, a New C-Type Lectin-Like Protein from the Venezuelan Cuaima ( Linnaeus, 1766) (Serpentes: Viperidae) Snake Venom Inducing Cardiotoxicity in Developing Zebrafish () Embryos.Mutacytin-1,一种来自委内瑞拉库阿马(Linnaeus,1766)(蛇目:蝰蛇科)蛇毒液的新型 C 型凝集素样蛋白,在发育中的斑马鱼胚胎中诱导心脏毒性。
Zebrafish. 2019 Aug;16(4):379-387. doi: 10.1089/zeb.2019.1731. Epub 2019 May 30.
8
Pharmacological analysis of hemodynamic responses to Lachesis muta (South American bushmaster) snake venom in anesthetized rats.麻醉大鼠对矛头蝮(南美巨蝮)蛇毒血流动力学反应的药理学分析。
Toxicon. 2016 Dec 1;123:25-44. doi: 10.1016/j.toxicon.2016.10.002. Epub 2016 Oct 5.
9
Hemodynamic responses to Lachesis muta (South American bushmaster) snake venom in anesthetized rats.麻醉大鼠对矛头蝮(南美巨蝮)蛇毒的血流动力学反应。
Toxicon. 2016 Dec 1;123:1-14. doi: 10.1016/j.toxicon.2016.10.001. Epub 2016 Oct 5.
10
The protective effect exerted by ascorbic acid on DNA fragmentation of human leukocytes induced by Lachesis muta muta venom.抗坏血酸对矛头蝮蛇蛇毒诱导的人白细胞 DNA 碎片化的保护作用。
J Cell Biochem. 2019 Mar;120(3):3520-3528. doi: 10.1002/jcb.27628. Epub 2018 Oct 15.

引用本文的文献

1
Severe Bushmaster Snakebite Envenoming: Case Report and Overview.严重矛头蝮蛇咬伤中毒:病例报告与概述
Reports (MDPI). 2024 Aug 7;7(3):68. doi: 10.3390/reports7030068.
2
Emerging Trends in Snake Venom-Loaded Nanobiosystems for Advanced Medical Applications: A Comprehensive Overview.用于先进医学应用的载蛇毒纳米生物系统的新兴趋势:全面概述
Pharmaceutics. 2025 Feb 6;17(2):204. doi: 10.3390/pharmaceutics17020204.
3
as an animal model for the preliminary evaluation of snake venom-induced toxicity.作为蛇毒诱导毒性初步评估的动物模型。

本文引用的文献

1
A new l-amino acid oxidase from Bothrops jararacussu snake venom: Isolation, partial characterization, and assessment of pro-apoptotic and antiprotozoal activities.一种来自矛头蝮蛇(Bothrops jararacussu)蛇毒的新型 L-氨基酸氧化酶:分离、部分特性鉴定、促凋亡和抗原生动物活性评估。
Int J Biol Macromol. 2017 Oct;103:25-35. doi: 10.1016/j.ijbiomac.2017.05.025. Epub 2017 May 8.
2
In Vitro Cell Death Determination for Drug Discovery: A Landscape Review of Real Issues.用于药物发现的体外细胞死亡测定:对实际问题的全面综述
J Cell Death. 2017 Feb 24;10:1179670717691251. doi: 10.1177/1179670717691251. eCollection 2017.
3
Toxicon X. 2021 Aug 19;12:100082. doi: 10.1016/j.toxcx.2021.100082. eCollection 2021 Nov.
4
Immunological Responses to Envenomation.对毒液侵袭的免疫反应。
Front Immunol. 2021 May 10;12:661082. doi: 10.3389/fimmu.2021.661082. eCollection 2021.
5
Effect of and snake venoms on apoptosis-related genes in human thymic epithelial cells.眼镜蛇毒和蝰蛇毒对人胸腺上皮细胞凋亡相关基因的影响。
J Venom Anim Toxins Incl Trop Dis. 2020 Dec 14;26:e20200057. doi: 10.1590/1678-9199-JVATITD-2020-0057.
6
Green synthesis of silver nanoparticles using Indian male fern (), operational parameters, characterization and bioactivity on venom neutralization.利用印度绵马鳞毛蕨绿色合成银纳米颗粒、操作参数、表征及其对毒液中和的生物活性
Toxicol Res (Camb). 2020 Oct 15;9(5):706-713. doi: 10.1093/toxres/tfaa070. eCollection 2020 Sep.
7
From Animal Poisons and Venoms to Medicines: Achievements, Challenges and Perspectives in Drug Discovery.从动物毒素到药物:药物发现中的成就、挑战与展望
Front Pharmacol. 2020 Jul 24;11:1132. doi: 10.3389/fphar.2020.01132. eCollection 2020.
8
Cytotoxicity of snake venom enzymatic toxins: phospholipase A2 and l-amino acid oxidase.蛇毒酶毒素的细胞毒性:磷脂酶 A2 和 L-氨基酸氧化酶。
Biochem Soc Trans. 2020 Apr 29;48(2):719-731. doi: 10.1042/BST20200110.
9
Venomics and Cellular Toxicity of Thai Pit Vipers (Trimeresurus macrops and T. hageni).泰国圆斑蝰属毒蛇(圆斑蝰和银山蝰)的毒液组学和细胞毒性。
Toxins (Basel). 2020 Jan 16;12(1):54. doi: 10.3390/toxins12010054.
10
Snake Venoms in Drug Discovery: Valuable Therapeutic Tools for Life Saving.蛇毒在药物发现中的应用:救命的有价值治疗工具。
Toxins (Basel). 2019 Sep 25;11(10):564. doi: 10.3390/toxins11100564.
Establishment of Immortalized Primary Human Foreskin Keratinocytes and Their Application to Toxicity Assessment and Three Dimensional Skin Culture Construction.
永生化原代人包皮角质形成细胞的建立及其在毒性评估和三维皮肤培养构建中的应用。
Biomol Ther (Seoul). 2017 May 1;25(3):296-307. doi: 10.4062/biomolther.2017.043.
4
Montivipera bornmuelleri venom selectively exhibits high cytotoxic effects on keratinocytes cancer cell lines.波氏山蝰毒液对角质形成细胞癌细胞系选择性地表现出高细胞毒性作用。
Exp Toxicol Pathol. 2017 Apr 4;69(4):173-178. doi: 10.1016/j.etp.2017.01.001. Epub 2017 Jan 8.
5
Vipers, mambas and taipans: the escalating health crisis over snakebites.蝰蛇、曼巴蛇和太攀蛇:蛇咬伤引发的日益严重的健康危机。
Nature. 2016 Sep 1;537(7618):26-8. doi: 10.1038/537026a.
6
NKCT1 (purified Naja kaouthia protein toxin) conjugated gold nanoparticles induced Akt/mTOR inactivation mediated autophagic and caspase 3 activated apoptotic cell death in leukemic cell.NKCT1(纯化的眼镜蛇毒蛋白毒素)偶联金纳米颗粒诱导白血病细胞中Akt/mTOR失活介导自噬以及半胱天冬酶3激活的凋亡性细胞死亡。
Toxicon. 2016 Oct;121:86-97. doi: 10.1016/j.toxicon.2016.08.004. Epub 2016 Aug 12.
7
Bothrops erythromelas () venom induces apoptosis on renal tubular epithelial cells.红斑矛头蝮蛇毒可诱导肾小管上皮细胞凋亡。
Toxicon. 2016 Aug;118:82-5. doi: 10.1016/j.toxicon.2016.04.040. Epub 2016 Apr 23.
8
Sphingomyelinase D from Loxosceles laeta Venom Induces the Expression of MMP7 in Human Keratinocytes: Contribution to Dermonecrosis.来自巴西游走蛛毒液的鞘磷脂酶D诱导人角质形成细胞中MMP7的表达:对皮肤坏死的作用
PLoS One. 2016 Apr 14;11(4):e0153090. doi: 10.1371/journal.pone.0153090. eCollection 2016.
9
Guidelines for the use and interpretation of assays for monitoring autophagy (3rd edition).自噬监测检测方法的使用与解读指南(第3版)
Autophagy. 2016;12(1):1-222. doi: 10.1080/15548627.2015.1100356.
10
Understanding and confronting snakebite envenoming: The harvest of cooperation.认识并应对蛇咬伤中毒:合作的成果。
Toxicon. 2016 Jan;109:51-62. doi: 10.1016/j.toxicon.2015.11.013. Epub 2015 Nov 23.