• 文献检索
  • 文档翻译
  • 深度研究
  • 学术资讯
  • Suppr Zotero 插件Zotero 插件
  • 邀请有礼
  • 套餐&价格
  • 历史记录
应用&插件
Suppr Zotero 插件Zotero 插件浏览器插件Mac 客户端Windows 客户端微信小程序
定价
高级版会员购买积分包购买API积分包
服务
文献检索文档翻译深度研究API 文档MCP 服务
关于我们
关于 Suppr公司介绍联系我们用户协议隐私条款
关注我们

Suppr 超能文献

核心技术专利:CN118964589B侵权必究
粤ICP备2023148730 号-1Suppr @ 2026

文献检索

告别复杂PubMed语法,用中文像聊天一样搜索,搜遍4000万医学文献。AI智能推荐,让科研检索更轻松。

立即免费搜索

文件翻译

保留排版,准确专业,支持PDF/Word/PPT等文件格式,支持 12+语言互译。

免费翻译文档

深度研究

AI帮你快速写综述,25分钟生成高质量综述,智能提取关键信息,辅助科研写作。

立即免费体验

人类中枢神经系统星形胶质细胞支持 B 细胞的存活和激活:对 MS 发病机制的影响。

Human central nervous system astrocytes support survival and activation of B cells: implications for MS pathogenesis.

机构信息

Neuroimmunology Unit, Montreal Neurological Institute, McGill University, 3801 University Street, Room 111, Montréal , QC, H3A 2B3, Canada.

Department of Neurology and Center for NeuroInflammation and Experimental Therapeutics (CNET), Perelman School of Medicine, University of Pennsylvania, Philadelphia, PA, USA.

出版信息

J Neuroinflammation. 2018 Apr 19;15(1):114. doi: 10.1186/s12974-018-1136-2.

DOI:10.1186/s12974-018-1136-2
PMID:29673365
原文链接:https://pmc.ncbi.nlm.nih.gov/articles/PMC5907187/
Abstract

BACKGROUND

The success of clinical trials of selective B cell depletion in patients with relapsing multiple sclerosis (MS) indicates B cells are important contributors to peripheral immune responses involved in the development of new relapses. Such B cell contribution to peripheral inflammation likely involves antibody-independent mechanisms. Of growing interest is the potential that B cells, within the MS central nervous system (CNS), may also contribute to the propagation of CNS-compartmentalized inflammation in progressive (non-relapsing) disease. B cells are known to persist in the inflamed MS CNS and are more recently described as concentrated in meningeal immune-cell aggregates, adjacent to the subpial cortical injury which has been associated with progressive disease. How B cells are fostered within the MS CNS and how they may contribute locally to the propagation of CNS-compartmentalized inflammation remain to be elucidated.

METHODS

We considered whether activated human astrocytes might contribute to B cell survival and function through soluble factors. B cells from healthy controls (HC) and untreated MS patients were exposed to primary human astrocytes that were either maintained under basal culture conditions (non-activated) or pre-activated with standard inflammatory signals. B cell exposure to astrocytes included direct co-culture, co-culture in transwells, or exposure to astrocyte-conditioned medium. Following the different exposures, B cell survival and expression of T cell co-stimulatory molecules were assessed by flow cytometry, as was the ability of differentially exposed B cells to induce activation of allogeneic T cells.

RESULTS

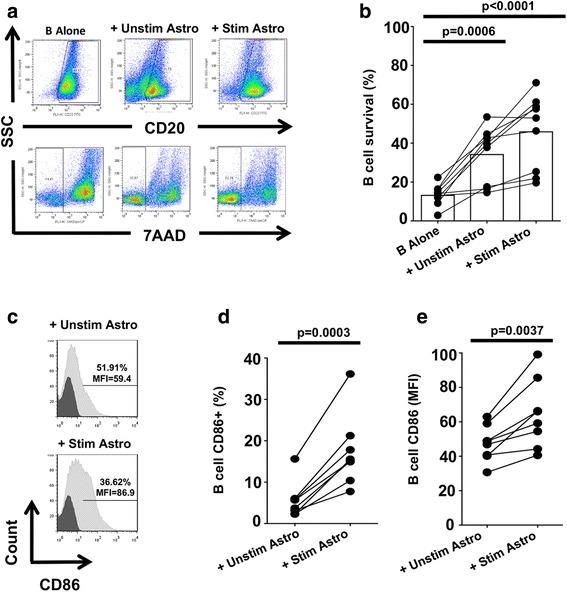
Secreted factors from both non-activated and activated human astrocytes robustly supported human B cell survival. Soluble products of pre-activated astrocytes also induced B cell upregulation of antigen-presenting cell machinery, and these B cells, in turn, were more efficient activators of T cells. Astrocyte-soluble factors could support survival and activation of B cell subsets implicated in MS, including memory B cells from patients with both relapsing and progressive forms of disease.

CONCLUSIONS

Our findings point to a potential mechanism whereby activated astrocytes in the inflamed MS CNS not only promote a B cell fostering environment, but also actively support the ability of B cells to contribute to the propagation of CNS-compartmentalized inflammation, now thought to play key roles in progressive disease.

摘要

背景

选择性 B 细胞耗竭在复发性多发性硬化症(MS)患者中的临床试验的成功表明 B 细胞是参与新复发的外周免疫反应的重要贡献者。这种 B 细胞对外周炎症的贡献可能涉及非抗体依赖性机制。越来越多的人关注的是,B 细胞在多发性硬化症的中枢神经系统(CNS)中,也可能有助于进展性(非复发)疾病中中枢神经系统分隔性炎症的传播。B 细胞已知存在于炎症性 MS 中枢神经系统中,最近被描述为集中在脑膜免疫细胞聚集体中,与皮质下损伤相邻,该损伤与进展性疾病有关。B 细胞如何在 MS 中枢神经系统中得到促进,以及它们如何局部有助于中枢神经系统分隔性炎症的传播,仍有待阐明。

方法

我们考虑了激活的人星形胶质细胞是否可以通过可溶性因子促进 B 细胞的存活和功能。将来自健康对照(HC)和未经治疗的 MS 患者的 B 细胞暴露于基础培养条件下维持的原代人星形胶质细胞(非激活)或用标准炎症信号预先激活的原代人星形胶质细胞。B 细胞暴露于星形胶质细胞包括直接共培养、Transwell 共培养或暴露于星形胶质细胞条件培养基。在不同的暴露后,通过流式细胞术评估 B 细胞的存活和 T 细胞共刺激分子的表达,以及不同暴露的 B 细胞诱导同种异体 T 细胞激活的能力。

结果

来自非激活和激活的人星形胶质细胞的分泌因子均强烈支持人 B 细胞的存活。预激活星形胶质细胞的可溶性产物还诱导 B 细胞上调抗原呈递细胞机制,而这些 B 细胞反过来又能更有效地激活 T 细胞。星形胶质细胞可溶性因子可支持 MS 中涉及的 B 细胞亚群的存活和激活,包括来自复发和进展形式疾病的患者的记忆 B 细胞。

结论

我们的研究结果表明了一种潜在的机制,即炎症性 MS 中枢神经系统中的激活星形胶质细胞不仅促进了 B 细胞的培育环境,而且还积极支持 B 细胞有助于中枢神经系统分隔性炎症传播的能力,现在认为这在进展性疾病中发挥着关键作用。

https://cdn.ncbi.nlm.nih.gov/pmc/blobs/5ff0/5907187/d89708eaa564/12974_2018_1136_Fig4_HTML.jpg
https://cdn.ncbi.nlm.nih.gov/pmc/blobs/5ff0/5907187/cda58f74321b/12974_2018_1136_Fig1_HTML.jpg
https://cdn.ncbi.nlm.nih.gov/pmc/blobs/5ff0/5907187/df147e1082a8/12974_2018_1136_Fig2_HTML.jpg
https://cdn.ncbi.nlm.nih.gov/pmc/blobs/5ff0/5907187/3ff3ce974945/12974_2018_1136_Fig3_HTML.jpg
https://cdn.ncbi.nlm.nih.gov/pmc/blobs/5ff0/5907187/d89708eaa564/12974_2018_1136_Fig4_HTML.jpg
https://cdn.ncbi.nlm.nih.gov/pmc/blobs/5ff0/5907187/cda58f74321b/12974_2018_1136_Fig1_HTML.jpg
https://cdn.ncbi.nlm.nih.gov/pmc/blobs/5ff0/5907187/df147e1082a8/12974_2018_1136_Fig2_HTML.jpg
https://cdn.ncbi.nlm.nih.gov/pmc/blobs/5ff0/5907187/3ff3ce974945/12974_2018_1136_Fig3_HTML.jpg
https://cdn.ncbi.nlm.nih.gov/pmc/blobs/5ff0/5907187/d89708eaa564/12974_2018_1136_Fig4_HTML.jpg

相似文献

1
Human central nervous system astrocytes support survival and activation of B cells: implications for MS pathogenesis.人类中枢神经系统星形胶质细胞支持 B 细胞的存活和激活:对 MS 发病机制的影响。
J Neuroinflammation. 2018 Apr 19;15(1):114. doi: 10.1186/s12974-018-1136-2.
2
The Multiple Roles of B Cells in Multiple Sclerosis and Their Implications in Multiple Sclerosis Therapies.B 细胞在多发性硬化症中的多重角色及其在多发性硬化症治疗中的意义。
Cold Spring Harb Perspect Med. 2019 Apr 1;9(4):a029108. doi: 10.1101/cshperspect.a029108.
3
Abnormal B-cell cytokine responses a trigger of T-cell-mediated disease in MS?异常 B 细胞细胞因子反应是 MS 中 T 细胞介导疾病的触发因素吗?
Ann Neurol. 2010 Apr;67(4):452-61. doi: 10.1002/ana.21939.
4
Contribution of astrocyte-derived IL-15 to CD8 T cell effector functions in multiple sclerosis.星形胶质细胞衍生的白介素-15 对多发性硬化症中 CD8 T 细胞效应功能的贡献。
J Immunol. 2010 Nov 15;185(10):5693-703. doi: 10.4049/jimmunol.1002188. Epub 2010 Oct 6.
5
B Cells in the Multiple Sclerosis Central Nervous System: Trafficking and Contribution to CNS-Compartmentalized Inflammation.多发性硬化中枢神经系统中的B细胞:归巢及对中枢神经系统局部炎症的作用
Front Immunol. 2015 Dec 24;6:636. doi: 10.3389/fimmu.2015.00636. eCollection 2015.
6
Cross-talk between B cells, microglia and macrophages, and implications to central nervous system compartmentalized inflammation and progressive multiple sclerosis.B细胞、小胶质细胞和巨噬细胞之间的相互作用及其对中枢神经系统局灶性炎症和进展性多发性硬化症的影响。
EBioMedicine. 2023 Oct;96:104789. doi: 10.1016/j.ebiom.2023.104789. Epub 2023 Sep 11.
7
Control of autoimmune CNS inflammation by astrocytes.星形胶质细胞对自身免疫性中枢神经系统炎症的控制。
Semin Immunopathol. 2015 Nov;37(6):625-38. doi: 10.1007/s00281-015-0515-3. Epub 2015 Jul 30.
8
The Role of B Cells and Antibodies in Multiple Sclerosis, Neuromyelitis Optica, and Related Disorders.B 细胞和抗体在多发性硬化症、视神经脊髓炎及相关疾病中的作用。
Front Immunol. 2019 Feb 8;10:201. doi: 10.3389/fimmu.2019.00201. eCollection 2019.
9
IL-27 shapes the immune properties of human astrocytes and their impact on encountered human T lymphocytes.IL-27 塑造了人类星形胶质细胞的免疫特性及其对遇到的人类 T 淋巴细胞的影响。
J Neuroinflammation. 2022 Sep 1;19(1):212. doi: 10.1186/s12974-022-02572-1.
10
ADAM-10 and ADAM-17 in the inflamed human CNS.炎症状态下人体中枢神经系统中的ADAM - 10和ADAM - 17
Glia. 2003 Jun;42(4):398-405. doi: 10.1002/glia.10226.

引用本文的文献

1
Inflammatory mechanisms underlying cortical injury in progressive multiple sclerosis.进展性多发性硬化症中皮质损伤的炎症机制
Neuroimmunol Neuroinflamm. 2021;8:111-133. doi: 10.20517/2347-8659.2020.35. Epub 2021 Jun 20.
2
Multiple Sclerosis: A Story of the Interaction Between Gut Microbiome and Components of the Immune System.多发性硬化症:肠道微生物群与免疫系统各组成部分之间的相互作用故事
Mol Neurobiol. 2025 Jun;62(6):7762-7775. doi: 10.1007/s12035-025-04728-5. Epub 2025 Feb 11.
3
Identification of therapeutic targets for Alzheimer's Disease Treatment using bioinformatics and machine learning.

本文引用的文献

1
Clonal relationships of CSF B cells in treatment-naive multiple sclerosis patients.初治多发性硬化症患者脑脊液 B 细胞的克隆关系。
JCI Insight. 2017 Nov 16;2(22). doi: 10.1172/jci.insight.92724.
2
A neuroprotective astrocyte state is induced by neuronal signal EphB1 but fails in ALS models.神经元信号 EphB1 诱导神经保护性星形胶质细胞状态,但在 ALS 模型中失败。
Nat Commun. 2017 Oct 27;8(1):1164. doi: 10.1038/s41467-017-01283-z.
3
B cells from patients with multiple sclerosis induce cell death via apoptosis in neurons in vitro.来自多发性硬化症患者的B细胞在体外通过凋亡诱导神经元细胞死亡。
利用生物信息学和机器学习确定阿尔茨海默病治疗的靶点
Sci Rep. 2025 Jan 31;15(1):3888. doi: 10.1038/s41598-025-88134-w.
4
No Relation Between Cognitive Impairment, Physical Disability and Serum Biomarkers in a Cohort of Progressive Multiple Sclerosis Patients.一组进行性多发性硬化症患者的认知障碍、身体残疾与血清生物标志物之间无关联。
Biomolecules. 2025 Jan 6;15(1):68. doi: 10.3390/biom15010068.
5
Should We Consider Neurodegeneration by Itself or in a Triangulation with Neuroinflammation and Demyelination? The Example of Multiple Sclerosis and Beyond.我们应该单独考虑神经退行性变,还是将其与神经炎症和脱髓鞘联系起来综合考量?以多发性硬化症及其他疾病为例。
Int J Mol Sci. 2024 Nov 25;25(23):12637. doi: 10.3390/ijms252312637.
6
Selected Interleukins Relevant to Multiple Sclerosis: New Directions, Potential Targets and Therapeutic Perspectives.与多发性硬化症相关的精选细胞因子:新方向、潜在靶点和治疗前景。
Int J Mol Sci. 2024 Oct 11;25(20):10931. doi: 10.3390/ijms252010931.
7
Genome-wide studies define new genetic mechanisms of IgA vasculitis.全基因组研究确定了IgA血管炎的新遗传机制。
medRxiv. 2024 Oct 11:2024.10.10.24315041. doi: 10.1101/2024.10.10.24315041.
8
B cells and the stressed brain: emerging evidence of neuroimmune interactions in the context of psychosocial stress and major depression.B细胞与应激的大脑:心理社会应激和重度抑郁症背景下神经免疫相互作用的新证据。
Front Cell Neurosci. 2024 Apr 8;18:1360242. doi: 10.3389/fncel.2024.1360242. eCollection 2024.
9
The gut microbiome: an important role in neurodegenerative diseases and their therapeutic advances.肠道微生物组:在神经退行性疾病及其治疗进展中的重要作用。
Mol Cell Biochem. 2024 Sep;479(9):2217-2243. doi: 10.1007/s11010-023-04853-6. Epub 2023 Oct 3.
10
Theiler's virus-induced demyelinating disease as an infectious model of progressive multiple sclerosis.泰勒氏病毒诱导的脱髓鞘疾病作为进行性多发性硬化症的感染模型。
Front Mol Neurosci. 2022 Oct 13;15:1019799. doi: 10.3389/fnmol.2022.1019799. eCollection 2022.
J Neuroimmunol. 2017 Aug 15;309:88-99. doi: 10.1016/j.jneuroim.2017.05.004. Epub 2017 May 17.
4
Transformation of Astrocytes to a Neuroprotective Phenotype by Microglia via P2Y Receptor Downregulation.小胶质细胞通过下调P2Y受体将星形胶质细胞转化为神经保护表型
Cell Rep. 2017 May 9;19(6):1151-1164. doi: 10.1016/j.celrep.2017.04.047.
5
Neurotoxic reactive astrocytes are induced by activated microglia.神经毒性反应性星形胶质细胞由活化的小胶质细胞诱导产生。
Nature. 2017 Jan 26;541(7638):481-487. doi: 10.1038/nature21029. Epub 2017 Jan 18.
6
Neuron-specific SALM5 limits inflammation in the CNS via its interaction with HVEM.神经元特异性 SALM5 通过与其 HVEM 的相互作用限制中枢神经系统的炎症。
Sci Adv. 2016 Apr 8;2(4):e1500637. doi: 10.1126/sciadv.1500637. eCollection 2016 Apr.
7
Cytokine-Defined B Cell Responses as Therapeutic Targets in Multiple Sclerosis.细胞因子定义的B细胞反应作为多发性硬化症的治疗靶点
Front Immunol. 2016 Jan 8;6:626. doi: 10.3389/fimmu.2015.00626. eCollection 2015.
8
B Cells in the Multiple Sclerosis Central Nervous System: Trafficking and Contribution to CNS-Compartmentalized Inflammation.多发性硬化中枢神经系统中的B细胞:归巢及对中枢神经系统局部炎症的作用
Front Immunol. 2015 Dec 24;6:636. doi: 10.3389/fimmu.2015.00636. eCollection 2015.
9
Blockade of B-cell activating factor with TACI-IgG effectively reduced Th1 and Th17 cells but not memory T cells in experimental allergic encephalomyelitis mice.在实验性自身免疫性脑脊髓炎小鼠中,用TACI-IgG阻断B细胞活化因子可有效减少Th1和Th17细胞,但不会减少记忆T细胞。
Cent Eur J Immunol. 2015;40(2):142-8. doi: 10.5114/ceji.2015.52826. Epub 2015 Aug 3.
10
Proinflammatory GM-CSF-producing B cells in multiple sclerosis and B cell depletion therapy.多发性硬化症中促炎 GM-CSF 产生 B 细胞和 B 细胞耗竭治疗。
Sci Transl Med. 2015 Oct 21;7(310):310ra166. doi: 10.1126/scitranslmed.aab4176.