Suppr超能文献

ATF3在应激过程中调节乙酰胆碱酯酶的表达。

ATF3 Regulates the Expression of AChE During Stress.

作者信息

Heinrich Ronit, Hertz Rivka, Zemel Esther, Mann Irit, Brenner Liat, Massarweh Amir, Berlin Shai, Perlman Ido

机构信息

Department of Neuroscience, Ruth & Bruce Rappaport Faculty of Medicine, Technion-Israel Institute of Technology and The Rappaport Institute, Haifa, Israel.

出版信息

Front Mol Neurosci. 2018 Apr 6;11:88. doi: 10.3389/fnmol.2018.00088. eCollection 2018.

Abstract

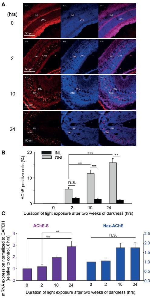
Acetylcholinesterase (AChE) expresses in non-cholinergic cells, but its role(s) there remain unknown. We have previously attributed a pro-apoptotic role for AChE in stressed retinal photoreceptors, though by unknown mechanism. Here, we examined its promoter only to find that it includes a binding sequence for the activating transcription factor 3 (ATF3); a prototypical mediator of apoptosis. This suggests that expression of AChE could be regulated by ATF3 in the retina. Indeed, ATF3 binds the AChE-promoter to down-regulate its expressions . Strikingly, retinas of "blinded" mice display hallmarks of apoptosis, almost exclusively in the outer nuclear layer (ONL); coinciding with elevated levels of AChE and absence of ATF3. A mirror image is observed in the inner nuclear layer (INL), namely prominent levels of ATF3 and lack of AChE as well as lack of apoptosis. We conclude that segregated patterns of expressions of ATF3 reflect its ability to repress apoptosis in different layers of the retina-a novel mechanism behind apoptosis.

摘要

乙酰胆碱酯酶(AChE)在非胆碱能细胞中表达,但其在这些细胞中的作用仍不清楚。我们之前认为AChE在应激的视网膜光感受器中具有促凋亡作用,但其机制尚不清楚。在这里,我们研究了它的启动子,结果发现它包含一个激活转录因子3(ATF3)的结合序列;ATF3是一种典型的凋亡介质。这表明视网膜中AChE的表达可能受ATF3调控。事实上,ATF3与AChE启动子结合,下调其表达。引人注目的是,“失明”小鼠的视网膜呈现出凋亡特征,几乎全部集中在外核层(ONL);这与AChE水平升高和ATF3缺失相吻合。在内核层(INL)观察到相反的情况,即ATF3水平显著升高,AChE缺失,且无凋亡现象。我们得出结论,ATF3的分离表达模式反映了其在视网膜不同层中抑制凋亡的能力——这是凋亡背后的一种新机制。

https://cdn.ncbi.nlm.nih.gov/pmc/blobs/5e09/5897425/7a748a5cb271/fnmol-11-00088-g0001.jpg

文献AI研究员

20分钟写一篇综述,助力文献阅读效率提升50倍。

立即体验

用中文搜PubMed

大模型驱动的PubMed中文搜索引擎

马上搜索

文档翻译

学术文献翻译模型,支持多种主流文档格式。

立即体验