• 文献检索
  • 文档翻译
  • 深度研究
  • 学术资讯
  • Suppr Zotero 插件Zotero 插件
  • 邀请有礼
  • 套餐&价格
  • 历史记录
应用&插件
Suppr Zotero 插件Zotero 插件浏览器插件Mac 客户端Windows 客户端微信小程序
定价
高级版会员购买积分包购买API积分包
服务
文献检索文档翻译深度研究API 文档MCP 服务
关于我们
关于 Suppr公司介绍联系我们用户协议隐私条款
关注我们

Suppr 超能文献

核心技术专利:CN118964589B侵权必究
粤ICP备2023148730 号-1Suppr @ 2026

文献检索

告别复杂PubMed语法,用中文像聊天一样搜索,搜遍4000万医学文献。AI智能推荐,让科研检索更轻松。

立即免费搜索

文件翻译

保留排版,准确专业,支持PDF/Word/PPT等文件格式,支持 12+语言互译。

免费翻译文档

深度研究

AI帮你快速写综述,25分钟生成高质量综述,智能提取关键信息,辅助科研写作。

立即免费体验

SNARE 蛋白 Ykt6 在自噬体-溶酶体融合中的非经典作用。

Non-canonical role of the SNARE protein Ykt6 in autophagosome-lysosome fusion.

机构信息

Department of Anatomy, Cell and Developmental Biology, Eötvös Loránd University, Budapest, Hungary.

Hungarian Academy of Sciences, Premium Postdoctoral Research Program, Budapest, Hungary.

出版信息

PLoS Genet. 2018 Apr 25;14(4):e1007359. doi: 10.1371/journal.pgen.1007359. eCollection 2018 Apr.

DOI:10.1371/journal.pgen.1007359
PMID:29694367
原文链接:https://pmc.ncbi.nlm.nih.gov/articles/PMC5937789/
Abstract

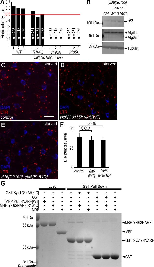
The autophagosomal SNARE Syntaxin17 (Syx17) forms a complex with Snap29 and Vamp7/8 to promote autophagosome-lysosome fusion via multiple interactions with the tethering complex HOPS. Here we demonstrate that, unexpectedly, one more SNARE (Ykt6) is also required for autophagosome clearance in Drosophila. We find that loss of Ykt6 leads to large-scale accumulation of autophagosomes that are unable to fuse with lysosomes to form autolysosomes. Of note, loss of Syx5, the partner of Ykt6 in ER-Golgi trafficking does not prevent autolysosome formation, pointing to a more direct role of Ykt6 in fusion. Indeed, Ykt6 localizes to lysosomes and autolysosomes, and forms a SNARE complex with Syx17 and Snap29. Interestingly, Ykt6 can be outcompeted from this SNARE complex by Vamp7, and we demonstrate that overexpression of Vamp7 rescues the fusion defect of ykt6 loss of function cells. Finally, a point mutant form with an RQ amino acid change in the zero ionic layer of Ykt6 protein that is thought to be important for fusion-competent SNARE complex assembly retains normal autophagic activity and restores full viability in mutant animals, unlike palmitoylation or farnesylation site mutant Ykt6 forms. As Ykt6 and Vamp7 are both required for autophagosome-lysosome fusion and are mutually exclusive subunits in a Syx17-Snap29 complex, these data suggest that Vamp7 is directly involved in membrane fusion and Ykt6 acts as a non-conventional, regulatory SNARE in this process.

摘要

自噬体 SNARE 突触融合蛋白 17(Syx17)与 Snap29 和 Vamp7/8 形成复合物,通过与 tethering complex HOPS 的多重相互作用促进自噬体-溶酶体融合。在这里,我们出乎意料地证明,另一个 SNARE(Ykt6)对于果蝇中的自噬体清除也是必需的。我们发现 Ykt6 的缺失会导致自噬体的大规模积累,这些自噬体无法与溶酶体融合形成自溶酶体。值得注意的是,Syx5 的缺失,即 Ykt6 在 ER-Golgi 运输中的伴侣,不会阻止自溶酶体的形成,这表明 Ykt6 在融合中起着更直接的作用。事实上,Ykt6 定位于溶酶体和自溶酶体,并与 Syx17 和 Snap29 形成 SNARE 复合物。有趣的是,Ykt6 可以被 Vamp7 从这个 SNARE 复合物中竞争出来,我们证明 Vamp7 的过表达可以挽救 ykt6 功能丧失细胞的融合缺陷。最后,我们发现 Ykt6 蛋白的零离子层中的 RQ 氨基酸发生点突变形式(该突变形式被认为对于融合活性 SNARE 复合物的组装很重要)保留了正常的自噬活性,并在突变动物中恢复了完全的生存能力,而棕榈酰化或法尼基化位点突变的 Ykt6 形式则不然。由于 Ykt6 和 Vamp7 对于自噬体-溶酶体融合都是必需的,并且在 Syx17-Snap29 复合物中是相互排斥的亚基,这些数据表明 Vamp7 直接参与膜融合,而 Ykt6 在这个过程中充当非传统的调节 SNARE。

https://cdn.ncbi.nlm.nih.gov/pmc/blobs/992d/5937789/63528dbe9a82/pgen.1007359.g006.jpg
https://cdn.ncbi.nlm.nih.gov/pmc/blobs/992d/5937789/0e799088c8e2/pgen.1007359.g001.jpg
https://cdn.ncbi.nlm.nih.gov/pmc/blobs/992d/5937789/12304f3ca876/pgen.1007359.g002.jpg
https://cdn.ncbi.nlm.nih.gov/pmc/blobs/992d/5937789/d80de2bb4f3f/pgen.1007359.g003.jpg
https://cdn.ncbi.nlm.nih.gov/pmc/blobs/992d/5937789/618caf98ee34/pgen.1007359.g004.jpg
https://cdn.ncbi.nlm.nih.gov/pmc/blobs/992d/5937789/f6f9cc33dca0/pgen.1007359.g005.jpg
https://cdn.ncbi.nlm.nih.gov/pmc/blobs/992d/5937789/63528dbe9a82/pgen.1007359.g006.jpg
https://cdn.ncbi.nlm.nih.gov/pmc/blobs/992d/5937789/0e799088c8e2/pgen.1007359.g001.jpg
https://cdn.ncbi.nlm.nih.gov/pmc/blobs/992d/5937789/12304f3ca876/pgen.1007359.g002.jpg
https://cdn.ncbi.nlm.nih.gov/pmc/blobs/992d/5937789/d80de2bb4f3f/pgen.1007359.g003.jpg
https://cdn.ncbi.nlm.nih.gov/pmc/blobs/992d/5937789/618caf98ee34/pgen.1007359.g004.jpg
https://cdn.ncbi.nlm.nih.gov/pmc/blobs/992d/5937789/f6f9cc33dca0/pgen.1007359.g005.jpg
https://cdn.ncbi.nlm.nih.gov/pmc/blobs/992d/5937789/63528dbe9a82/pgen.1007359.g006.jpg

相似文献

1
Non-canonical role of the SNARE protein Ykt6 in autophagosome-lysosome fusion.SNARE 蛋白 Ykt6 在自噬体-溶酶体融合中的非经典作用。
PLoS Genet. 2018 Apr 25;14(4):e1007359. doi: 10.1371/journal.pgen.1007359. eCollection 2018 Apr.
2
Autophagosomal YKT6 is required for fusion with lysosomes independently of syntaxin 17.自噬体 YKT6 与溶酶体融合不依赖于突触融合蛋白 17。
J Cell Biol. 2018 Aug 6;217(8):2633-2645. doi: 10.1083/jcb.201712058. Epub 2018 May 22.
3
Another longin SNARE for autophagosome-lysosome fusion-how does Ykt6 work?另一个用于自噬体-溶酶体融合的长 SNARE——Ykt6 如何发挥作用?
Autophagy. 2019 Feb;15(2):352-357. doi: 10.1080/15548627.2018.1532261. Epub 2018 Oct 13.
4
The multi-functional SNARE protein Ykt6 in autophagosomal fusion processes.多功能 SNARE 蛋白 Ykt6 在自噬体融合过程中的作用。
Cell Cycle. 2019 Mar-Apr;18(6-7):639-651. doi: 10.1080/15384101.2019.1580488. Epub 2019 Mar 17.
5
Human YKT6 forms priming complex with STX17 and SNAP29 to facilitate autophagosome-lysosome fusion.人类YKT6与STX17和SNAP29形成启动复合物,以促进自噬体与溶酶体的融合。
Cell Rep. 2024 Feb 27;43(2):113760. doi: 10.1016/j.celrep.2024.113760. Epub 2024 Feb 9.
6
BORC coordinates encounter and fusion of lysosomes with autophagosomes.BORC 协调溶酶体与自噬体的相遇和融合。
Autophagy. 2017 Oct 3;13(10):1648-1663. doi: 10.1080/15548627.2017.1343768. Epub 2017 Aug 21.
7
The Ykt6-Snap29-Syx13 SNARE complex promotes crinophagy via secretory granule fusion with Lamp1 carrier vesicles.Ykt6-Snap29-Syx13 突触融合蛋白复合体通过与 Lamp1 载体囊泡融合促进胞噬作用。
Sci Rep. 2024 Feb 8;14(1):3200. doi: 10.1038/s41598-024-53607-x.
8
New insights regarding SNARE proteins in autophagosome-lysosome fusion.关于自噬体-溶酶体融合中 SNARE 蛋白的新见解。
Autophagy. 2021 Oct;17(10):2680-2688. doi: 10.1080/15548627.2020.1823124. Epub 2020 Sep 24.
9
YKT6 as a second SNARE protein of mammalian autophagosomes.YKT6 作为哺乳动物自噬体的第二种 SNARE 蛋白。
Autophagy. 2019 Jan;15(1):176-177. doi: 10.1080/15548627.2018.1532262. Epub 2018 Oct 13.
10
Decoding three distinct states of the Syntaxin17 SNARE motif in mediating autophagosome-lysosome fusion.解析Syntaxin17 SNARE 基序介导自噬体-溶酶体融合的三种不同状态。
Proc Natl Acad Sci U S A. 2020 Sep 1;117(35):21391-21402. doi: 10.1073/pnas.2006997117. Epub 2020 Aug 19.

引用本文的文献

1
Spatio-temporal processes in autophagosome-lysosome fusion.自噬体-溶酶体融合中的时空过程。
Med Rev (2021). 2025 Jun 19;5(4):297-317. doi: 10.1515/mr-2024-0095. eCollection 2025 Aug.
2
HOPS-dependent vesicle tethering lock inhibits endolysosomal fusions and autophagosome secretion upon the loss of Syntaxin17.在Syntaxin17缺失时,依赖于HOPS的囊泡拴系锁抑制内溶酶体融合和自噬体分泌。
Sci Adv. 2025 Jun 6;11(23):eadu9605. doi: 10.1126/sciadv.adu9605.
3
Double prenylation of budding yeast Ykt6 regulates cell wall integrity and autophagy.

本文引用的文献

1
Sec17 (α-SNAP) and an SM-tethering complex regulate the outcome of SNARE zippering in vitro and in vivo.Sec17(α-SNAP)和一个 SM 连接复合物调节体外和体内 SNARE 拉链的结果。
Elife. 2017 Sep 19;6:e27396. doi: 10.7554/eLife.27396.
2
Rab2 promotes autophagic and endocytic lysosomal degradation.Rab2促进自噬性和内吞性溶酶体降解。
J Cell Biol. 2017 Jul 3;216(7):1937-1947. doi: 10.1083/jcb.201611027. Epub 2017 May 8.
3
VAMP3/Syb and YKT6 are required for the fusion of constitutive secretory carriers with the plasma membrane.
出芽酵母Ykt6的双异戊二烯化调节细胞壁完整性和自噬。
J Biol Chem. 2025 Apr;301(4):108384. doi: 10.1016/j.jbc.2025.108384. Epub 2025 Mar 4.
4
Mechanisms and roles of membrane-anchored ATG8s.膜锚定自噬相关蛋白8(ATG8)的机制与作用
Front Cell Dev Biol. 2025 Jan 28;13:1532050. doi: 10.3389/fcell.2025.1532050. eCollection 2025.
5
Pan-Cancer Analysis Identifies YKT6 as a Prognostic and Immunotherapy Biomarker, with an Emphasis on Cervical Cancer.泛癌分析确定YKT6为一种预后和免疫治疗生物标志物,重点关注宫颈癌。
Onco Targets Ther. 2025 Jan 22;18:107-127. doi: 10.2147/OTT.S491310. eCollection 2025.
6
Deacetylated SNAP47 recruits HOPS to facilitate autophagosome-lysosome fusion independent of STX17.去乙酰化的SNAP47募集同型融合与液泡蛋白分选复合物(HOPS)以促进自噬体-溶酶体融合,且不依赖于 syntaxin 17(STX17)。
Nat Commun. 2025 Jan 9;16(1):543. doi: 10.1038/s41467-025-55906-x.
7
Migfilin promotes autophagic flux through direct interaction with SNAP29 and Vamp8.Migfilin 通过与 SNAP29 和 Vamp8 的直接相互作用促进自噬通量。
J Cell Biol. 2024 Nov 4;223(11). doi: 10.1083/jcb.202312119. Epub 2024 Sep 16.
8
Homozygous missense variants in YKT6 result in loss of function and are associated with developmental delay, with or without severe infantile liver disease and risk for hepatocellular carcinoma.YKT6 中的纯合错义变异导致功能丧失,并与发育迟缓相关,无论是否伴有严重婴儿期肝病和肝细胞癌风险。
Genet Med. 2024 Jul;26(7):101125. doi: 10.1016/j.gim.2024.101125. Epub 2024 Mar 21.
9
Recent progresses in the late stages of autophagy.自噬后期的最新进展。
Cell Insight. 2024 Feb 8;3(2):100152. doi: 10.1016/j.cellin.2024.100152. eCollection 2024 Apr.
10
Molecular structures and function of the autophagosome-lysosome fusion machinery.自噬体-溶酶体融合机制的分子结构与功能
Autophagy Rep. 2024;3(1). doi: 10.1080/27694127.2024.2305594. Epub 2024 Feb 4.
VAMP3/Syb和YKT6是组成型分泌载体与质膜融合所必需的。
PLoS Genet. 2017 Apr 12;13(4):e1006698. doi: 10.1371/journal.pgen.1006698. eCollection 2017 Apr.
4
Autophagosome Maturation and Fusion.自噬体成熟与融合。
J Mol Biol. 2017 Feb 17;429(4):486-496. doi: 10.1016/j.jmb.2017.01.002. Epub 2017 Jan 8.
5
Genetic screen in Drosophila muscle identifies autophagy-mediated T-tubule remodeling and a Rab2 role in autophagy.果蝇肌肉中的遗传筛选确定了自噬介导的T小管重塑以及Rab2在自噬中的作用。
Elife. 2017 Jan 7;6:e23367. doi: 10.7554/eLife.23367.
6
The Ccz1-Mon1-Rab7 module and Rab5 control distinct steps of autophagy.Ccz1-Mon1-Rab7模块和Rab5控制自噬的不同步骤。
Mol Biol Cell. 2016 Oct 15;27(20):3132-3142. doi: 10.1091/mbc.E16-03-0205. Epub 2016 Aug 24.
7
Syntaxin-17 delivers PINK1/parkin-dependent mitochondrial vesicles to the endolysosomal system.Syntaxin-17将PINK1/帕金蛋白依赖性线粒体囊泡转运至内溶酶体系统。
J Cell Biol. 2016 Aug 1;214(3):275-91. doi: 10.1083/jcb.201603105. Epub 2016 Jul 25.
8
CATCHR, HOPS and CORVET tethering complexes share a similar architecture.CATCHR、HOPS和CORVET拴系复合物具有相似的结构。
Nat Struct Mol Biol. 2016 Aug;23(8):761-3. doi: 10.1038/nsmb.3264. Epub 2016 Jul 18.
9
MiniCORVET is a Vps8-containing early endosomal tether in Drosophila.MiniCORVET是果蝇中一种含有Vps8的早期内体拴系蛋白。
Elife. 2016 Jun 2;5:e14226. doi: 10.7554/eLife.14226.
10
TANGO1 recruits ERGIC membranes to the endoplasmic reticulum for procollagen export.TANGO1将内质网-高尔基体中间腔室(ERGIC)膜募集到内质网,以促进前胶原的输出。
Elife. 2015 Nov 14;4:e10982. doi: 10.7554/eLife.10982.