• 文献检索
  • 文档翻译
  • 深度研究
  • 学术资讯
  • Suppr Zotero 插件Zotero 插件
  • 邀请有礼
  • 套餐&价格
  • 历史记录
应用&插件
Suppr Zotero 插件Zotero 插件浏览器插件Mac 客户端Windows 客户端微信小程序
定价
高级版会员购买积分包购买API积分包
服务
文献检索文档翻译深度研究API 文档MCP 服务
关于我们
关于 Suppr公司介绍联系我们用户协议隐私条款
关注我们

Suppr 超能文献

核心技术专利:CN118964589B侵权必究
粤ICP备2023148730 号-1Suppr @ 2026

文献检索

告别复杂PubMed语法,用中文像聊天一样搜索,搜遍4000万医学文献。AI智能推荐,让科研检索更轻松。

立即免费搜索

文件翻译

保留排版,准确专业,支持PDF/Word/PPT等文件格式,支持 12+语言互译。

免费翻译文档

深度研究

AI帮你快速写综述,25分钟生成高质量综述,智能提取关键信息,辅助科研写作。

立即免费体验

牡荆素通过调控 Nrf2 通路减轻脂多糖诱导的急性肺损伤。

Vitexin attenuates lipopolysaccharide-induced acute lung injury by controlling the Nrf2 pathway.

机构信息

Intensive Care Unit, the First Hospital of Jilin University, Changchun, China.

Department of Nutrition, the Second Hospital of Jilin University, Changchun, China.

出版信息

PLoS One. 2018 Apr 25;13(4):e0196405. doi: 10.1371/journal.pone.0196405. eCollection 2018.

DOI:10.1371/journal.pone.0196405
PMID:29694408
原文链接:https://pmc.ncbi.nlm.nih.gov/articles/PMC5942793/
Abstract

BACKGROUND

A major feature of acute lung injury (ALI) is excessive inflammation in the lung. Vitexin is an active component from medicinal plants which has antioxidant and anti-inflammatory activities. Oxidative stress and inflammation play important roles in the pathophysiological processes in ALI. In the current study, we investigate the effect and potential mechanisms of Vitexin on lipopolysaccharide (LPS)-induced ALI.

METHODS

ALI was induced by LPS intratracheal instillation in C57BL/6 wild-type mice and Nrf2 gene knocked down (Nrf2-/-) mice. One hour before LPS challenge, Vitexin or vehicle intraperitoneal injection was performed. Bronchoalveolar lavage fluid and lung tissues were examined for lung inflammation and injury at 24 h after LPS challenge.

RESULTS

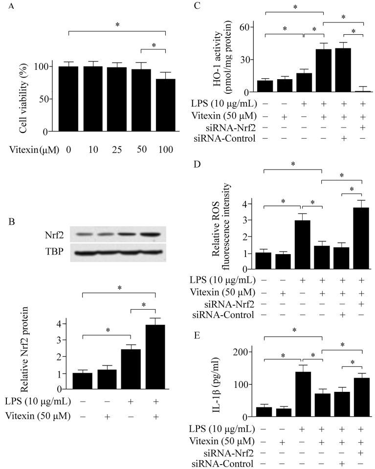
Our animal study's results showed that LPS-induced recruitment of neutrophils and elevation of proinflammatory cytokine levels were attenuated by Vitexin treatment. Vitexin decreased lung edema and alveolar protein content. Moreover, Vitexin activated nuclear factor erythroid-2-related factor 2 (Nrf2), and increased the activity of its target gene heme oxygenase (HO)-1. The LPS-induced reactive oxygen species were inhibited by Vitexin. In addition, the activation of the nucleotide-binding domain and leucine-rich repeat PYD-containing protein 3 (NLRP3) inflammasome was suppressed by Vitexin. However, these effects of Vitexin were abolished in the Nrf2-/- mice. Our cell studies showed that Vitexin enhanced the expression of Nrf2 and HO-1 activity. Moreover, reactive oxygen species (ROS) and IL-1β productions were reduced in Vitexin-treated cells. However, knockdown of Nrf2 by siRNA in RAW cells reversed the benefit of Vitexin.

CONCLUSIONS

Vitexin suppresses LPS-induced ALI by controlling Nrf2 pathway.

摘要

背景

急性肺损伤(ALI)的一个主要特征是肺部过度炎症。牡荆素是一种来自药用植物的活性成分,具有抗氧化和抗炎作用。氧化应激和炎症在 ALI 的病理生理过程中发挥重要作用。在本研究中,我们研究了牡荆素对脂多糖(LPS)诱导的 ALI 的作用及其潜在机制。

方法

通过 LPS 气管内滴注诱导 C57BL/6 野生型小鼠和 Nrf2 基因敲除(Nrf2-/-)小鼠的 ALI。在 LPS 攻击前 1 小时,腹腔内注射牡荆素或载体。在 LPS 攻击后 24 小时,检查支气管肺泡灌洗液和肺组织,以评估肺炎症和损伤。

结果

我们的动物研究结果表明,牡荆素治疗可减轻 LPS 诱导的中性粒细胞募集和促炎细胞因子水平升高。牡荆素降低了肺水肿和肺泡蛋白含量。此外,牡荆素激活核因子红细胞 2 相关因子 2(Nrf2),增加其靶基因血红素加氧酶(HO)-1 的活性。牡荆素抑制了 LPS 诱导的活性氧。此外,牡荆素抑制核苷酸结合域和富含亮氨酸重复 PYD 结构域包含蛋白 3(NLRP3)炎性小体的激活。然而,在 Nrf2-/-小鼠中,牡荆素的这些作用被消除。我们的细胞研究表明,牡荆素增强了 Nrf2 的表达和 HO-1 活性。此外,牡荆素处理的细胞中活性氧(ROS)和 IL-1β的产生减少。然而,RAW 细胞中 Nrf2 的 siRNA 敲低逆转了牡荆素的益处。

结论

牡荆素通过控制 Nrf2 通路抑制 LPS 诱导的 ALI。

https://cdn.ncbi.nlm.nih.gov/pmc/blobs/274b/5942793/1361e5a74578/pone.0196405.g004.jpg
https://cdn.ncbi.nlm.nih.gov/pmc/blobs/274b/5942793/be3c8995aa86/pone.0196405.g001.jpg
https://cdn.ncbi.nlm.nih.gov/pmc/blobs/274b/5942793/f504099be03c/pone.0196405.g003.jpg
https://cdn.ncbi.nlm.nih.gov/pmc/blobs/274b/5942793/1361e5a74578/pone.0196405.g004.jpg
https://cdn.ncbi.nlm.nih.gov/pmc/blobs/274b/5942793/be3c8995aa86/pone.0196405.g001.jpg
https://cdn.ncbi.nlm.nih.gov/pmc/blobs/274b/5942793/f504099be03c/pone.0196405.g003.jpg
https://cdn.ncbi.nlm.nih.gov/pmc/blobs/274b/5942793/1361e5a74578/pone.0196405.g004.jpg

相似文献

1
Vitexin attenuates lipopolysaccharide-induced acute lung injury by controlling the Nrf2 pathway.牡荆素通过调控 Nrf2 通路减轻脂多糖诱导的急性肺损伤。
PLoS One. 2018 Apr 25;13(4):e0196405. doi: 10.1371/journal.pone.0196405. eCollection 2018.
2
Downregulated microRNA-27b attenuates lipopolysaccharide-induced acute lung injury via activation of NF-E2-related factor 2 and inhibition of nuclear factor κB signaling pathway.下调 microRNA-27b 通过激活核因子 E2 相关因子 2 和抑制核因子 κB 信号通路减轻脂多糖诱导的急性肺损伤。
J Cell Physiol. 2019 May;234(5):6023-6032. doi: 10.1002/jcp.27187. Epub 2018 Dec 24.
3
Isovitexin Exerts Anti-Inflammatory and Anti-Oxidant Activities on Lipopolysaccharide-Induced Acute Lung Injury by Inhibiting MAPK and NF-κB and Activating HO-1/Nrf2 Pathways.异荭草素通过抑制MAPK和NF-κB以及激活HO-1/Nrf2信号通路对脂多糖诱导的急性肺损伤发挥抗炎和抗氧化活性。
Int J Biol Sci. 2016 Jan 1;12(1):72-86. doi: 10.7150/ijbs.13188. eCollection 2016.
4
Oridonin protects LPS-induced acute lung injury by modulating Nrf2-mediated oxidative stress and Nrf2-independent NLRP3 and NF-κB pathways.冬凌草甲素通过调节 Nrf2 介导的氧化应激和 Nrf2 非依赖性 NLRP3 和 NF-κB 途径来保护 LPS 诱导的急性肺损伤。
Cell Commun Signal. 2019 Jun 11;17(1):62. doi: 10.1186/s12964-019-0366-y.
5
Inhibition of endotoxin-induced acute lung injury in rats by bone marrow-derived mesenchymal stem cells: Role of Nrf2/HO-1 signal axis in inhibition of NLRP3 activation.骨髓间充质干细胞抑制内毒素诱导的大鼠急性肺损伤:Nrf2/HO-1 信号轴在抑制 NLRP3 活化中的作用。
Biochem Biophys Res Commun. 2021 Apr 30;551:7-13. doi: 10.1016/j.bbrc.2021.03.009. Epub 2021 Mar 10.
6
Aucubin protects against lipopolysaccharide-induced acute pulmonary injury through regulating Nrf2 and AMPK pathways.aucubin 通过调节 Nrf2 和 AMPK 通路来防止脂多糖诱导的急性肺损伤。
Biomed Pharmacother. 2018 Oct;106:192-199. doi: 10.1016/j.biopha.2018.05.070. Epub 2018 Jun 27.
7
CORM-2 inhibits TXNIP/NLRP3 inflammasome pathway in LPS-induced acute lung injury.CORM-2抑制脂多糖诱导的急性肺损伤中的TXNIP/NLRP3炎性小体通路。
Inflamm Res. 2016 Nov;65(11):905-915. doi: 10.1007/s00011-016-0973-7. Epub 2016 Jul 13.
8
Picrasma quassiodes (D. Don) Benn. attenuates lipopolysaccharide (LPS)-induced acute lung injury.苦木(Picrasma quassiodes (D. Don) Benn.)可减轻脂多糖(LPS)诱导的急性肺损伤。
Int J Mol Med. 2016 Sep;38(3):834-44. doi: 10.3892/ijmm.2016.2669. Epub 2016 Jul 7.
9
Baicalein, an active component of Scutellaria baicalensis, protects against lipopolysaccharide-induced acute lung injury in rats.黄芩苷是黄芩的一种活性成分,可保护大鼠免受脂多糖诱导的急性肺损伤。
J Ethnopharmacol. 2014 Apr 11;153(1):197-206. doi: 10.1016/j.jep.2014.02.010. Epub 2014 Feb 15.
10
Acacetin attenuates mice endotoxin-induced acute lung injury via augmentation of heme oxygenase-1 activity.白杨素通过增强血红素加氧酶-1 活性减轻小鼠内毒素诱导的急性肺损伤。
Inflammopharmacology. 2018 Apr;26(2):635-643. doi: 10.1007/s10787-017-0398-0. Epub 2017 Oct 7.

引用本文的文献

1
Cullin-3 and Regulatory Biomolecules Profiling in Vitiligo: Integrated Docking, Clinical, and In Silico Insights.白癜风中Cullin-3与调节性生物分子分析:综合对接、临床及计算机模拟见解
Biomolecules. 2025 Jul 21;15(7):1053. doi: 10.3390/biom15071053.
2
Progress in the study of the mechanism of ferroptosis in coronary heart disease and clinical intervention strategies.冠心病中铁死亡机制的研究进展及临床干预策略
Front Cardiovasc Med. 2025 Apr 16;12:1545231. doi: 10.3389/fcvm.2025.1545231. eCollection 2025.
3
Dendranthema oreastrum (Hance) Y.Ling Attenuates Oxidative Stress and Airway Inflammation in a Murine Model of Lipopolysaccharide-Induced Acute Lung Injury.

本文引用的文献

1
Soluble Epoxide Hydrolase Plays a Vital Role in Angiotensin II-Induced Lung Injury in Mice.可溶性环氧化物水解酶在血管紧张素 II 诱导的小鼠肺损伤中发挥重要作用。
Shock. 2018 Nov;50(5):589-594. doi: 10.1097/SHK.0000000000001067.
2
Vitexin inhibits inflammation in murine ovalbumin-induced allergic asthma.牡荆素抑制卵清蛋白诱导的变应性哮喘小鼠的炎症反应。
Biomed Pharmacother. 2018 Jan;97:143-151. doi: 10.1016/j.biopha.2017.10.073. Epub 2017 Nov 6.
3
Vitexin alleviates ox-LDL-mediated endothelial injury by inducing autophagy via AMPK signaling activation.
野菊(Hance)Y. Ling减轻脂多糖诱导的小鼠急性肺损伤模型中的氧化应激和气道炎症。
Environ Toxicol. 2025 Oct;40(10):1220-1232. doi: 10.1002/tox.24520. Epub 2025 Apr 23.
4
Aged gut microbiota promotes arrhythmia susceptibility via oxidative stress.衰老的肠道微生物群通过氧化应激促进心律失常易感性。
iScience. 2024 Sep 4;27(10):110888. doi: 10.1016/j.isci.2024.110888. eCollection 2024 Oct 18.
5
Potential Impact of Bioactive Compounds as NLRP3 Inflammasome Inhibitors: An Update.生物活性化合物作为 NLRP3 炎性小体抑制剂的潜在影响:最新进展。
Curr Pharm Biotechnol. 2024;25(13):1719-1746. doi: 10.2174/0113892010276859231125165251.
6
Vitexin attenuates chronic kidney disease by inhibiting renal tubular epithelial cell ferroptosis via NRF2 activation.牡荆素通过激活 NRF2 抑制肾小管上皮细胞铁死亡来减轻慢性肾脏病。
Mol Med. 2023 Oct 27;29(1):147. doi: 10.1186/s10020-023-00735-1.
7
Beneficial effects of flavonoids on cardiovascular diseases by influencing NLRP3 inflammasome.黄酮类化合物通过影响 NLRP3 炎性小体对心血管疾病的有益作用。
Inflammopharmacology. 2023 Aug;31(4):1715-1729. doi: 10.1007/s10787-023-01249-2. Epub 2023 Jun 1.
8
Beneficial Role of Vitexin in Parkinson's Disease.牡荆素在帕金森病中的有益作用。
Malays J Med Sci. 2023 Apr;30(2):8-25. doi: 10.21315/mjms2023.30.2.2. Epub 2022 Apr 18.
9
Role of mitochondrial stress and the NLRP3 inflammasome in lung diseases.线粒体应激和 NLRP3 炎性体在肺部疾病中的作用。
Inflamm Res. 2023 Apr;72(4):829-846. doi: 10.1007/s00011-023-01712-4. Epub 2023 Mar 11.
10
Role of Plant-Derived Compounds in the Molecular Pathways Related to Inflammation.植物源化合物在炎症相关分子途径中的作用。
Int J Mol Sci. 2023 Feb 28;24(5):4666. doi: 10.3390/ijms24054666.
牡荆素通过激活AMPK信号通路诱导自噬,减轻氧化低密度脂蛋白介导的内皮损伤。
Mol Immunol. 2017 May;85:214-221. doi: 10.1016/j.molimm.2017.02.020. Epub 2017 Mar 10.
4
Vitexin alleviates lipopolysaccharide‑induced islet cell injury by inhibiting HMGB1 release.牡荆素通过抑制高迁移率族蛋白B1的释放减轻脂多糖诱导的胰岛细胞损伤。
Mol Med Rep. 2017 Mar;15(3):1079-1086. doi: 10.3892/mmr.2017.6114. Epub 2017 Jan 12.
5
The role of nuclear factor-erythroid 2 related factor 2 (Nrf-2) in the protection against lung injury.核因子红细胞2相关因子2(Nrf-2)在预防肺损伤中的作用。
Am J Physiol Lung Cell Mol Physiol. 2017 Feb 1;312(2):L155-L162. doi: 10.1152/ajplung.00449.2016. Epub 2016 Nov 18.
6
Vitexin exerts cardioprotective effect on chronic myocardial ischemia/reperfusion injury in rats via inhibiting myocardial apoptosis and lipid peroxidation.牡荆素通过抑制心肌细胞凋亡和脂质过氧化对大鼠慢性心肌缺血/再灌注损伤发挥心脏保护作用。
Am J Transl Res. 2016 Aug 15;8(8):3319-28. eCollection 2016.
7
Effects of a Soluble Epoxide Hydrolase Inhibitor on Lipopolysaccharide-Induced Acute Lung Injury in Mice.可溶性环氧化物水解酶抑制剂对脂多糖诱导的小鼠急性肺损伤的影响。
PLoS One. 2016 Aug 4;11(8):e0160359. doi: 10.1371/journal.pone.0160359. eCollection 2016.
8
Acute respiratory distress syndrome.急性呼吸窘迫综合征
Lancet. 2016 Nov 12;388(10058):2416-2430. doi: 10.1016/S0140-6736(16)00578-X. Epub 2016 Apr 28.
9
Melatonin alleviates acute lung injury through inhibiting the NLRP3 inflammasome.褪黑素通过抑制 NLRP3 炎性小体缓解急性肺损伤。
J Pineal Res. 2016 May;60(4):405-14. doi: 10.1111/jpi.12322. Epub 2016 Mar 9.
10
Deletion of P2X7 attenuates hyperoxia-induced acute lung injury via inflammasome suppression.P2X7 的缺失通过抑制炎症小体减轻了高氧诱导的急性肺损伤。
Am J Physiol Lung Cell Mol Physiol. 2016 Mar 15;310(6):L572-81. doi: 10.1152/ajplung.00417.2015. Epub 2016 Jan 8.