Suppr超能文献

神经干细胞静止和干性是脊椎动物成年大脑 Notch3 信号级联反应的分子上不同的输出结果。

Neural stem cell quiescence and stemness are molecularly distinct outputs of the Notch3 signalling cascade in the vertebrate adult brain.

机构信息

Institut Pasteur, Unit Zebrafish Neurogenetics, Department of Developmental & Stem Cell Biology, 25 rue du Dr Roux, 75015 Paris, France.

CNRS, UMR3738, 25 rue du Dr Roux, 75015 Paris, France.

出版信息

Development. 2018 May 15;145(10):dev161034. doi: 10.1242/dev.161034.

Abstract

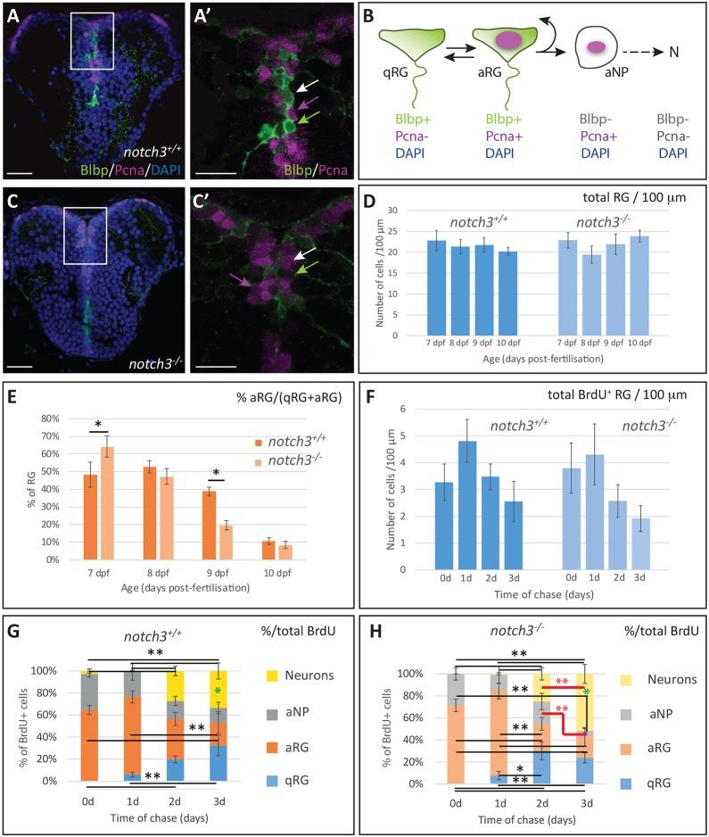
Neural stem cells (NSCs) in the adult vertebrate brain are found in a quiescent state and can preserve long-lasting progenitor potential (stemness). Whether and how these two properties are linked, and to what extent they can be independently controlled by NSC maintenance pathways, is unresolved. We have previously identified Notch3 signalling as a major quiescence-promoting pathway in adult NSCs of the zebrafish pallium. We now show that Notch3 also controls NSC stemness. Using parallel transcriptomic characterizations of mutant NSCs and adult NSC physiological states, we demonstrate that a set of potentially direct Notch3 target genes distinguishes quiescence and stemness control. As a proof of principle, we focus on one 'stemness' target, encoding the bHLH transcription factor Hey1, that has not yet been analysed in adult NSCs. We show that abrogation of Hey1 function in adult pallial NSCs , including quiescent NSCs, leads to their differentiation without affecting their proliferation state. These results demonstrate that quiescence and stemness are molecularly distinct outputs of Notch3 signalling, and identify Hey1 as a major Notch3 effector controlling NSC stemness in the vertebrate adult brain.

摘要

神经干细胞(NSCs)存在于成年脊椎动物大脑的静息状态中,具有长期的祖细胞潜能(干性)。这些两种特性是否以及如何相关,以及它们在多大程度上可以由 NSC 维持途径独立控制,目前仍未解决。我们之前已经确定 Notch3 信号作为斑马鱼脑皮层中成年 NSCs 的主要静息促进途径。我们现在表明 Notch3 也控制 NSC 干性。通过对突变 NSCs 和成年 NSC 生理状态的平行转录组特征分析,我们证明了一组潜在的直接 Notch3 靶基因区分了静息和干性控制。作为一个原理验证,我们集中研究一个“干性”靶基因,编码 bHLH 转录因子 Hey1,它尚未在成年 NSCs 中进行分析。我们表明,在成年脑皮层 NSCs 中(包括静息 NSCs),消除 Hey1 功能会导致它们分化,而不会影响其增殖状态。这些结果表明,静息和干性是 Notch3 信号的分子上不同的输出,并且鉴定出 Hey1 作为控制脊椎动物成年大脑 NSC 干性的主要 Notch3 效应因子。

https://cdn.ncbi.nlm.nih.gov/pmc/blobs/71e2/6001379/aad6e08930b6/develop-145-161034-g1.jpg

文献AI研究员

20分钟写一篇综述,助力文献阅读效率提升50倍。

立即体验

用中文搜PubMed

大模型驱动的PubMed中文搜索引擎

马上搜索

文档翻译

学术文献翻译模型,支持多种主流文档格式。

立即体验