• 文献检索
  • 文档翻译
  • 深度研究
  • 学术资讯
  • Suppr Zotero 插件Zotero 插件
  • 邀请有礼
  • 套餐&价格
  • 历史记录
应用&插件
Suppr Zotero 插件Zotero 插件浏览器插件Mac 客户端Windows 客户端微信小程序
定价
高级版会员购买积分包购买API积分包
服务
文献检索文档翻译深度研究API 文档MCP 服务
关于我们
关于 Suppr公司介绍联系我们用户协议隐私条款
关注我们

Suppr 超能文献

核心技术专利:CN118964589B侵权必究
粤ICP备2023148730 号-1Suppr @ 2026

文献检索

告别复杂PubMed语法,用中文像聊天一样搜索,搜遍4000万医学文献。AI智能推荐,让科研检索更轻松。

立即免费搜索

文件翻译

保留排版,准确专业,支持PDF/Word/PPT等文件格式,支持 12+语言互译。

免费翻译文档

深度研究

AI帮你快速写综述,25分钟生成高质量综述,智能提取关键信息,辅助科研写作。

立即免费体验

鉴定人类髓系发生的 microRNA 决定因素。

Identifying microRNA determinants of human myelopoiesis.

机构信息

Gene & Stem Cell Therapy Program, Centenary Institute, University of Sydney, Camperdown, 2050, Australia.

Sydney Medical School, University of Sydney, Sydney, NSW 2006, Australia.

出版信息

Sci Rep. 2018 May 8;8(1):7264. doi: 10.1038/s41598-018-24203-7.

DOI:10.1038/s41598-018-24203-7
PMID:29739970
原文链接:https://pmc.ncbi.nlm.nih.gov/articles/PMC5940821/
Abstract

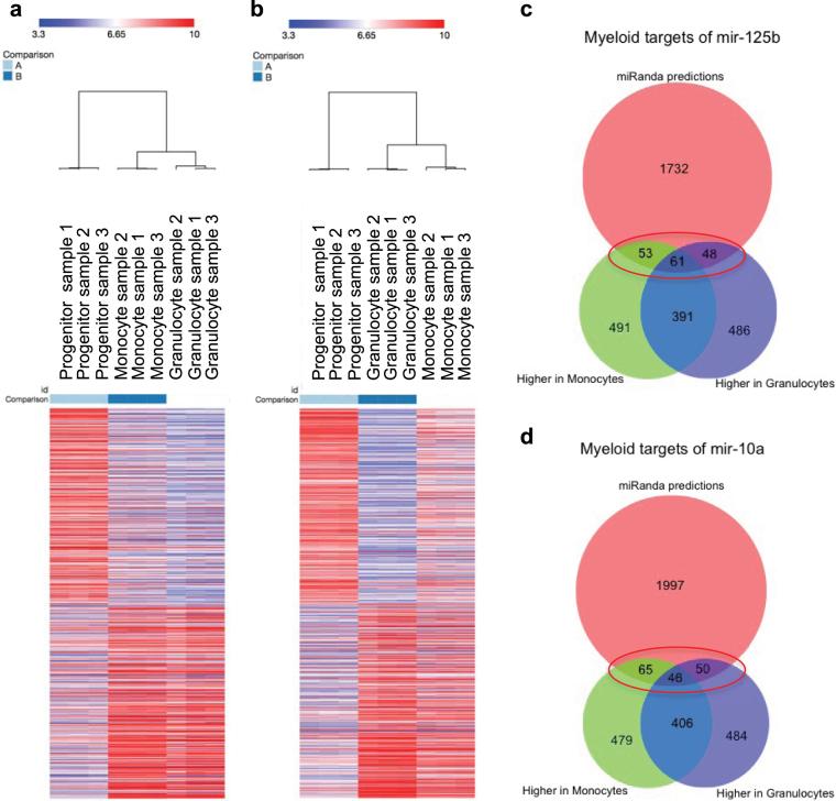
Myelopoiesis involves differentiation of hematopoietic stem cells to cellular populations that are restricted in their self-renewal capacity, beginning with the common myeloid progenitor (CMP) and leading to mature cells including monocytes and granulocytes. This complex process is regulated by various extracellular and intracellular signals including microRNAs (miRNAs). We characterised the miRNA profile of human CD34CD38 myeloid progenitor cells, and mature monocytes and granulocytes isolated from cord blood using TaqMan Low Density Arrays. We identified 19 miRNAs that increased in both cell types relative to the CMP and 27 that decreased. miR-125b and miR-10a were decreased by 10-fold and 100-fold respectively in the mature cells. Using in vitro granulopoietic differentiation of human CD34 cells we show that decreases in both miR-125b and miR-10a correlate with a loss of CD34 expression and gain of CD11b and CD15 expression. Candidate target mRNAs were identified by co-incident predictions between the miRanda algorithm and genes with increased expression during differentiation. Using luciferase assays we confirmed MCL1 and FUT4 as targets of miR-125b and the transcription factor KLF4 as a target of miR-10a. Together, our data identify miRNAs with differential expression during myeloid development and reveal some relevant miRNA-target pairs that may contribute to physiological differentiation.

摘要

造血发生涉及造血干细胞向细胞群体的分化,这些细胞群体的自我更新能力受到限制,从共同髓系祖细胞(CMP)开始,最终分化为成熟细胞,包括单核细胞和粒细胞。这个复杂的过程受到各种细胞外和细胞内信号的调节,包括 microRNAs(miRNAs)。我们使用 TaqMan 低密度阵列,对来自脐带血的人 CD34CD38 髓系祖细胞和成熟单核细胞和粒细胞进行了 miRNA 谱分析。我们确定了 19 种在两种细胞类型中相对于 CMP 增加的 miRNA,以及 27 种减少的 miRNA。miR-125b 和 miR-10a 在成熟细胞中分别减少了 10 倍和 100 倍。通过体外人 CD34 细胞的粒系分化,我们表明 miR-125b 和 miR-10a 的减少与 CD34 表达的丧失以及 CD11b 和 CD15 表达的获得相关。通过 miRanda 算法和分化过程中表达增加的基因之间的一致预测,确定了候选靶 mRNA。通过荧光素酶测定法,我们证实了 MCL1 和 FUT4 是 miR-125b 的靶标,转录因子 KLF4 是 miR-10a 的靶标。总之,我们的数据确定了在髓系发育过程中差异表达的 miRNAs,并揭示了一些可能有助于生理分化的相关 miRNA-靶对。

https://cdn.ncbi.nlm.nih.gov/pmc/blobs/a472/5940821/baa50c05355f/41598_2018_24203_Fig6_HTML.jpg
https://cdn.ncbi.nlm.nih.gov/pmc/blobs/a472/5940821/478ed7215657/41598_2018_24203_Fig1_HTML.jpg
https://cdn.ncbi.nlm.nih.gov/pmc/blobs/a472/5940821/2997e989fc2d/41598_2018_24203_Fig2_HTML.jpg
https://cdn.ncbi.nlm.nih.gov/pmc/blobs/a472/5940821/d010ee9cb2e3/41598_2018_24203_Fig3_HTML.jpg
https://cdn.ncbi.nlm.nih.gov/pmc/blobs/a472/5940821/109623d79c0c/41598_2018_24203_Fig4_HTML.jpg
https://cdn.ncbi.nlm.nih.gov/pmc/blobs/a472/5940821/bd742d8b1c91/41598_2018_24203_Fig5_HTML.jpg
https://cdn.ncbi.nlm.nih.gov/pmc/blobs/a472/5940821/baa50c05355f/41598_2018_24203_Fig6_HTML.jpg
https://cdn.ncbi.nlm.nih.gov/pmc/blobs/a472/5940821/478ed7215657/41598_2018_24203_Fig1_HTML.jpg
https://cdn.ncbi.nlm.nih.gov/pmc/blobs/a472/5940821/2997e989fc2d/41598_2018_24203_Fig2_HTML.jpg
https://cdn.ncbi.nlm.nih.gov/pmc/blobs/a472/5940821/d010ee9cb2e3/41598_2018_24203_Fig3_HTML.jpg
https://cdn.ncbi.nlm.nih.gov/pmc/blobs/a472/5940821/109623d79c0c/41598_2018_24203_Fig4_HTML.jpg
https://cdn.ncbi.nlm.nih.gov/pmc/blobs/a472/5940821/bd742d8b1c91/41598_2018_24203_Fig5_HTML.jpg
https://cdn.ncbi.nlm.nih.gov/pmc/blobs/a472/5940821/baa50c05355f/41598_2018_24203_Fig6_HTML.jpg

相似文献

1
Identifying microRNA determinants of human myelopoiesis.鉴定人类髓系发生的 microRNA 决定因素。
Sci Rep. 2018 May 8;8(1):7264. doi: 10.1038/s41598-018-24203-7.
2
Physiological expression of miR-130a during differentiation of CD34 human hematopoietic stem cells results in the inhibition of monocyte differentiation.miR-130a 在 CD34 人造血干细胞分化过程中的生理表达导致单核细胞分化的抑制。
Exp Cell Res. 2019 Sep 1;382(1):111445. doi: 10.1016/j.yexcr.2019.05.026. Epub 2019 May 29.
3
The interplay between critical transcription factors and microRNAs in the control of normal and malignant myelopoiesis.关键转录因子与 microRNAs 在调控正常和恶性髓系造血中的相互作用。
Cancer Lett. 2018 Jul 28;427:28-37. doi: 10.1016/j.canlet.2018.04.010. Epub 2018 Apr 16.
4
A miRNA Signature in Human Cord Blood Stem and Progenitor Cells as Potential Biomarker of Specific Acute Myeloid Leukemia Subtypes.人脐带血干细胞和祖细胞中的一种miRNA特征作为特定急性髓系白血病亚型的潜在生物标志物
J Cell Physiol. 2015 Aug;230(8):1770-80. doi: 10.1002/jcp.24876.
5
[Differential expression profiles of MicroRNA during the development of human cord blood CD34(+)CD38(-) cells to CD34(+)CD38(+) cells].[人脐带血CD34(+)CD38(-)细胞向CD34(+)CD38(+)细胞发育过程中MicroRNA的差异表达谱]
Zhongguo Shi Yan Xue Ye Xue Za Zhi. 2008 Jun;16(3):589-92.
6
Enforced expression of miR-125b affects myelopoiesis by targeting multiple signaling pathways.强制表达 miR-125b 通过靶向多个信号通路影响髓系细胞生成。
Blood. 2011 Apr 21;117(16):4338-48. doi: 10.1182/blood-2010-06-289058. Epub 2011 Mar 2.
7
Identification of nuclear-enriched miRNAs during mouse granulopoiesis.小鼠粒细胞生成过程中核富集微小RNA的鉴定。
J Hematol Oncol. 2014 May 15;7:42. doi: 10.1186/1756-8722-7-42.
8
Integrated analysis of microRNA and mRNA expression profiles in physiological myelopoiesis: role of hsa-mir-299-5p in CD34+ progenitor cells commitment.生理造血中 microRNA 和 mRNA 表达谱的综合分析:hsa-mir-299-5p 在 CD34+祖细胞定向分化中的作用。
Cell Death Dis. 2010;1(2):e28. doi: 10.1038/cddis.2010.5.
9
KSRP specifies monocytic and granulocytic differentiation through regulating miR-129 biogenesis and RUNX1 expression.KSRP 通过调节 miR-129 的生成和 RUNX1 的表达来指定单核细胞和粒细胞的分化。
Nat Commun. 2017 Nov 10;8(1):1428. doi: 10.1038/s41467-017-01425-3.
10
Genomic expression during human myelopoiesis.人类骨髓生成过程中的基因组表达。
BMC Genomics. 2007 Aug 3;8:264. doi: 10.1186/1471-2164-8-264.

引用本文的文献

1
MicroRNAs in Diffuse Large B-Cell Lymphoma (DLBCL): Biomarkers with Prognostic Potential.弥漫性大B细胞淋巴瘤(DLBCL)中的微小RNA:具有预后潜力的生物标志物
Cancers (Basel). 2025 Apr 12;17(8):1300. doi: 10.3390/cancers17081300.
2
Sex differences in disease: sex chromosome and immunity.疾病中的性别差异:性染色体与免疫
J Transl Med. 2024 Dec 27;22(1):1150. doi: 10.1186/s12967-024-05990-2.
3
MicroRNAs: Small but Key Players in Viral Infections and Immune Responses to Viral Pathogens.微小RNA:病毒感染及针对病毒病原体免疫反应中的小而关键的参与者

本文引用的文献

1
Lineage specification of human dendritic cells is marked by IRF8 expression in hematopoietic stem cells and multipotent progenitors.人类树突状细胞的谱系特化以造血干细胞和多能祖细胞中IRF8的表达为标志。
Nat Immunol. 2017 Aug;18(8):877-888. doi: 10.1038/ni.3789. Epub 2017 Jun 26.
2
Identification of a Human Clonogenic Progenitor with Strict Monocyte Differentiation Potential: A Counterpart of Mouse cMoPs.鉴定具有严格单核细胞分化潜能的人类集落形成祖细胞:小鼠 cMoPs 的对应物。
Immunity. 2017 May 16;46(5):835-848.e4. doi: 10.1016/j.immuni.2017.04.019.
3
Single-cell RNA-seq reveals new types of human blood dendritic cells, monocytes, and progenitors.
Biology (Basel). 2023 Oct 14;12(10):1334. doi: 10.3390/biology12101334.
4
Clinical Significance of microRNAs in Hematologic Malignancies and Hematopoietic Stem Cell Transplantation.微小RNA在血液系统恶性肿瘤和造血干细胞移植中的临床意义
Cancers (Basel). 2023 May 8;15(9):2658. doi: 10.3390/cancers15092658.
5
Role of microRNA in Endocrine Disruptor-Induced Immunomodulation of Metabolic Health.微小RNA在内分泌干扰物诱导的代谢健康免疫调节中的作用。
Metabolites. 2022 Oct 28;12(11):1034. doi: 10.3390/metabo12111034.
6
Genetic and hormonal mechanisms underlying sex-specific immune responses in tuberculosis.结核分枝杆菌性别特异性免疫应答的遗传和激素机制。
Trends Immunol. 2022 Aug;43(8):640-656. doi: 10.1016/j.it.2022.06.004. Epub 2022 Jul 13.
7
A regulatory network of microRNAs confers lineage commitment during early developmental trajectories of B and T lymphocytes.一个 microRNAs 的调控网络在 B 和 T 淋巴细胞的早期发育轨迹中赋予细胞谱系的决定。
Proc Natl Acad Sci U S A. 2021 Nov 16;118(46). doi: 10.1073/pnas.2104297118.
8
MicroRNAs in the Myelodysplastic Syndrome.骨髓增生异常综合征中的微小RNA
Acta Naturae. 2021 Apr-Jun;13(2):4-15. doi: 10.32607/actanaturae.11209.
9
Essential functions of miR-125b in cancer.miR-125b 在癌症中的基本功能。
Cell Prolif. 2021 Feb;54(2):e12913. doi: 10.1111/cpr.12913. Epub 2020 Dec 17.
10
Sex and Gender Disparities in Melanoma.黑色素瘤中的性别差异
Cancers (Basel). 2020 Jul 7;12(7):1819. doi: 10.3390/cancers12071819.
单细胞RNA测序揭示了人类血液中新型树突状细胞、单核细胞和祖细胞。
Science. 2017 Apr 21;356(6335). doi: 10.1126/science.aah4573.
4
MicroRNA-127 is aberrantly downregulated and acted as a functional tumor suppressor in human pancreatic cancer.微小RNA-127在人类胰腺癌中异常下调,并作为一种功能性肿瘤抑制因子发挥作用。
Tumour Biol. 2016 Oct;37(10):14249-14257. doi: 10.1007/s13277-016-5270-0. Epub 2016 Aug 29.
5
Restoration of miR-127-3p and miR-376a-3p counteracts the neoplastic phenotype of giant cell tumor of bone derived stromal cells by targeting COA1, GLE1 and PDIA6.恢复miR-127-3p和miR-376a-3p通过靶向COA1、GLE1和PDIA6来对抗骨巨细胞瘤来源的基质细胞的肿瘤表型。
Cancer Lett. 2016 Feb 1;371(1):134-41. doi: 10.1016/j.canlet.2015.10.039. Epub 2015 Nov 30.
6
miR-125b Suppresses Proliferation and Invasion by Targeting MCL1 in Gastric Cancer.miR-125b通过靶向MCL1抑制胃癌的增殖和侵袭。
Biomed Res Int. 2015;2015:365273. doi: 10.1155/2015/365273. Epub 2015 Oct 4.
7
Prospective isolation of human erythroid lineage-committed progenitors.人红系定向祖细胞的前瞻性分离
Proc Natl Acad Sci U S A. 2015 Aug 4;112(31):9638-43. doi: 10.1073/pnas.1512076112. Epub 2015 Jul 20.
8
microRNAs as Developmental Regulators.作为发育调节因子的微小RNA
Cold Spring Harb Perspect Biol. 2015 Jul 1;7(7):a008144. doi: 10.1101/cshperspect.a008144.
9
Cytidine Deaminase Axis Modulated by miR-484 Differentially Regulates Cell Proliferation and Chemoresistance in Breast Cancer.miR-484 调控的胞嘧啶脱氨酶轴对乳腺癌细胞增殖和化疗耐药性的差异调节作用。
Cancer Res. 2015 Apr 1;75(7):1504-15. doi: 10.1158/0008-5472.CAN-14-2341. Epub 2015 Feb 2.
10
A miRNA Signature in Human Cord Blood Stem and Progenitor Cells as Potential Biomarker of Specific Acute Myeloid Leukemia Subtypes.人脐带血干细胞和祖细胞中的一种miRNA特征作为特定急性髓系白血病亚型的潜在生物标志物
J Cell Physiol. 2015 Aug;230(8):1770-80. doi: 10.1002/jcp.24876.