Suppr超能文献

环境富集可预防由α-突触核蛋白过表达引起的转录紊乱。

Environmental Enrichment Prevents Transcriptional Disturbances Induced by Alpha-Synuclein Overexpression.

作者信息

Wassouf Zinah, Hentrich Thomas, Samer Sebastian, Rotermund Carola, Kahle Philipp J, Ehrlich Ingrid, Riess Olaf, Casadei Nicolas, Schulze-Hentrich Julia M

机构信息

Institute of Medical Genetics and Applied Genomics, University of Tübingen, Tübingen, Germany.

Centre for Integrative Neuroscience, University of Tübingen, Tübingen, Germany.

出版信息

Front Cell Neurosci. 2018 Apr 24;12:112. doi: 10.3389/fncel.2018.00112. eCollection 2018.

Abstract

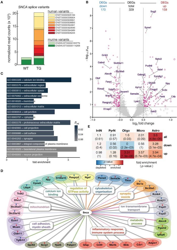
Onset and progression of neurodegenerative disorders, including synucleinopathies such as Parkinson's disease, have been associated with various environmental factors. A highly compelling association from a therapeutic point of view has been found between a physically active lifestyle and a significantly reduced risk for Parkinson's disease. Mimicking such conditions in animal models by promoting physical activity, social interactions, and novel surroundings yields in a so-called enriched environment known to enhance adult neurogenesis, increase synaptic plasticity, and decelerate neuronal loss. Yet, the genes that connect beneficial environmental cues to the genome and delay disease-related symptoms have remained largely unclear. To identify such mediator genes, we used a 2 × 2 factorial design opposing genotype and environment. Specifically, we compared wildtype to transgenic mice overexpressing human , a key gene in synucleinopathies encoding alpha-synuclein, and housed them in a standard and enriched environment from weaning to 12 months of age before profiling their hippocampal transcriptome using RNA-sequencing. Under standard environmental conditions, differentially expressed genes were overrepresented for calcium ion binding, membrane, synapse, and other Gene Ontology terms previously linked to alpha-synuclein biology. Upregulated genes were significantly enriched for genes attributed to astrocytes, microglia, and oligodendrocytes. These disturbances in gene activity were accompanied by reduced levels of several presynaptic proteins and the immediate early genes EGR1 and NURR1. Intriguingly, housing transgenic animals in the enriched environment prevented most of these perturbations in gene activity. In addition, a sustained activation specifically in transgenic animals housed in enriched conditions was observed for several immediate early genes including /, and . These findings suggest a compensatory mechanism through an enriched environment-activated immediate early gene network that prevented most disturbances induced by alpha-synuclein overexpression. This regulatory framework might harbor attractive targets for novel therapeutic approaches that mimic beneficial environmental stimuli.

摘要

神经退行性疾病的发病和进展,包括帕金森病等突触核蛋白病,与多种环境因素有关。从治疗角度来看,人们发现积极的生活方式与帕金森病风险显著降低之间存在极具说服力的关联。通过促进身体活动、社交互动和营造新环境来在动物模型中模拟这些条件,会产生一种所谓的富集环境,已知这种环境可增强成体神经发生、增加突触可塑性并减缓神经元损失。然而,将有益环境线索与基因组联系起来并延缓疾病相关症状的基因在很大程度上仍不清楚。为了识别此类介导基因,我们采用了一种2×2析因设计,将基因型与环境进行对比。具体而言,我们将野生型小鼠与过表达人类α-突触核蛋白(一种突触核蛋白病中的关键基因,编码α-突触核蛋白)的转基因小鼠进行比较,并在从断奶到12月龄期间将它们饲养在标准环境和富集环境中,然后使用RNA测序对其海马转录组进行分析。在标准环境条件下,差异表达基因在钙离子结合、膜、突触以及先前与α-突触核蛋白生物学相关的其他基因本体术语方面过度富集。上调基因在归属于星形胶质细胞、小胶质细胞和少突胶质细胞的基因中显著富集。基因活性的这些紊乱伴随着几种突触前蛋白以及即早基因EGR1和NURR1水平的降低。有趣的是,将转基因动物饲养在富集环境中可预防基因活性的大多数此类扰动。此外,在包括/和在内的几个即早基因中,观察到在富集条件下饲养的转基因动物中出现持续激活。这些发现表明通过富集环境激活的即早基因网络存在一种补偿机制,该机制可预防由α-突触核蛋白过表达引起的大多数扰动。这种调控框架可能为模拟有益环境刺激的新型治疗方法提供有吸引力的靶点。

https://cdn.ncbi.nlm.nih.gov/pmc/blobs/4e48/5932345/617e31ffce4b/fncel-12-00112-g0001.jpg

文献AI研究员

20分钟写一篇综述,助力文献阅读效率提升50倍。

立即体验

用中文搜PubMed

大模型驱动的PubMed中文搜索引擎

马上搜索

文档翻译

学术文献翻译模型,支持多种主流文档格式。

立即体验