• 文献检索
  • 文档翻译
  • 深度研究
  • 学术资讯
  • Suppr Zotero 插件Zotero 插件
  • 邀请有礼
  • 套餐&价格
  • 历史记录
应用&插件
Suppr Zotero 插件Zotero 插件浏览器插件Mac 客户端Windows 客户端微信小程序
定价
高级版会员购买积分包购买API积分包
服务
文献检索文档翻译深度研究API 文档MCP 服务
关于我们
关于 Suppr公司介绍联系我们用户协议隐私条款
关注我们

Suppr 超能文献

核心技术专利:CN118964589B侵权必究
粤ICP备2023148730 号-1Suppr @ 2026

文献检索

告别复杂PubMed语法,用中文像聊天一样搜索,搜遍4000万医学文献。AI智能推荐,让科研检索更轻松。

立即免费搜索

文件翻译

保留排版,准确专业,支持PDF/Word/PPT等文件格式,支持 12+语言互译。

免费翻译文档

深度研究

AI帮你快速写综述,25分钟生成高质量综述,智能提取关键信息,辅助科研写作。

立即免费体验

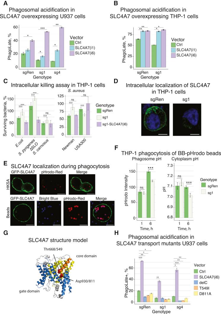
碳酸氢盐转运蛋白 SLC4A7 在巨噬细胞吞噬体酸化中起关键作用。

The Bicarbonate Transporter SLC4A7 Plays a Key Role in Macrophage Phagosome Acidification.

机构信息

CeMM Research Center for Molecular Medicine of the Austrian Academy of Sciences, Vienna 1090, Austria.

Department of Cell Physiology and Metabolism, University of Geneva, Geneva 1211, Switzerland.

出版信息

Cell Host Microbe. 2018 Jun 13;23(6):766-774.e5. doi: 10.1016/j.chom.2018.04.013. Epub 2018 May 17.

DOI:10.1016/j.chom.2018.04.013
PMID:29779931
原文链接:https://pmc.ncbi.nlm.nih.gov/articles/PMC6002608/
Abstract

Macrophages represent the first line of immune defense against pathogens, and phagosome acidification is a necessary step in pathogen clearance. Here, we identified the bicarbonate transporter SLC4A7, which is strongly induced upon macrophage differentiation, as critical for phagosome acidification. Loss of SLC4A7 reduced acidification of phagocytosed beads or bacteria and impaired the intracellular microbicidal capacity in human macrophage cell lines. The phenotype was rescued by wild-type SLC4A7, but not by SLC4A7 mutants, affecting transport capacity or cell surface localization. Loss of SLC4A7 resulted in increased cytoplasmic acidification during phagocytosis, suggesting that SLC4A7-mediated, bicarbonate-driven maintenance of cytoplasmic pH is necessary for phagosome acidification. Altogether, we identify SLC4A7 and bicarbonate-driven cytoplasmic pH homeostasis as an important element of phagocytosis and the associated microbicidal functions in macrophages.

摘要

巨噬细胞是抵御病原体的第一道免疫防线,而吞噬体酸化是清除病原体的必要步骤。在这里,我们鉴定出碳酸氢盐转运蛋白 SLC4A7,它在巨噬细胞分化时被强烈诱导,对于吞噬体酸化至关重要。SLC4A7 的缺失降低了吞噬的珠子或细菌的酸化,并损害了人巨噬细胞系中的细胞内杀菌能力。野生型 SLC4A7 可挽救表型,但不能挽救影响转运能力或细胞表面定位的 SLC4A7 突变体。SLC4A7 的缺失导致吞噬过程中细胞质酸化增加,表明 SLC4A7 介导的、碳酸氢盐驱动的细胞质 pH 稳态对于吞噬体酸化是必要的。总的来说,我们确定 SLC4A7 和碳酸氢盐驱动的细胞质 pH 稳态是吞噬作用以及巨噬细胞中相关杀菌功能的一个重要组成部分。

https://cdn.ncbi.nlm.nih.gov/pmc/blobs/c26d/6002608/7e7484b58aa8/gr2.jpg
https://cdn.ncbi.nlm.nih.gov/pmc/blobs/c26d/6002608/55fa4b70a372/fx1.jpg
https://cdn.ncbi.nlm.nih.gov/pmc/blobs/c26d/6002608/98263d2edf08/gr1.jpg
https://cdn.ncbi.nlm.nih.gov/pmc/blobs/c26d/6002608/7e7484b58aa8/gr2.jpg
https://cdn.ncbi.nlm.nih.gov/pmc/blobs/c26d/6002608/55fa4b70a372/fx1.jpg
https://cdn.ncbi.nlm.nih.gov/pmc/blobs/c26d/6002608/98263d2edf08/gr1.jpg
https://cdn.ncbi.nlm.nih.gov/pmc/blobs/c26d/6002608/7e7484b58aa8/gr2.jpg

相似文献

1
The Bicarbonate Transporter SLC4A7 Plays a Key Role in Macrophage Phagosome Acidification.碳酸氢盐转运蛋白 SLC4A7 在巨噬细胞吞噬体酸化中起关键作用。
Cell Host Microbe. 2018 Jun 13;23(6):766-774.e5. doi: 10.1016/j.chom.2018.04.013. Epub 2018 May 17.
2
NBCn1 (slc4a7) mediates the Na+-dependent bicarbonate transport important for regulation of intracellular pH in mouse vascular smooth muscle cells.NBCn1(溶质载体家族4成员7)介导对小鼠血管平滑肌细胞内pH调节至关重要的钠依赖性碳酸氢盐转运。
Circ Res. 2006 Mar 3;98(4):515-23. doi: 10.1161/01.RES.0000204750.04971.76. Epub 2006 Jan 26.
3
The electroneutral Na⁺:HCO₃⁻ cotransporter NBCn1 is a major pHi regulator in murine duodenum.电中性的 Na⁺:HCO₃⁻ 共转运蛋白 NBCn1 是调节小鼠十二指肠 pH i 的主要蛋白。
J Physiol. 2012 Jul 15;590(14):3317-33. doi: 10.1113/jphysiol.2011.226506. Epub 2012 May 14.
4
The mTORC1-SLC4A7 axis stimulates bicarbonate import to enhance de novo nucleotide synthesis.mTORC1-SLC4A7 轴刺激碳酸氢盐内流以增强从头核苷酸合成。
Mol Cell. 2022 Sep 1;82(17):3284-3298.e7. doi: 10.1016/j.molcel.2022.06.008. Epub 2022 Jun 29.
5
Sodium-bicarbonate cotransporter NBCn1/Slc4a7 inhibits NH4Cl-mediated inward current in Xenopus oocytes.钠-碳酸氢盐共转运蛋白 NBCn1/Slc4a7 抑制爪蟾卵母细胞中 NH4Cl 介导的内向电流。
Exp Physiol. 2011 Aug;96(8):745-55. doi: 10.1113/expphysiol.2011.057844. Epub 2011 May 13.
6
Time course of auditory impairment in mice lacking the electroneutral sodium bicarbonate cotransporter NBC3 (slc4a7).缺乏电中性碳酸氢钠协同转运蛋白NBC3(slc4a7)的小鼠听觉损伤的时间进程。
Brain Res Dev Brain Res. 2005 Nov 7;160(1):63-77. doi: 10.1016/j.devbrainres.2005.08.008. Epub 2005 Sep 21.
7
Measurement of phagocytosis, phagosome acidification, and intracellular killing of Staphylococcus aureus.金黄色葡萄球菌吞噬作用、吞噬体酸化及细胞内杀伤的测量。
Curr Protoc Immunol. 2012 Nov;Chapter 14:14.30.1-14.30.12. doi: 10.1002/0471142735.im1430s99.
8
Phagocytosis and phagosome acidification are required for pathogen processing and MyD88-dependent responses to Staphylococcus aureus.吞噬作用和吞噬体酸化是金黄色葡萄球菌病原体加工和 MyD88 依赖性反应所必需的。
J Immunol. 2010 Jun 15;184(12):7071-81. doi: 10.4049/jimmunol.1000110. Epub 2010 May 17.
9
Probing Dynamic Features of Phagosome Maturation in Macrophage using Au@MnO @SiO Nanoparticles as pH-Sensitive Plasmonic Nanoprobes.使用Au@MnO@SiO纳米颗粒作为pH敏感等离子体纳米探针探究巨噬细胞中吞噬体成熟的动态特征
Chem Asian J. 2021 May 3;16(9):1150-1156. doi: 10.1002/asia.202100031. Epub 2021 Mar 31.
10
Macrophage C-type lectin is essential for phagosome maturation and acidification during Escherichia coli-induced peritonitis.巨噬细胞C型凝集素在大肠杆菌诱导的腹膜炎期间对吞噬体成熟和酸化至关重要。
Biochem Biophys Res Commun. 2017 Dec 2;493(4):1491-1497. doi: 10.1016/j.bbrc.2017.10.018. Epub 2017 Oct 5.

引用本文的文献

1
Persistent Inflammation, Maladaptive Remodeling, and Fibrosis in the Kidney Following Long COVID-like MHV-1 Mouse Model.长期新冠样MHV-1小鼠模型后肾脏中的持续性炎症、适应性不良重塑和纤维化
Diseases. 2025 Aug 5;13(8):246. doi: 10.3390/diseases13080246.
2
Exploring T-cell metabolism in tuberculosis: development of a diagnostic model using metabolic genes.探索结核病中的T细胞代谢:利用代谢基因开发诊断模型
Eur J Med Res. 2025 Jun 16;30(1):483. doi: 10.1186/s40001-025-02768-0.
3
Identification of Resistance Loci to Avian Leukosis via Genome-Wide Association Analysis in Chengkou Mountain Chickens.

本文引用的文献

1
Type 2 Diabetes Variants Disrupt Function of SLC16A11 through Two Distinct Mechanisms.2型糖尿病变体通过两种不同机制破坏SLC16A11的功能。
Cell. 2017 Jun 29;170(1):199-212.e20. doi: 10.1016/j.cell.2017.06.011.
2
Measurement of bacterial capture and phagosome maturation of Kupffer cells by intravital microscopy.利用活体显微镜测量库普弗细胞的细菌捕获和吞噬体成熟。
Methods. 2017 Sep 1;128:12-19. doi: 10.1016/j.ymeth.2017.05.004. Epub 2017 May 15.
3
Metabolic Instruction of Immunity.免疫的代谢指令
通过全基因组关联分析鉴定城口山地鸡对禽白血病的抗性位点
Animals (Basel). 2025 May 9;15(10):1365. doi: 10.3390/ani15101365.
4
SLC4A7 suppresses lung adenocarcinoma oncogenesis by reducing lactate transport and protein lactylation.溶质载体家族4成员7(SLC4A7)通过减少乳酸转运和蛋白质乳酸化来抑制肺腺癌的发生。
Int J Oncol. 2025 May;66(5). doi: 10.3892/ijo.2025.5739. Epub 2025 Mar 14.
5
CARMIL1-AA selectively inhibits macropinocytosis while sparing autophagy.CARMIL1-AA选择性抑制巨吞饮作用,同时不影响自噬。
Mol Biol Cell. 2025 Jan 1;36(1):ar4. doi: 10.1091/mbc.E24-09-0434. Epub 2024 Nov 27.
6
Membrane transporters modulating the toxicity of arsenic, cadmium, and mercury in human cells.调节砷、镉和汞在人细胞中毒性的膜转运蛋白。
Life Sci Alliance. 2024 Nov 22;8(2). doi: 10.26508/lsa.202402866. Print 2025 Feb.
7
Macrophage variants in laboratory research: most are well done, but some are RAW.实验室研究中的巨噬细胞亚型:多数做得很好,但有些还很原始。
Front Cell Infect Microbiol. 2024 Oct 9;14:1457323. doi: 10.3389/fcimb.2024.1457323. eCollection 2024.
8
Regulates Retina Development in Zebrafish.调控斑马鱼视网膜发育。
Int J Mol Sci. 2024 Sep 5;25(17):9613. doi: 10.3390/ijms25179613.
9
Antibiotic-loaded lactoferrin nanoparticles as a platform for enhanced infection therapy through targeted elimination of intracellular bacteria.负载抗生素的乳铁蛋白纳米颗粒作为通过靶向消除细胞内细菌增强感染治疗的平台。
Asian J Pharm Sci. 2024 Aug;19(4):100926. doi: 10.1016/j.ajps.2024.100926. Epub 2024 May 6.
10
High-throughput CRISPR technology: a novel horizon for solid organ transplantation.高通量 CRISPR 技术:实体器官移植的新视野。
Front Immunol. 2024 Jan 4;14:1295523. doi: 10.3389/fimmu.2023.1295523. eCollection 2023.
Cell. 2017 May 4;169(4):570-586. doi: 10.1016/j.cell.2017.04.004.
4
Flow cytometric quantitation of platelet phagocytosis by monocytes using a pH-sensitive dye, pHrodo-SE.使用pH敏感染料pHrodo-SE通过流式细胞术定量单核细胞对血小板的吞噬作用。
J Immunol Methods. 2017 Aug;447:57-64. doi: 10.1016/j.jim.2017.04.009. Epub 2017 May 1.
5
Genome-scale CRISPR-Cas9 knockout and transcriptional activation screening.全基因组规模的CRISPR-Cas9基因敲除和转录激活筛选。
Nat Protoc. 2017 Apr;12(4):828-863. doi: 10.1038/nprot.2017.016. Epub 2017 Mar 23.
6
Analysis of Human and Mouse Neutrophil Phagocytosis by Flow Cytometry.通过流式细胞术分析人和小鼠中性粒细胞的吞噬作用
Methods Mol Biol. 2017;1519:17-24. doi: 10.1007/978-1-4939-6581-6_2.
7
Integrating immunometabolism and macrophage diversity.整合免疫代谢与巨噬细胞多样性。
Semin Immunol. 2016 Oct;28(5):417-424. doi: 10.1016/j.smim.2016.10.004. Epub 2016 Oct 19.
8
Induction of Macrophage Function in Human THP-1 Cells Is Associated with Rewiring of MAPK Signaling and Activation of MAP3K7 (TAK1) Protein Kinase.人 THP-1 细胞中巨噬细胞功能的诱导与 MAPK 信号通路的重排和 MAP3K7(TAK1)蛋白激酶的激活有关。
Front Cell Dev Biol. 2016 Mar 30;4:21. doi: 10.3389/fcell.2016.00021. eCollection 2016.
9
Measuring Phagosome pH by Ratiometric Fluorescence Microscopy.通过比率荧光显微镜测量吞噬体pH值。
J Vis Exp. 2015 Dec 7(106):e53402. doi: 10.3791/53402.
10
Immunometabolism governs dendritic cell and macrophage function.免疫代谢调控树突状细胞和巨噬细胞的功能。
J Exp Med. 2016 Jan 11;213(1):15-23. doi: 10.1084/jem.20151570. Epub 2015 Dec 22.