• 文献检索
  • 文档翻译
  • 深度研究
  • 学术资讯
  • Suppr Zotero 插件Zotero 插件
  • 邀请有礼
  • 套餐&价格
  • 历史记录
应用&插件
Suppr Zotero 插件Zotero 插件浏览器插件Mac 客户端Windows 客户端微信小程序
定价
高级版会员购买积分包购买API积分包
服务
文献检索文档翻译深度研究API 文档MCP 服务
关于我们
关于 Suppr公司介绍联系我们用户协议隐私条款
关注我们

Suppr 超能文献

核心技术专利:CN118964589B侵权必究
粤ICP备2023148730 号-1Suppr @ 2026

文献检索

告别复杂PubMed语法,用中文像聊天一样搜索,搜遍4000万医学文献。AI智能推荐,让科研检索更轻松。

立即免费搜索

文件翻译

保留排版,准确专业,支持PDF/Word/PPT等文件格式,支持 12+语言互译。

免费翻译文档

深度研究

AI帮你快速写综述,25分钟生成高质量综述,智能提取关键信息,辅助科研写作。

立即免费体验

CARMIL1-AA选择性抑制巨吞饮作用,同时不影响自噬。

CARMIL1-AA selectively inhibits macropinocytosis while sparing autophagy.

作者信息

Lim Rebecca M, Lu Alexa, Chuang Brennan M, Anaraki Cecily, Chu Brandon, Halbrook Christopher J, Edinger Aimee L

机构信息

Department of Developmental and Cell Biology, Charlie Dunlop School of Biological Sciences, University of California, Irvine, CA 92617.

Department of Pharmaceutical Sciences, School of Pharmacy and Pharmaceutical Sciences, University of California, Irvine, CA 92617.

出版信息

Mol Biol Cell. 2025 Jan 1;36(1):ar4. doi: 10.1091/mbc.E24-09-0434. Epub 2024 Nov 27.

DOI:10.1091/mbc.E24-09-0434
PMID:39602282
原文链接:https://pmc.ncbi.nlm.nih.gov/articles/PMC11742120/
Abstract

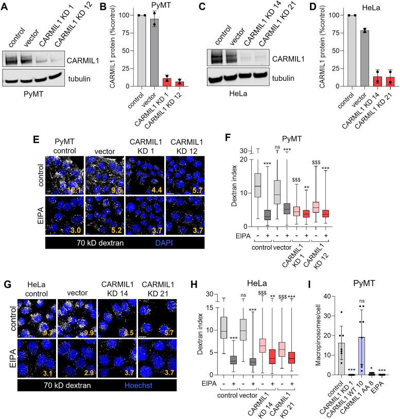
Macropinocytosis is reported to fuel tumor growth and drug resistance by allowing cancer cells to scavenge extracellular macromolecules. However, accurately defining the role of macropinocytosis in cancer depends on our ability to selectively block this process. 5-(N-ethyl-N-isopropyl)-amiloride (EIPA) is widely used to inhibit macropinocytosis but affects multiple Na/H exchangers (NHE) that regulate cytoplasmic and organellar pH. Consistent with this, we report that EIPA slows proliferation to a greater extent than can be accounted for by macropinocytosis inhibition and triggers conjugation of ATG8 to single membranes (CASM). Knocking down only NHE1 would not avoid macropinocytosis-independent effects on pH. Moreover, contrary to published reports, NHE1 loss did not block macropinocytosis in multiple cell lines. Knocking down CARMIL1 with CRISPR-Cas9 editing limited macropinocytosis, but only by 50%. In contrast, expressing the CARMIL1-AA mutant inhibits macropinocytosis induced by a wide range of macropinocytic stimuli to a similar extent as EIPA. CARMIL1-AA expression did not inhibit proliferation, highlighting the shortcomings of EIPA as a macropinocytosis inhibitor. Importantly, autophagy, another actin dependent, nutrient-producing process, was not affected by CARMIL1-AA expression. In sum, constitutive or inducible CARMIL1-AA expression reduced macropinocytosis without affecting proliferation, RAC activation, or autophagy, other processes that drive tumor initiation and progression.

摘要

据报道,巨胞饮作用通过使癌细胞清除细胞外大分子来促进肿瘤生长和耐药性。然而,准确界定巨胞饮作用在癌症中的作用取决于我们选择性阻断这一过程的能力。5-(N-乙基-N-异丙基)-氨氯吡脒(EIPA)被广泛用于抑制巨胞饮作用,但它会影响多个调节细胞质和细胞器pH值的钠/氢交换体(NHE)。与此一致的是,我们报道EIPA减缓增殖的程度超过了巨胞饮作用抑制所能解释的范围,并触发ATG8与单膜的结合(CASM)。仅敲低NHE1并不能避免对pH值的非巨胞饮作用依赖性影响。此外,与已发表的报道相反,NHE1缺失并未在多个细胞系中阻断巨胞饮作用。用CRISPR-Cas9编辑敲低CARMIL1可限制巨胞饮作用,但仅降低50%。相比之下,表达CARMIL1-AA突变体可在与EIPA相似的程度上抑制多种巨胞饮刺激诱导的巨胞饮作用。CARMIL1-AA的表达并未抑制增殖,这突出了EIPA作为巨胞饮作用抑制剂的缺点。重要的是,自噬是另一种肌动蛋白依赖性的营养产生过程,不受CARMIL1-AA表达的影响。总之,组成型或诱导型CARMIL1-AA表达可降低巨胞饮作用,而不影响增殖、RAC激活或自噬,这些都是驱动肿瘤起始和进展的其他过程。

https://cdn.ncbi.nlm.nih.gov/pmc/blobs/b0b9/11742120/6936ebe7fc8a/mbc-36-ar4-g008.jpg
https://cdn.ncbi.nlm.nih.gov/pmc/blobs/b0b9/11742120/77bc47a98b86/mbc-36-ar4-g001.jpg
https://cdn.ncbi.nlm.nih.gov/pmc/blobs/b0b9/11742120/85ff587f2265/mbc-36-ar4-g002.jpg
https://cdn.ncbi.nlm.nih.gov/pmc/blobs/b0b9/11742120/5f14c5ffcd7a/mbc-36-ar4-g003.jpg
https://cdn.ncbi.nlm.nih.gov/pmc/blobs/b0b9/11742120/41186d20ef88/mbc-36-ar4-g004.jpg
https://cdn.ncbi.nlm.nih.gov/pmc/blobs/b0b9/11742120/552f374bb608/mbc-36-ar4-g005.jpg
https://cdn.ncbi.nlm.nih.gov/pmc/blobs/b0b9/11742120/918026fbd8a0/mbc-36-ar4-g006.jpg
https://cdn.ncbi.nlm.nih.gov/pmc/blobs/b0b9/11742120/5228c9243ec5/mbc-36-ar4-g007.jpg
https://cdn.ncbi.nlm.nih.gov/pmc/blobs/b0b9/11742120/6936ebe7fc8a/mbc-36-ar4-g008.jpg
https://cdn.ncbi.nlm.nih.gov/pmc/blobs/b0b9/11742120/77bc47a98b86/mbc-36-ar4-g001.jpg
https://cdn.ncbi.nlm.nih.gov/pmc/blobs/b0b9/11742120/85ff587f2265/mbc-36-ar4-g002.jpg
https://cdn.ncbi.nlm.nih.gov/pmc/blobs/b0b9/11742120/5f14c5ffcd7a/mbc-36-ar4-g003.jpg
https://cdn.ncbi.nlm.nih.gov/pmc/blobs/b0b9/11742120/41186d20ef88/mbc-36-ar4-g004.jpg
https://cdn.ncbi.nlm.nih.gov/pmc/blobs/b0b9/11742120/552f374bb608/mbc-36-ar4-g005.jpg
https://cdn.ncbi.nlm.nih.gov/pmc/blobs/b0b9/11742120/918026fbd8a0/mbc-36-ar4-g006.jpg
https://cdn.ncbi.nlm.nih.gov/pmc/blobs/b0b9/11742120/5228c9243ec5/mbc-36-ar4-g007.jpg
https://cdn.ncbi.nlm.nih.gov/pmc/blobs/b0b9/11742120/6936ebe7fc8a/mbc-36-ar4-g008.jpg

相似文献

1
CARMIL1-AA selectively inhibits macropinocytosis while sparing autophagy.CARMIL1-AA选择性抑制巨吞饮作用,同时不影响自噬。
Mol Biol Cell. 2025 Jan 1;36(1):ar4. doi: 10.1091/mbc.E24-09-0434. Epub 2024 Nov 27.
2
A rapid and systematic review of the clinical effectiveness and cost-effectiveness of paclitaxel, docetaxel, gemcitabine and vinorelbine in non-small-cell lung cancer.对紫杉醇、多西他赛、吉西他滨和长春瑞滨在非小细胞肺癌中的临床疗效和成本效益进行的快速系统评价。
Health Technol Assess. 2001;5(32):1-195. doi: 10.3310/hta5320.
3
The Black Book of Psychotropic Dosing and Monitoring.《精神药物剂量与监测黑皮书》
Psychopharmacol Bull. 2024 Jul 8;54(3):8-59.
4
Sexual Harassment and Prevention Training性骚扰与预防培训
5
PLL-g-PEG Polymer Inhibits Antibody-Drug Conjugate Uptake into Human Corneal Epithelial Cells .PLL-g-PEG 聚合物抑制抗体药物偶联物进入人角膜上皮细胞。
J Ocul Pharmacol Ther. 2024 Sep;40(7):419-427. doi: 10.1089/jop.2024.0019. Epub 2024 Jun 27.
6
Gonadotropin-releasing hormone (GnRH) analogues for premenstrual syndrome (PMS).用于经前综合征(PMS)的促性腺激素释放激素(GnRH)类似物。
Cochrane Database Syst Rev. 2025 Jun 10;6(6):CD011330. doi: 10.1002/14651858.CD011330.pub2.
7
Short-Term Memory Impairment短期记忆障碍
8
Eliciting adverse effects data from participants in clinical trials.从临床试验参与者中获取不良反应数据。
Cochrane Database Syst Rev. 2018 Jan 16;1(1):MR000039. doi: 10.1002/14651858.MR000039.pub2.
9
Automated devices for identifying peripheral arterial disease in people with leg ulceration: an evidence synthesis and cost-effectiveness analysis.用于识别下肢溃疡患者外周动脉疾病的自动化设备:证据综合和成本效益分析。
Health Technol Assess. 2024 Aug;28(37):1-158. doi: 10.3310/TWCG3912.
10
Signs and symptoms to determine if a patient presenting in primary care or hospital outpatient settings has COVID-19.在基层医疗机构或医院门诊环境中,如果患者出现以下症状和体征,可判断其是否患有 COVID-19。
Cochrane Database Syst Rev. 2022 May 20;5(5):CD013665. doi: 10.1002/14651858.CD013665.pub3.

本文引用的文献

1
Intracellular pH differentially regulates transcription of metabolic and signaling pathways in normal epithelial cells.细胞内 pH 值可差异化调节正常上皮细胞中代谢和信号通路的转录。
J Biol Chem. 2024 Oct;300(10):107658. doi: 10.1016/j.jbc.2024.107658. Epub 2024 Aug 14.
2
NPFs-mediated actin cytoskeleton: a new viewpoint on autophagy regulation.NPFs 介导的肌动蛋白细胞骨架:自噬调控的新视角。
Cell Commun Signal. 2024 Feb 12;22(1):111. doi: 10.1186/s12964-023-01444-2.
3
Cell cycle-linked vacuolar pH dynamics regulate amino acid homeostasis and cell growth.
细胞周期相关的液泡 pH 动态调节氨基酸稳态和细胞生长。
Nat Metab. 2023 Oct;5(10):1803-1819. doi: 10.1038/s42255-023-00872-1. Epub 2023 Aug 28.
4
Single-cell intracellular pH dynamics regulate the cell cycle by timing the G1 exit and G2 transition.单细胞细胞内 pH 动力学通过定时 G1 退出和 G2 转变来调节细胞周期。
J Cell Sci. 2023 May 15;136(10). doi: 10.1242/jcs.260458. Epub 2023 May 31.
5
Autophagy and autophagy-related pathways in cancer.自噬和癌症中的自噬相关途径。
Nat Rev Mol Cell Biol. 2023 Aug;24(8):560-575. doi: 10.1038/s41580-023-00585-z. Epub 2023 Mar 2.
6
Canonical and non-canonical roles for ATG8 proteins in autophagy and beyond.ATG8蛋白在自噬及其他过程中的经典和非经典作用。
Front Mol Biosci. 2022 Dec 19;9:1074701. doi: 10.3389/fmolb.2022.1074701. eCollection 2022.
7
Many roads lead to CASM: Diverse stimuli of noncanonical autophagy share a unifying molecular mechanism.通往CASM的途径众多:非经典自噬的多种刺激共享统一的分子机制。
Sci Adv. 2022 Oct 28;8(43):eabo1274. doi: 10.1126/sciadv.abo1274. Epub 2022 Oct 26.
8
Control of infection by LC3-associated phagocytosis, CASM, and detection of raised vacuolar pH by the V-ATPase-ATG16L1 axis.通过LC3相关吞噬作用、CASM控制感染以及通过V-ATP酶-ATG16L1轴检测液泡pH值升高。
Sci Adv. 2022 Oct 28;8(43):eabn3298. doi: 10.1126/sciadv.abn3298. Epub 2022 Oct 26.
9
Receptor-independent fluid-phase macropinocytosis promotes arterial foam cell formation and atherosclerosis.受体非依赖的液相巨胞饮促进动脉泡沫细胞形成和动脉粥样硬化。
Sci Transl Med. 2022 Sep 21;14(663):eadd2376. doi: 10.1126/scitranslmed.add2376.
10
The Role and Therapeutic Potential of Macropinocytosis in Cancer.巨吞饮作用在癌症中的作用及治疗潜力
Front Pharmacol. 2022 Aug 15;13:919819. doi: 10.3389/fphar.2022.919819. eCollection 2022.