Suppr超能文献

FANCJ 解旋酶的活性需要达到最低阈值,才能对复制应激或双链断裂修复做出反应。

A minimal threshold of FANCJ helicase activity is required for its response to replication stress or double-strand break repair.

机构信息

Laboratory of Molecular Gerontology, National Institute on Aging, NIH, NIH Biomedical Research Center, 251 Bayview Blvd, Baltimore, MD 21224, USA.

Laboratory of Single Molecule Biophysics, National Heart, Lung, and Blood Institute, National Institutes of Health, Bethesda, MD 20892, USA.

出版信息

Nucleic Acids Res. 2018 Jul 6;46(12):6238-6256. doi: 10.1093/nar/gky403.

Abstract

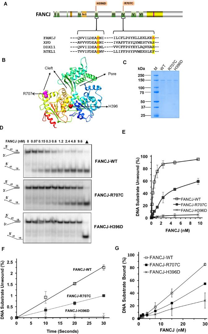
Fanconi Anemia (FA) is characterized by bone marrow failure, congenital abnormalities, and cancer. Of over 20 FA-linked genes, FANCJ uniquely encodes a DNA helicase and mutations are also associated with breast and ovarian cancer. fancj-/- cells are sensitive to DNA interstrand cross-linking (ICL) and replication fork stalling drugs. We delineated the molecular defects of two FA patient-derived FANCJ helicase domain mutations. FANCJ-R707C was compromised in dimerization and helicase processivity, whereas DNA unwinding by FANCJ-H396D was barely detectable. DNA binding and ATP hydrolysis was defective for both FANCJ-R707C and FANCJ-H396D, the latter showing greater reduction. Expression of FANCJ-R707C or FANCJ-H396D in fancj-/- cells failed to rescue cisplatin or mitomycin sensitivity. Live-cell imaging demonstrated a significantly compromised recruitment of FANCJ-R707C to laser-induced DNA damage. However, FANCJ-R707C expressed in fancj-/- cells conferred resistance to the DNA polymerase inhibitor aphidicolin, G-quadruplex ligand telomestatin, or DNA strand-breaker bleomycin, whereas FANCJ-H396D failed. Thus, a minimal threshold of FANCJ catalytic activity is required to overcome replication stress induced by aphidicolin or telomestatin, or to repair bleomycin-induced DNA breakage. These findings have implications for therapeutic strategies relying on DNA cross-link sensitivity or heightened replication stress characteristic of cancer cells.

摘要

范可尼贫血症(FA)的特征是骨髓衰竭、先天畸形和癌症。在超过 20 个与 FA 相关的基因中,FANCJ 独特地编码一种 DNA 解旋酶,突变也与乳腺癌和卵巢癌有关。 fancj-/-细胞对 DNA 链间交联(ICL)和复制叉停滞药物敏感。我们描述了两个源自 FA 患者的 FANCJ 解旋酶结构域突变的分子缺陷。FANCJ-R707C 在二聚化和解旋酶连续性方面受损,而 FANCJ-H396D 的 DNA 解旋几乎检测不到。FANCJ-R707C 和 FANCJ-H396D 的 DNA 结合和 ATP 水解均有缺陷,后者的缺陷更为严重。FANCJ-R707C 或 FANCJ-H396D 在 fancj-/-细胞中的表达均未能挽救顺铂或丝裂霉素的敏感性。活细胞成像显示,FANCJ-R707C 明显不能募集到激光诱导的 DNA 损伤处。然而,在 fancj-/-细胞中表达的 FANCJ-R707C 赋予了对 DNA 聚合酶抑制剂 aphidicolin、G-四链体配体 telomestatin 或 DNA 链断裂剂 bleomycin 的抗性,而 FANCJ-H396D 则没有。因此,需要 FANCJ 催化活性的最小阈值来克服 aphidicolin 或 telomestatin 诱导的复制应激,或修复 bleomycin 诱导的 DNA 断裂。这些发现对依赖于 DNA 交联敏感性或癌细胞中增强的复制应激的治疗策略具有重要意义。

https://cdn.ncbi.nlm.nih.gov/pmc/blobs/54b9/6159516/ce8c43a04509/gky403fig1.jpg

文献AI研究员

20分钟写一篇综述,助力文献阅读效率提升50倍。

立即体验

用中文搜PubMed

大模型驱动的PubMed中文搜索引擎

马上搜索

文档翻译

学术文献翻译模型,支持多种主流文档格式。

立即体验