• 文献检索
  • 文档翻译
  • 深度研究
  • 学术资讯
  • Suppr Zotero 插件Zotero 插件
  • 邀请有礼
  • 套餐&价格
  • 历史记录
应用&插件
Suppr Zotero 插件Zotero 插件浏览器插件Mac 客户端Windows 客户端微信小程序
定价
高级版会员购买积分包购买API积分包
服务
文献检索文档翻译深度研究API 文档MCP 服务
关于我们
关于 Suppr公司介绍联系我们用户协议隐私条款
关注我们

Suppr 超能文献

核心技术专利:CN118964589B侵权必究
粤ICP备2023148730 号-1Suppr @ 2026

文献检索

告别复杂PubMed语法,用中文像聊天一样搜索,搜遍4000万医学文献。AI智能推荐,让科研检索更轻松。

立即免费搜索

文件翻译

保留排版,准确专业,支持PDF/Word/PPT等文件格式,支持 12+语言互译。

免费翻译文档

深度研究

AI帮你快速写综述,25分钟生成高质量综述,智能提取关键信息,辅助科研写作。

立即免费体验

巨噬细胞移动抑制因子促进 KRAS 突变型结直肠癌细胞对 MEK 阻断的耐药性。

Macrophage migration inhibitory factor promotes resistance to MEK blockade in KRAS mutant colorectal cancer cells.

机构信息

Department of Molecular Medicine & Biopharmaceutical Sciences, Graduate School of Convergence Science and Technology, Seoul National University, Korea.

Cancer Research Institute, Seoul National University, Korea.

出版信息

Mol Oncol. 2018 Aug;12(8):1398-1409. doi: 10.1002/1878-0261.12345. Epub 2018 Jul 11.

DOI:10.1002/1878-0261.12345
PMID:29896883
原文链接:https://pmc.ncbi.nlm.nih.gov/articles/PMC6068346/
Abstract

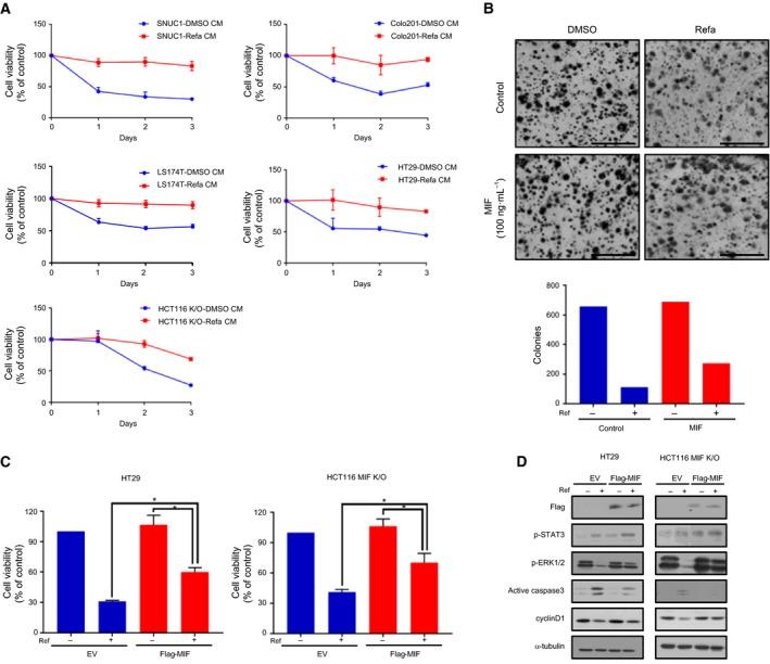
Although MEK blockade has been highlighted as a promising antitumor drug, it has poor clinical efficacy in KRAS mutant colorectal cancer (CRC). Several feedback systems have been described in which inhibition of one intracellular pathway leads to activation of a parallel signaling pathway, thereby decreasing the effectiveness of single-MEK targeted therapies. Here, we investigated a bypass mechanism of resistance to MEK inhibition in KRAS CRC. We found that KRAS mutant CRC cells with refametinib, MEK inhibitor, induced MIF secretion and resulted in activation of STAT3 and MAPK. MIF knockdown by siRNA restored sensitivity to refametinib in KRAS mutant cells. In addition, combination with refametinib and 4-IPP, a MIF inhibitor, effectively reduced the activity of STAT3 and MAPK, more than single-agent treatment. As a result, combined therapy was found to exhibit a synergistic growth inhibitory effect against refametinib-resistant cells by inhibition of MIF activation. These results reveal that MIF-induced STAT3 and MAPK activation evoked an intrinsic resistance to refametinib. Our results provide the basis for a rational combination strategy against KRAS mutant colorectal cancers, predicated on the understanding of cross talk between the MEK and MIF pathways.

摘要

虽然 MEK 阻断已被突出显示为一种有前途的抗肿瘤药物,但它在 KRAS 突变型结直肠癌(CRC)中的临床疗效不佳。已经描述了几种反馈系统,其中一种细胞内途径的抑制导致平行信号通路的激活,从而降低了单一 MEK 靶向治疗的有效性。在这里,我们研究了 KRAS CRC 对 MEK 抑制的耐药性的旁路机制。我们发现,具有 refametinib(MEK 抑制剂)的 KRAS 突变型 CRC 细胞诱导 MIF 分泌,导致 STAT3 和 MAPK 的激活。通过 siRNA 敲低 MIF 可恢复 KRAS 突变细胞对 refametinib 的敏感性。此外,与 refametinib 和 MIF 抑制剂 4-IPP 联合使用可有效降低 STAT3 和 MAPK 的活性,比单一药物治疗更有效。结果表明,通过抑制 MIF 激活,联合治疗对 refametinib 耐药细胞表现出协同的生长抑制作用。这些结果表明,MIF 诱导的 STAT3 和 MAPK 激活引发了对 refametinib 的内在耐药性。我们的研究结果为基于对 MEK 和 MIF 途径之间的串扰的理解的针对 KRAS 突变型结直肠癌的合理联合治疗策略提供了依据。

https://cdn.ncbi.nlm.nih.gov/pmc/blobs/9e29/6068346/4ffa186278e3/MOL2-12-1398-g005.jpg
https://cdn.ncbi.nlm.nih.gov/pmc/blobs/9e29/6068346/cffa111da4f2/MOL2-12-1398-g001.jpg
https://cdn.ncbi.nlm.nih.gov/pmc/blobs/9e29/6068346/752bfb432d49/MOL2-12-1398-g002.jpg
https://cdn.ncbi.nlm.nih.gov/pmc/blobs/9e29/6068346/436fb145b918/MOL2-12-1398-g003.jpg
https://cdn.ncbi.nlm.nih.gov/pmc/blobs/9e29/6068346/47efc294f6d7/MOL2-12-1398-g004.jpg
https://cdn.ncbi.nlm.nih.gov/pmc/blobs/9e29/6068346/4ffa186278e3/MOL2-12-1398-g005.jpg
https://cdn.ncbi.nlm.nih.gov/pmc/blobs/9e29/6068346/cffa111da4f2/MOL2-12-1398-g001.jpg
https://cdn.ncbi.nlm.nih.gov/pmc/blobs/9e29/6068346/752bfb432d49/MOL2-12-1398-g002.jpg
https://cdn.ncbi.nlm.nih.gov/pmc/blobs/9e29/6068346/436fb145b918/MOL2-12-1398-g003.jpg
https://cdn.ncbi.nlm.nih.gov/pmc/blobs/9e29/6068346/47efc294f6d7/MOL2-12-1398-g004.jpg
https://cdn.ncbi.nlm.nih.gov/pmc/blobs/9e29/6068346/4ffa186278e3/MOL2-12-1398-g005.jpg

相似文献

1
Macrophage migration inhibitory factor promotes resistance to MEK blockade in KRAS mutant colorectal cancer cells.巨噬细胞移动抑制因子促进 KRAS 突变型结直肠癌细胞对 MEK 阻断的耐药性。
Mol Oncol. 2018 Aug;12(8):1398-1409. doi: 10.1002/1878-0261.12345. Epub 2018 Jul 11.
2
Receptor tyrosine kinase-dependent PI3K activation is an escape mechanism to vertical suppression of the EGFR/RAS/MAPK pathway in KRAS-mutated human colorectal cancer cell lines.受体酪氨酸激酶依赖性 PI3K 激活是 KRAS 突变的人结直肠癌细胞系中 EGFR/RAS/MAPK 通路垂直抑制的逃逸机制。
J Exp Clin Cancer Res. 2019 Jan 28;38(1):41. doi: 10.1186/s13046-019-1035-0.
3
Synergistic activity and heterogeneous acquired resistance of combined MDM2 and MEK inhibition in KRAS mutant cancers.MDM2和MEK联合抑制在KRAS突变癌症中的协同活性和异质性获得性耐药
Oncogene. 2017 Nov 23;36(47):6581-6591. doi: 10.1038/onc.2017.258. Epub 2017 Aug 7.
4
Triple blockade of EGFR, MEK and PD-L1 has antitumor activity in colorectal cancer models with constitutive activation of MAPK signaling and PD-L1 overexpression.三重阻断 EGFR、MEK 和 PD-L1 在 MAPK 信号通路持续激活和 PD-L1 过表达的结直肠癌模型中具有抗肿瘤活性。
J Exp Clin Cancer Res. 2019 Dec 16;38(1):492. doi: 10.1186/s13046-019-1497-0.
5
Combined Pan-RAF and MEK Inhibition Overcomes Multiple Resistance Mechanisms to Selective RAF Inhibitors.联合抑制泛RAF和MEK可克服对选择性RAF抑制剂的多种耐药机制。
Mol Cancer Ther. 2015 Dec;14(12):2700-11. doi: 10.1158/1535-7163.MCT-15-0136-T. Epub 2015 Sep 8.
6
Primary and acquired resistance of colorectal cancer cells to anti-EGFR antibodies converge on MEK/ERK pathway activation and can be overcome by combined MEK/EGFR inhibition.结直肠癌细胞对抗 EGFR 抗体的原发和获得性耐药都集中在 MEK/ERK 通路的激活上,联合 MEK/EGFR 抑制可以克服这种耐药性。
Clin Cancer Res. 2014 Jul 15;20(14):3775-86. doi: 10.1158/1078-0432.CCR-13-2181. Epub 2014 May 8.
7
Bilateral blockade of MEK- and PI3K-mediated pathways downstream of mutant KRAS as a treatment approach for peritoneal mucinous malignancies.对突变型KRAS下游的MEK和PI3K介导通路进行双侧阻断作为腹膜黏液性恶性肿瘤的一种治疗方法。
PLoS One. 2017 Jun 22;12(6):e0179510. doi: 10.1371/journal.pone.0179510. eCollection 2017.
8
Oncogenic KRAS-associated gene signature defines co-targeting of CDK4/6 and MEK as a viable therapeutic strategy in colorectal cancer.致癌性KRAS相关基因特征将CDK4/6和MEK的联合靶向定义为结直肠癌的一种可行治疗策略。
Oncogene. 2017 Aug 31;36(35):4975-4986. doi: 10.1038/onc.2017.120. Epub 2017 May 1.
9
Concomitant inhibition of receptor tyrosine kinases and downstream AKT synergistically inhibited growth of KRAS/BRAF mutant colorectal cancer cells.受体酪氨酸激酶和下游AKT的协同抑制可协同抑制KRAS/BRAF突变型结肠癌细胞的生长。
Oncotarget. 2017 Jan 17;8(3):5003-5015. doi: 10.18632/oncotarget.14009.
10
Pro-survival responses to the dual inhibition of anti-apoptotic Bcl-2 family proteins and mTOR-mediated signaling in hypoxic colorectal carcinoma cells.缺氧结直肠癌细胞中抗凋亡Bcl-2家族蛋白和mTOR介导的信号双重抑制的促生存反应
BMC Cancer. 2016 Jul 26;16:531. doi: 10.1186/s12885-016-2600-y.

引用本文的文献

1
Macrophage Migration Inhibitory Factor (MIF) and D-Dopachrome Tautomerase (DDT): Pathways to Tumorigenesis and Therapeutic Opportunities.巨噬细胞移动抑制因子 (MIF) 和 D-多巴色素互变异构酶 (DDT):肿瘤发生的途径和治疗机会。
Int J Mol Sci. 2024 Apr 29;25(9):4849. doi: 10.3390/ijms25094849.
2
The Vicious Cycle of Melanoma-Microglia Crosstalk: Inter-Melanoma Variations in the Brain-Metastasis-Promoting IL-6/JAK/STAT3 Signaling Pathway.黑色素瘤-小胶质细胞相互作用的恶性循环:脑转移促进 IL-6/JAK/STAT3 信号通路中黑色素瘤之间的相互变化。
Cells. 2023 May 30;12(11):1513. doi: 10.3390/cells12111513.
3
TA-MSCs, TA-MSCs-EVs, MIF: their crosstalk in immunosuppressive tumor microenvironment.

本文引用的文献

1
Macrophage migration inhibitory factor promotes breast cancer metastasis via activation of HMGB1/TLR4/NF kappa B axis.巨噬细胞移动抑制因子通过激活 HMGB1/TLR4/NF-κB 轴促进乳腺癌转移。
Cancer Lett. 2016 Jun 1;375(2):245-255. doi: 10.1016/j.canlet.2016.02.005. Epub 2016 Mar 4.
2
The renewed battle against RAS-mutant cancers.针对RAS突变癌症的新一轮战斗。
Cell Mol Life Sci. 2016 May;73(9):1845-58. doi: 10.1007/s00018-016-2155-8. Epub 2016 Feb 18.
3
Pancreatic cancer exosomes initiate pre-metastatic niche formation in the liver.
TA-MSCs、TA-MSCs-EVs、MIF:它们在免疫抑制性肿瘤微环境中的相互作用。
J Transl Med. 2022 Jul 16;20(1):320. doi: 10.1186/s12967-022-03528-y.
4
A prognostic model for colorectal cancer based on CEA and a 48-multiplex serum biomarker panel.基于 CEA 和 48 多重血清生物标志物panel 的结直肠癌预后模型。
Sci Rep. 2021 Feb 22;11(1):4287. doi: 10.1038/s41598-020-80785-1.
5
Hsp90-stabilized MIF supports tumor progression via macrophage recruitment and angiogenesis in colorectal cancer.Hsp90 稳定化的 MIF 通过招募巨噬细胞和血管生成促进结直肠癌的进展。
Cell Death Dis. 2021 Feb 4;12(2):155. doi: 10.1038/s41419-021-03426-z.
6
Feedback activation of STAT3 limits the response to PI3K/AKT/mTOR inhibitors in PTEN-deficient cancer cells.STAT3的反馈激活限制了PTEN缺陷癌细胞对PI3K/AKT/mTOR抑制剂的反应。
Oncogenesis. 2021 Jan 5;10(1):8. doi: 10.1038/s41389-020-00292-w.
7
STAT3, the Challenge for Chemotherapeutic and Radiotherapeutic Efficacy.信号转导和转录激活因子3(STAT3),化疗和放疗疗效面临的挑战。
Cancers (Basel). 2020 Aug 30;12(9):2459. doi: 10.3390/cancers12092459.
8
Macrophage Migration Inhibitory Factor Is a Molecular Determinant of the Anti-EGFR Monoclonal Antibody Cetuximab Resistance in Human Colorectal Cancer Cells.巨噬细胞迁移抑制因子是人类结肠癌细胞中抗表皮生长因子受体单克隆抗体西妥昔单抗耐药性的分子决定因素。
Cancers (Basel). 2019 Sep 25;11(10):1430. doi: 10.3390/cancers11101430.
9
Generation and characterization of MEK and ERK inhibitors- resistant non-small-cells-lung-cancer (NSCLC) cells.生成并鉴定丝裂原活化蛋白激酶(MEK)和细胞外信号调节激酶(ERK)抑制剂耐药的非小细胞肺癌(NSCLC)细胞。
BMC Cancer. 2018 Oct 23;18(1):1028. doi: 10.1186/s12885-018-4949-6.
胰腺癌外泌体启动肝脏中前转移生态位的形成。
Nat Cell Biol. 2015 Jun;17(6):816-26. doi: 10.1038/ncb3169. Epub 2015 May 18.
4
Rational combination of MEK inhibitor and the STAT3 pathway modulator for the therapy in K-Ras mutated pancreatic and colon cancer cells.MEK抑制剂与STAT3通路调节剂的合理组合用于治疗K-Ras突变的胰腺癌细胞和结肠癌细胞。
Oncotarget. 2015 Jun 10;6(16):14472-87. doi: 10.18632/oncotarget.3991.
5
Paracrine Effect of NRG1 and HGF Drives Resistance to MEK Inhibitors in Metastatic Uveal Melanoma.NRG1和HGF的旁分泌效应驱动转移性葡萄膜黑色素瘤对MEK抑制剂产生耐药性。
Cancer Res. 2015 Jul 1;75(13):2737-48. doi: 10.1158/0008-5472.CAN-15-0370. Epub 2015 May 7.
6
Macrophage migration inhibitory factor (MIF) enzymatic activity and lung cancer.巨噬细胞移动抑制因子(MIF)酶活性与肺癌
Mol Med. 2015 Apr 16;20(1):729-35. doi: 10.2119/molmed.2014.00136.
7
Improved antitumor activity of immunotherapy with BRAF and MEK inhibitors in BRAF(V600E) melanoma.BRAF和MEK抑制剂免疫疗法对BRAF(V600E)黑色素瘤的抗肿瘤活性增强
Sci Transl Med. 2015 Mar 18;7(279):279ra41. doi: 10.1126/scitranslmed.aaa4691.
8
Analysis of gene expression in cyclooxygenase-2-overexpressed human osteosarcoma cell lines.环氧合酶-2过表达的人骨肉瘤细胞系中的基因表达分析
Genomics Inform. 2014 Dec;12(4):247-53. doi: 10.5808/GI.2014.12.4.247. Epub 2014 Dec 31.
9
MAP2K1 (MEK1) Mutations Define a Distinct Subset of Lung Adenocarcinoma Associated with Smoking.丝裂原活化蛋白激酶激酶1(MEK1)突变定义了与吸烟相关的肺腺癌的一个独特亚组。
Clin Cancer Res. 2015 Apr 15;21(8):1935-43. doi: 10.1158/1078-0432.CCR-14-2124. Epub 2014 Oct 28.
10
A phase II study of the efficacy and safety of the combination therapy of the MEK inhibitor refametinib (BAY 86-9766) plus sorafenib for Asian patients with unresectable hepatocellular carcinoma.一项评估 MEK 抑制剂 refametinib(BAY 86-9766)联合索拉非尼用于不可切除肝细胞癌亚洲患者的疗效和安全性的 II 期研究。
Clin Cancer Res. 2014 Dec 1;20(23):5976-85. doi: 10.1158/1078-0432.CCR-13-3445. Epub 2014 Oct 7.