Suppr超能文献

根皮素通过 MAPK 信号通路促进小鼠骨髓基质 ST2 细胞的成脂分化。

Phloretin Promotes Adipogenesis via Mitogen-Activated Protein Kinase Pathways in Mouse Marrow Stromal ST2 Cells.

机构信息

Internal Medicine 1, Shimane University Faculty of Medicine, 89-1, Enya-cho, Izumo, Shimane 693-8501, Japan.

出版信息

Int J Mol Sci. 2018 Jun 14;19(6):1772. doi: 10.3390/ijms19061772.

Abstract

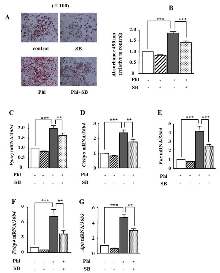
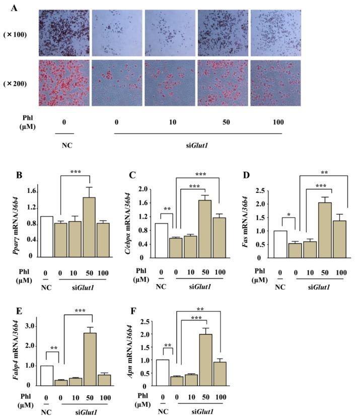
Phloretin, a glucose transporter (GLUT) inhibitor, has pleiotropic effects. The present study examined the effects of phloretin on the commitment of marrow stromal cells to adipocytes, using the mouse marrow stromal cell line ST2. Oil red O staining showed that treatment with phloretin 10⁻100 µM promoted lipid accumulation. Real-time PCR showed that phloretin significantly increased the expression of adipogenic markers, including PPARγ, C/EBPα, fatty acid synthase, fatty acid-binding protein 4, and adiponectin. Western blotting showed that phloretin inhibited ERK1/2 and JNK but activated p38 MAPK. Treatment with a MAPK/ERK kinase inhibitor and a JNK inhibitor enhanced adipogenesis, similar to phloretin. In contrast, a p38 MAPK inhibitor suppressed phloretin-induced adipogenesis. Although phloretin phosphorylated AMP-activated protein kinase (AMPK), co-incubation with an AMPK inhibitor did not block phloretin-induced adipogenesis. The 2-deoxyglucose colorimetric assay showed that phloretin and siRNA silencing of GLUT1 decreased glucose uptake. However, unlike phloretin treatment, GLUT1 silencing inhibited adipogenesis. In addition, phloretin enhanced adipogenesis in GLUT1 knocked-down cells. Taken together, phloretin induced adipogenesis of marrow stromal cells by inhibiting ERK1/2 and JNK and by activating p38 MAPK. The adipogenic effects of phloretin were independent of glucose uptake inhibition. Phloretin may affect energy metabolism by influencing adipogenesis and adiponectin expression.

摘要

根皮苷是一种葡萄糖转运蛋白(GLUT)抑制剂,具有多种作用。本研究采用小鼠骨髓基质细胞系 ST2,观察了根皮苷对骨髓基质细胞向脂肪细胞分化的影响。油红 O 染色显示,10-100μM 根皮苷处理可促进脂质积累。实时 PCR 显示,根皮苷显著增加了脂肪生成标志物的表达,包括 PPARγ、C/EBPα、脂肪酸合成酶、脂肪酸结合蛋白 4 和脂联素。Western blot 显示,根皮苷抑制 ERK1/2 和 JNK,但激活 p38 MAPK。用 MAPK/ERK 激酶抑制剂和 JNK 抑制剂处理可增强脂肪生成,类似于根皮苷。相反,p38 MAPK 抑制剂抑制了根皮苷诱导的脂肪生成。虽然根皮苷磷酸化 AMP 激活的蛋白激酶(AMPK),但与 AMPK 抑制剂共孵育并不能阻断根皮苷诱导的脂肪生成。2-脱氧葡萄糖比色法显示,根皮苷和 GLUT1 的 siRNA 沉默可减少葡萄糖摄取。然而,与根皮苷处理不同,GLUT1 沉默抑制了脂肪生成。此外,根皮苷增强了 GLUT1 敲低细胞的脂肪生成。总之,根皮苷通过抑制 ERK1/2 和 JNK 并激活 p38 MAPK 诱导骨髓基质细胞的脂肪生成。根皮苷的脂肪生成作用不依赖于葡萄糖摄取抑制。根皮苷可能通过影响脂肪生成和脂联素表达来影响能量代谢。

https://cdn.ncbi.nlm.nih.gov/pmc/blobs/bd59/6032296/0ab4d8ee759f/ijms-19-01772-g001.jpg

文献检索

告别复杂PubMed语法,用中文像聊天一样搜索,搜遍4000万医学文献。AI智能推荐,让科研检索更轻松。

立即免费搜索

文件翻译

保留排版,准确专业,支持PDF/Word/PPT等文件格式,支持 12+语言互译。

免费翻译文档

深度研究

AI帮你快速写综述,25分钟生成高质量综述,智能提取关键信息,辅助科研写作。

立即免费体验