Suppr超能文献

RGS14 通过限制突触后钙信号限制海马 CA2 中的可塑性。

RGS14 Restricts Plasticity in Hippocampal CA2 by Limiting Postsynaptic Calcium Signaling.

机构信息

Max Planck Florida Institute for Neuroscience, Jupiter, FL 33458.

Department of Pharmacology, Emory University School of Medicine, Atlanta, GA 30322.

出版信息

eNeuro. 2018 Jun 4;5(3). doi: 10.1523/ENEURO.0353-17.2018. eCollection 2018 May-Jun.

Abstract

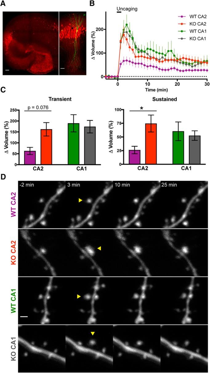
Pyramidal neurons in hippocampal area CA2 are distinct from neighboring CA1 in that they resist synaptic long-term potentiation (LTP) at CA3 Schaffer collateral synapses. Regulator of G protein signaling 14 (RGS14) is a complex scaffolding protein enriched in CA2 dendritic spines that naturally blocks CA2 synaptic plasticity and hippocampus-dependent learning, but the cellular mechanisms by which RGS14 gates LTP are largely unexplored. A previous study has attributed the lack of plasticity to higher rates of calcium (Ca) buffering and extrusion in CA2 spines. Additionally, a recent proteomics study revealed that RGS14 interacts with two key Ca-activated proteins in CA2 neurons: calcium/calmodulin and CaMKII. Here, we investigated whether RGS14 regulates Ca signaling in its host CA2 neurons. We found that the nascent LTP of CA2 synapses caused by genetic knockout (KO) of RGS14 in mice requires Ca-dependent postsynaptic signaling through NMDA receptors, CaMK, and PKA, revealing similar mechanisms to those in CA1. We report that RGS14 negatively regulates the long-term structural plasticity of dendritic spines of CA2 neurons. We further show that wild-type (WT) CA2 neurons display significantly attenuated spine Ca transients during structural plasticity induction compared with the Ca transients from CA2 spines of RGS14 KO mice and CA1 controls. Finally, we demonstrate that acute overexpression of RGS14 is sufficient to block spine plasticity, and elevating extracellular Ca levels restores plasticity to RGS14-expressing neurons. Together, these results demonstrate for the first time that RGS14 regulates plasticity in hippocampal area CA2 by restricting Ca elevations in CA2 spines and downstream signaling pathways.

摘要

海马区 CA2 的锥体神经元与相邻的 CA1 神经元不同,它们抵抗 CA3 沙尔夫侧枝突触的长时程增强(LTP)。G 蛋白信号调节因子 14(RGS14)是一种富含 CA2 树突棘的复杂支架蛋白,可自然阻断 CA2 突触可塑性和海马依赖的学习,但 RGS14 门控 LTP 的细胞机制在很大程度上仍未被探索。先前的研究将缺乏可塑性归因于 CA2 棘突中较高的钙(Ca)缓冲和外排率。此外,最近的蛋白质组学研究表明,RGS14 与 CA2 神经元中的两种关键 Ca 激活蛋白相互作用:钙/钙调蛋白和 CaMKII。在这里,我们研究了 RGS14 是否调节其宿主 CA2 神经元中的 Ca 信号。我们发现,通过在小鼠中基因敲除(KO)RGS14 引起的 CA2 突触的新生 LTP 需要通过 NMDA 受体、CaMK 和 PKA 的 Ca 依赖性突触后信号传递,揭示了与 CA1 中相似的机制。我们报告 RGS14 负调节 CA2 神经元树突棘的长期结构可塑性。我们进一步表明,与 CA2 棘突的 Ca 瞬变相比,野生型(WT)CA2 神经元在结构可塑性诱导期间显示出明显减弱的 Ca 瞬变来自 RGS14 KO 小鼠和 CA1 对照。最后,我们证明急性过表达 RGS14 足以阻止棘突可塑性,并且提高细胞外 Ca 水平可使表达 RGS14 的神经元恢复可塑性。总之,这些结果首次表明,RGS14 通过限制 CA2 棘突中的 Ca 升高和下游信号通路来调节海马区 CA2 的可塑性。

https://cdn.ncbi.nlm.nih.gov/pmc/blobs/e54c/6001268/d6e2d48afed6/enu0031826260001.jpg

文献检索

告别复杂PubMed语法,用中文像聊天一样搜索,搜遍4000万医学文献。AI智能推荐,让科研检索更轻松。

立即免费搜索

文件翻译

保留排版,准确专业,支持PDF/Word/PPT等文件格式,支持 12+语言互译。

免费翻译文档

深度研究

AI帮你快速写综述,25分钟生成高质量综述,智能提取关键信息,辅助科研写作。

立即免费体验