• 文献检索
  • 文档翻译
  • 深度研究
  • 学术资讯
  • Suppr Zotero 插件Zotero 插件
  • 邀请有礼
  • 套餐&价格
  • 历史记录
应用&插件
Suppr Zotero 插件Zotero 插件浏览器插件Mac 客户端Windows 客户端微信小程序
定价
高级版会员购买积分包购买API积分包
服务
文献检索文档翻译深度研究API 文档MCP 服务
关于我们
关于 Suppr公司介绍联系我们用户协议隐私条款
关注我们

Suppr 超能文献

核心技术专利:CN118964589B侵权必究
粤ICP备2023148730 号-1Suppr @ 2026

文献检索

告别复杂PubMed语法,用中文像聊天一样搜索,搜遍4000万医学文献。AI智能推荐,让科研检索更轻松。

立即免费搜索

文件翻译

保留排版,准确专业,支持PDF/Word/PPT等文件格式,支持 12+语言互译。

免费翻译文档

深度研究

AI帮你快速写综述,25分钟生成高质量综述,智能提取关键信息,辅助科研写作。

立即免费体验

食草动物肠道共生菌的比较基因组学揭示了遗传多样性和生活方式适应性。

Comparative Genomics of the Herbivore Gut Symbiont Reveals Genetic Diversity and Lifestyle Adaptation.

作者信息

Yu Jie, Zhao Jie, Song Yuqin, Zhang Jiachao, Yu Zhongjie, Zhang Heping, Sun Zhihong

机构信息

Key Laboratory of Dairy Biotechnology and Engineering, Ministry of Education, Inner Mongolia Agricultural University, Hohhot, China.

Key Laboratory of Dairy Products Processing, Ministry of Agriculture, Inner Mongolia Agricultural University, Hohhot, China.

出版信息

Front Microbiol. 2018 Jun 4;9:1151. doi: 10.3389/fmicb.2018.01151. eCollection 2018.

DOI:10.3389/fmicb.2018.01151
PMID:29915568
原文链接:https://pmc.ncbi.nlm.nih.gov/articles/PMC5994480/
Abstract

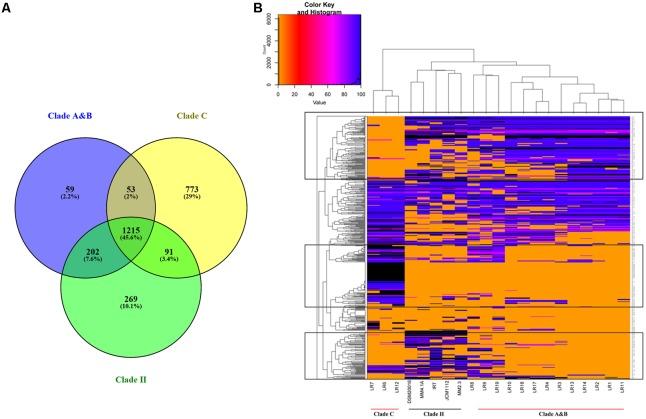
is a catalase-negative, Gram-positive, non-motile, obligately heterofermentative bacterial species that has been used as a model to describe the ecology and evolution of vertebrate gut symbionts. However, the genetic features and evolutionary strategies of from the gastrointestinal tract of herbivores remain unknown. Therefore, 16 strains isolated from goat, sheep, cow, and horse in Inner Mongolia, China were sequenced in this study. A comparative genomic approach was used to assess genetic diversity and gain insight into the distinguishing features related to the different hosts based on 21 published genomic sequences. Genome size, G + C content, and average nucleotide identity values of the strains from different hosts indicated that the strains have broad genetic diversity. The pan-genome of 37 strains contained 8,680 gene families, and the core genome contained 726 gene families. A total of 92,270 nucleotide mutation sites were discovered among 37 strains, and all core genes displayed a / ratio much lower than 1, suggesting strong purifying selective pressure (negative selection). A highly robust maximum likelihood tree based on the core genes shown in the herbivore isolates were divided into three clades; clades A and B contained most of the herbivore isolates and were more closely related to human isolates and vastly distinct from clade C. Some functional genes may be attributable to host-specific of the herbivore, omnivore, and sourdough groups. Moreover, the numbers of genes encoding cell surface proteins and active carbohydrate enzymes were host-specific. This study provides new insight into the adaptation of to the intestinal habitat of herbivores, suggesting that the genomic diversity of from different ecological origins is closely associated with their living environment.

摘要

是一种过氧化氢酶阴性、革兰氏阳性、不运动、专性异源发酵的细菌物种,已被用作描述脊椎动物肠道共生体的生态和进化的模型。然而,来自食草动物胃肠道的该物种的遗传特征和进化策略仍然未知。因此,本研究对从中国内蒙古的山羊、绵羊、牛和马中分离出的16株该物种进行了测序。基于21个已发表的基因组序列,采用比较基因组学方法评估遗传多样性,并深入了解与不同宿主相关的显著特征。来自不同宿主的该物种菌株的基因组大小、G + C含量和平均核苷酸同一性值表明这些菌株具有广泛的遗传多样性。37株该物种的泛基因组包含8680个基因家族,核心基因组包含726个基因家族。在37株该物种中总共发现了92270个核苷酸突变位点,并且所有核心基因显示出的非同义/同义替换率远低于1,表明存在强烈的纯化选择压力(负选择)。基于核心基因构建的高度稳健的最大似然树显示,食草动物分离株分为三个进化枝;进化枝A和B包含大多数食草动物分离株,与人类分离株关系更密切,与进化枝C截然不同。一些功能基因可能归因于食草动物、杂食动物和酸面团菌群的宿主特异性。此外,编码细胞表面蛋白和活性碳水化合物酶的基因数量具有宿主特异性。本研究为该物种适应食草动物肠道栖息地提供了新的见解,表明来自不同生态起源的该物种的基因组多样性与其生存环境密切相关。

https://cdn.ncbi.nlm.nih.gov/pmc/blobs/3bca/5994480/e648865e538b/fmicb-09-01151-g007.jpg
https://cdn.ncbi.nlm.nih.gov/pmc/blobs/3bca/5994480/7f48848c1612/fmicb-09-01151-g001.jpg
https://cdn.ncbi.nlm.nih.gov/pmc/blobs/3bca/5994480/5fc5273e84be/fmicb-09-01151-g002.jpg
https://cdn.ncbi.nlm.nih.gov/pmc/blobs/3bca/5994480/6b33c435073e/fmicb-09-01151-g003.jpg
https://cdn.ncbi.nlm.nih.gov/pmc/blobs/3bca/5994480/86e6049248f6/fmicb-09-01151-g004.jpg
https://cdn.ncbi.nlm.nih.gov/pmc/blobs/3bca/5994480/a05b2e5cf0a0/fmicb-09-01151-g005.jpg
https://cdn.ncbi.nlm.nih.gov/pmc/blobs/3bca/5994480/4f5c65aed073/fmicb-09-01151-g006.jpg
https://cdn.ncbi.nlm.nih.gov/pmc/blobs/3bca/5994480/e648865e538b/fmicb-09-01151-g007.jpg
https://cdn.ncbi.nlm.nih.gov/pmc/blobs/3bca/5994480/7f48848c1612/fmicb-09-01151-g001.jpg
https://cdn.ncbi.nlm.nih.gov/pmc/blobs/3bca/5994480/5fc5273e84be/fmicb-09-01151-g002.jpg
https://cdn.ncbi.nlm.nih.gov/pmc/blobs/3bca/5994480/6b33c435073e/fmicb-09-01151-g003.jpg
https://cdn.ncbi.nlm.nih.gov/pmc/blobs/3bca/5994480/86e6049248f6/fmicb-09-01151-g004.jpg
https://cdn.ncbi.nlm.nih.gov/pmc/blobs/3bca/5994480/a05b2e5cf0a0/fmicb-09-01151-g005.jpg
https://cdn.ncbi.nlm.nih.gov/pmc/blobs/3bca/5994480/4f5c65aed073/fmicb-09-01151-g006.jpg
https://cdn.ncbi.nlm.nih.gov/pmc/blobs/3bca/5994480/e648865e538b/fmicb-09-01151-g007.jpg

相似文献

1
Comparative Genomics of the Herbivore Gut Symbiont Reveals Genetic Diversity and Lifestyle Adaptation.食草动物肠道共生菌的比较基因组学揭示了遗传多样性和生活方式适应性。
Front Microbiol. 2018 Jun 4;9:1151. doi: 10.3389/fmicb.2018.01151. eCollection 2018.
2
Comparative genomics of canine Lactobacillus reuteri reveals adaptation to a shared environment with humans.罗伊氏乳杆菌犬种株的比较基因组学研究揭示了其对与人类共享环境的适应性。
Genes Genomics. 2020 Sep;42(9):1107-1116. doi: 10.1007/s13258-020-00978-w. Epub 2020 Aug 6.
3
The pan-genome of Lactobacillus reuteri strains originating from the pig gastrointestinal tract.源自猪胃肠道的罗伊氏乳杆菌菌株的泛基因组。
BMC Genomics. 2015 Dec 1;16:1023. doi: 10.1186/s12864-015-2216-7.
4
Comparative genomics Lactobacillus reuteri from sourdough reveals adaptation of an intestinal symbiont to food fermentations.来自酸面团的罗伊氏乳杆菌的比较基因组学揭示了一种肠道共生菌对食物发酵的适应性。
Sci Rep. 2015 Dec 11;5:18234. doi: 10.1038/srep18234.
5
The evolution of host specialization in the vertebrate gut symbiont Lactobacillus reuteri.肠共生菌雷氏乳酸杆菌在脊椎动物中宿主专化性的进化。
PLoS Genet. 2011 Feb;7(2):e1001314. doi: 10.1371/journal.pgen.1001314. Epub 2011 Feb 17.
6
A phylogenomic analysis of Limosilactobacillus reuteri reveals ancient and stable evolutionary relationships with rodents and birds and zoonotic transmission to humans.对雷氏乳杆菌的系统发育基因组分析揭示了与啮齿动物和鸟类的古老而稳定的进化关系,以及向人类的动物源传播。
BMC Biol. 2023 Mar 13;21(1):53. doi: 10.1186/s12915-023-01541-1.
7
Experimental Evaluation of Host Adaptation of Lactobacillus reuteri to Different Vertebrate Species.罗伊氏乳杆菌对不同脊椎动物物种宿主适应性的实验评估
Appl Environ Microbiol. 2017 May 31;83(12). doi: 10.1128/AEM.00132-17. Print 2017 Jun 15.
8
From prediction to function using evolutionary genomics: human-specific ecotypes of Lactobacillus reuteri have diverse probiotic functions.利用进化基因组学从预测到功能:罗伊氏乳杆菌的人类特异性生态型具有多种益生菌功能。
Genome Biol Evol. 2014 Jun 19;6(7):1772-89. doi: 10.1093/gbe/evu137.
9
Pan-Genomic Approaches in Lactobacillus reuteri as a Porcine Probiotic: Investigation of Host Adaptation and Antipathogenic Activity.罗伊氏乳杆菌作为一种猪用益生菌的泛基因组方法:宿主适应性和抗病原活性研究。
Microb Ecol. 2017 Oct;74(3):709-721. doi: 10.1007/s00248-017-0977-z. Epub 2017 Apr 24.
10
Genetic and phenotypic analysis of carbohydrate metabolism and transport in Lactobacillus reuteri.鼠李糖乳杆菌碳水化合物代谢和转运的遗传和表型分析。
Int J Food Microbiol. 2018 May 2;272:12-21. doi: 10.1016/j.ijfoodmicro.2018.02.021. Epub 2018 Feb 27.

引用本文的文献

1
Bacterial microbiome and their assembly processing in two sympatric desert rodents ( and ) from different geographic sources.来自不同地理来源的两种同域沙漠啮齿动物(和)中的细菌微生物组及其组装过程。
Curr Zool. 2024 Oct 4;71(4):440-448. doi: 10.1093/cz/zoae062. eCollection 2025 Aug.
2
Genomic and transcriptomic insights into vertebrate host-specific adaptation in the gastrointestinal tract.对脊椎动物胃肠道宿主特异性适应的基因组和转录组学见解。
mSphere. 2025 Jun 25;10(6):e0005225. doi: 10.1128/msphere.00052-25. Epub 2025 May 13.
3
Alleviates Anxiety-like Behavior and Intestinal Symptoms in Two Stressed Mouse Models.

本文引用的文献

1
Experimental Evaluation of Host Adaptation of Lactobacillus reuteri to Different Vertebrate Species.罗伊氏乳杆菌对不同脊椎动物物种宿主适应性的实验评估
Appl Environ Microbiol. 2017 May 31;83(12). doi: 10.1128/AEM.00132-17. Print 2017 Jun 15.
2
Lactobacillus reuteri DSM 17938 in the prevention of antibiotic-associated diarrhoea in children: protocol of a randomised controlled trial.罗伊氏乳杆菌 DSM 17938 预防儿童抗生素相关性腹泻:一项随机对照试验方案。
BMJ Open. 2017 Jan 5;7(1):e013928. doi: 10.1136/bmjopen-2016-013928.
3
Comparative genomics Lactobacillus reuteri from sourdough reveals adaptation of an intestinal symbiont to food fermentations.
缓解两种应激小鼠模型的焦虑样行为和肠道症状。
Nutrients. 2024 Sep 22;16(18):3209. doi: 10.3390/nu16183209.
4
Comparative Genomics of YLR001 Reveals Genetic Diversity and Probiotic Properties.YLR001的比较基因组学揭示了遗传多样性和益生菌特性。
Microorganisms. 2024 Aug 10;12(8):1636. doi: 10.3390/microorganisms12081636.
5
() : a probiotic candidate to reduce neonatal diarrhea in calves.():一种可降低犊牛新生腹泻的益生菌候选物。
Front Microbiol. 2023 Oct 3;14:1266905. doi: 10.3389/fmicb.2023.1266905. eCollection 2023.
6
Assessment of beneficial effects and identification of host adaptation-associated genes of Ligilactobacillus salivarius isolated from badgers.评估来自獾的唾液乳杆菌的有益效果,并鉴定与宿主适应性相关的基因。
BMC Genomics. 2023 Sep 7;24(1):530. doi: 10.1186/s12864-023-09623-8.
7
Understanding Age-Related Longitudinal Dynamics in Abundance and Diversity of Dominant Culturable Gut Lactic Acid Bacteria in Pastured Goats.了解放牧山羊中优势可培养肠道乳酸菌丰度和多样性的年龄相关纵向动态。
Animals (Basel). 2023 Aug 19;13(16):2669. doi: 10.3390/ani13162669.
8
A phylogenomic analysis of Limosilactobacillus reuteri reveals ancient and stable evolutionary relationships with rodents and birds and zoonotic transmission to humans.对雷氏乳杆菌的系统发育基因组分析揭示了与啮齿动物和鸟类的古老而稳定的进化关系,以及向人类的动物源传播。
BMC Biol. 2023 Mar 13;21(1):53. doi: 10.1186/s12915-023-01541-1.
9
Comparative genomic analysis of Stenotrophomonas maltophilia unravels their genetic variations and versatility trait.嗜麦芽窄食单胞菌的比较基因组分析揭示了它们的遗传变异和多功能特性。
J Appl Genet. 2023 May;64(2):351-360. doi: 10.1007/s13353-023-00752-0. Epub 2023 Mar 9.
10
Environment-Related Genes Analysis of Isolated from Food and Human Gut: Genetic Diversity and Adaption Evolution.从食物和人类肠道中分离出的与环境相关基因的分析:遗传多样性与适应性进化
Foods. 2022 Oct 8;11(19):3135. doi: 10.3390/foods11193135.
来自酸面团的罗伊氏乳杆菌的比较基因组学揭示了一种肠道共生菌对食物发酵的适应性。
Sci Rep. 2015 Dec 11;5:18234. doi: 10.1038/srep18234.
4
The pan-genome of Lactobacillus reuteri strains originating from the pig gastrointestinal tract.源自猪胃肠道的罗伊氏乳杆菌菌株的泛基因组。
BMC Genomics. 2015 Dec 1;16:1023. doi: 10.1186/s12864-015-2216-7.
5
Expanding the biotechnology potential of lactobacilli through comparative genomics of 213 strains and associated genera.通过对213株乳酸菌及其相关属进行比较基因组学研究,拓展乳酸菌的生物技术潜力。
Nat Commun. 2015 Sep 29;6:8322. doi: 10.1038/ncomms9322.
6
Roary: rapid large-scale prokaryote pan genome analysis.Roary:快速大规模原核生物泛基因组分析
Bioinformatics. 2015 Nov 15;31(22):3691-3. doi: 10.1093/bioinformatics/btv421. Epub 2015 Jul 20.
7
CheckM: assessing the quality of microbial genomes recovered from isolates, single cells, and metagenomes.CheckM:评估从分离株、单细胞和宏基因组中获得的微生物基因组质量。
Genome Res. 2015 Jul;25(7):1043-55. doi: 10.1101/gr.186072.114. Epub 2015 May 14.
8
Prokka: rapid prokaryotic genome annotation.Prokka:快速的原核生物基因组注释。
Bioinformatics. 2014 Jul 15;30(14):2068-9. doi: 10.1093/bioinformatics/btu153. Epub 2014 Mar 18.
9
Occurrence and distribution of antibiotic-resistant bacteria and transfer of resistance genes in Lake Taihu.太湖中抗生素耐药菌的发生与分布及耐药基因的转移。
Microbes Environ. 2013;28(4):479-86. doi: 10.1264/jsme2.me13098. Epub 2013 Nov 16.
10
SOAPdenovo2: an empirically improved memory-efficient short-read de novo assembler.SOAPdenovo2:一种经验丰富的、内存效率高的短读长从头组装器。
Gigascience. 2012 Dec 27;1(1):18. doi: 10.1186/2047-217X-1-18.