Suppr超能文献

丁酸盐通过抑制组蛋白脱乙酰酶来降低其在结肠癌细胞中的自身氧化。

Butyrate decreases its own oxidation in colorectal cancer cells through inhibition of histone deacetylases.

作者信息

Han Anna, Bennett Natalie, Ahmed Bettaieb, Whelan Jay, Donohoe Dallas R

机构信息

Department of Nutrition, University of Tennessee, Knoxville, TN 37996, USA.

出版信息

Oncotarget. 2018 Jun 5;9(43):27280-27292. doi: 10.18632/oncotarget.25546.

Abstract

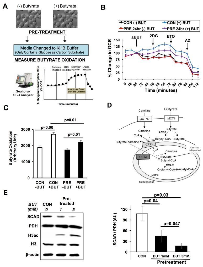
Colorectal cancer is characterized by an increase in the utilization of glucose and a diminishment in the oxidation of butyrate, which is a short chain fatty acid. In colorectal cancer cells, butyrate inhibits histone deacetylases to increase the expression of genes that slow the cell cycle and induce apoptosis. Understanding the mechanisms that contribute to the metabolic shift away from butyrate oxidation in cancer cells is important in in understanding the beneficial effects of the molecule toward colorectal cancer. Here, we demonstrate that butyrate decreased its own oxidation in cancerous colonocytes. Butyrate lowered the expression of short chain acyl-CoA dehydrogenase, an enzyme that mediates the oxidation of short-chain fatty acids. Butyrate does not alter short chain acyl-CoA dehydrogenase levels in non-cancerous colonocytes. Trichostatin A, a structurally unrelated inhibitor of histone deacetylases, and propionate also decreased the level of short chain acyl-CoA dehydrogenase, which alluded to inhibition of histone deacetylases as a part of the mechanism. Knockdown of histone deacetylase isoform 1, but not isoform 2 or 3, inhibited the ability of butyrate to decrease short chain acyl-CoA dehydrogenase expression. This work identifies a mechanism by which butyrate selective targets colorectal cancer cells to reduce its own metabolism.

摘要

结直肠癌的特征是葡萄糖利用率增加,而短链脂肪酸丁酸的氧化减少。在结直肠癌细胞中,丁酸抑制组蛋白脱乙酰酶,以增加减缓细胞周期并诱导细胞凋亡的基因的表达。了解导致癌细胞代谢从丁酸氧化转变的机制,对于理解该分子对结直肠癌的有益作用很重要。在此,我们证明丁酸降低了其在癌性结肠细胞中的自身氧化。丁酸降低了短链酰基辅酶A脱氢酶的表达,该酶介导短链脂肪酸的氧化。丁酸不会改变非癌性结肠细胞中短链酰基辅酶A脱氢酶的水平。曲古抑菌素A,一种结构上与组蛋白脱乙酰酶无关的抑制剂,以及丙酸也降低了短链酰基辅酶A脱氢酶的水平,这暗示组蛋白脱乙酰酶的抑制是该机制的一部分。敲低组蛋白脱乙酰酶同工型1,但不是同工型2或3,抑制了丁酸降低短链酰基辅酶A脱氢酶表达的能力。这项工作确定了一种机制,通过该机制丁酸选择性靶向结直肠癌细胞以降低其自身代谢。

https://cdn.ncbi.nlm.nih.gov/pmc/blobs/f8af/6007476/8e0dad39a8e3/oncotarget-09-27280-g001.jpg

文献检索

告别复杂PubMed语法,用中文像聊天一样搜索,搜遍4000万医学文献。AI智能推荐,让科研检索更轻松。

立即免费搜索

文件翻译

保留排版,准确专业,支持PDF/Word/PPT等文件格式,支持 12+语言互译。

免费翻译文档

深度研究

AI帮你快速写综述,25分钟生成高质量综述,智能提取关键信息,辅助科研写作。

立即免费体验