• 文献检索
  • 文档翻译
  • 深度研究
  • 学术资讯
  • Suppr Zotero 插件Zotero 插件
  • 邀请有礼
  • 套餐&价格
  • 历史记录
应用&插件
Suppr Zotero 插件Zotero 插件浏览器插件Mac 客户端Windows 客户端微信小程序
定价
高级版会员购买积分包购买API积分包
服务
文献检索文档翻译深度研究API 文档MCP 服务
关于我们
关于 Suppr公司介绍联系我们用户协议隐私条款
关注我们

Suppr 超能文献

核心技术专利:CN118964589B侵权必究
粤ICP备2023148730 号-1Suppr @ 2026

文献检索

告别复杂PubMed语法,用中文像聊天一样搜索,搜遍4000万医学文献。AI智能推荐,让科研检索更轻松。

立即免费搜索

文件翻译

保留排版,准确专业,支持PDF/Word/PPT等文件格式,支持 12+语言互译。

免费翻译文档

深度研究

AI帮你快速写综述,25分钟生成高质量综述,智能提取关键信息,辅助科研写作。

立即免费体验

叉头框蛋白 P3 通过下调乳腺癌中的血管内皮生长因子抑制血管生成。

FOXP3 inhibits angiogenesis by downregulating VEGF in breast cancer.

机构信息

State Key Laboratory of Cancer Biology, Biotechnology Center, School of Pharmacy, The Fourth Military Medical University, 710032, Xi'an, People's Republic of China.

Clinical Laboratory, The 305 Hospital of The People's Liberation Army, 100017, Beijing, People's Republic of China.

出版信息

Cell Death Dis. 2018 Jul 3;9(7):744. doi: 10.1038/s41419-018-0790-8.

DOI:10.1038/s41419-018-0790-8
PMID:29970908
原文链接:https://pmc.ncbi.nlm.nih.gov/articles/PMC6030162/
Abstract

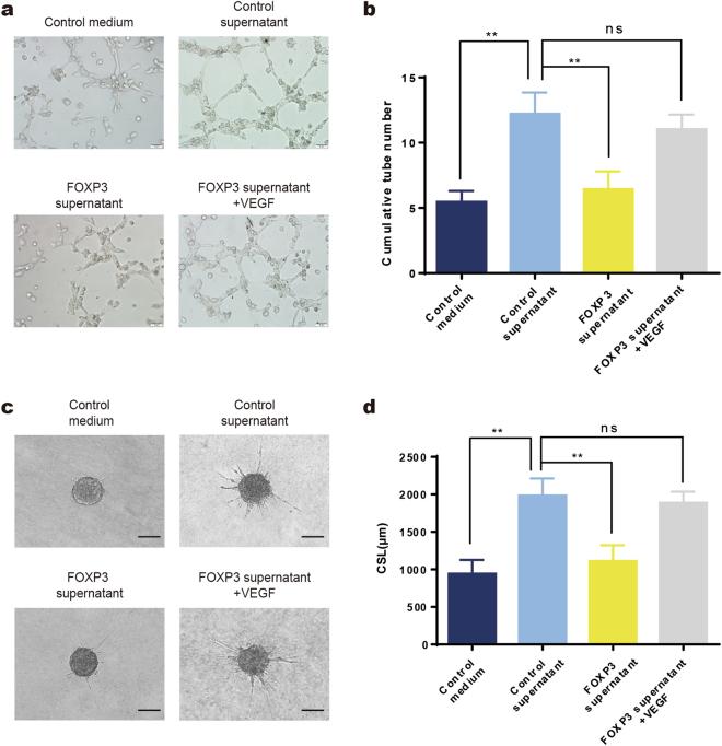
Forkhead box P3 (FOXP3), an X-linked tumor suppressor gene, plays an important role in breast cancer. However, the biological functions of FOXP3 in breast cancer angiogenesis remain unclear. Here we found that the clinical expression of nuclear FOXP3 was inversely correlated with breast cancer angiogenesis. Moreover, the animal study demonstrated that FOXP3 significantly reduced the microvascular density of MDA-MB-231 tumors transplanted in mice. The cytological experiments showed that the supernatant from FOXP3-overexpressing cells exhibited a diminished ability to stimulate tube formation and sprouting in HUVECs in vitro. In addition, expression of vascular endothelial growth factor (VEGF) was downregulated by FOXP3 in breast cancer cell lines. Luciferase reporter assays and chromatin immunoprecipitation assays demonstrated that FOXP3 can directly interact with the VEGF promoter via specific forkhead-binding motifs to suppress its transcription. Importantly, the inhibitory effects of FOXP3 in the supernatant on tube formation and sprouting in HUVECs could be reversed by adding VEGF in vitro. Nuclear FOXP3 expression was inversely correlated with VEGF expression in clinical breast cancer tissues, and FOXP3 downregulation and VEGF upregulation were both correlated with reduced survival in breast cancer data sets in the Kaplan-Meier plotter. Taken together, our data demonstrate that FOXP3 suppresses breast cancer angiogenesis by downregulating VEGF expression.

摘要

叉头框蛋白 P3(FOXP3)是一种 X 连锁的肿瘤抑制基因,在乳腺癌中发挥着重要作用。然而,FOXP3 在乳腺癌血管生成中的生物学功能尚不清楚。在这里,我们发现核 FOXP3 的临床表达与乳腺癌血管生成呈负相关。此外,动物研究表明,FOXP3 显著降低了 MDA-MB-231 肿瘤在小鼠体内的微血管密度。细胞学实验表明,FOXP3 过表达细胞的上清液在体外显著降低了对 HUVEC 管形成和发芽的刺激能力。此外,FOXP3 在乳腺癌细胞系中下调了血管内皮生长因子(VEGF)的表达。荧光素酶报告基因检测和染色质免疫沉淀检测表明,FOXP3 可以通过特异性叉头结合基序直接与 VEGF 启动子相互作用,抑制其转录。重要的是,体外添加 VEGF 可以逆转 FOXP3 在上清液中对 HUVEC 管形成和发芽的抑制作用。临床乳腺癌组织中核 FOXP3 的表达与 VEGF 的表达呈负相关,FOXP3 的下调和 VEGF 的上调均与 Kaplan-Meier 绘图器中乳腺癌数据集的生存时间缩短相关。综上所述,我们的数据表明,FOXP3 通过下调 VEGF 的表达抑制乳腺癌血管生成。

https://cdn.ncbi.nlm.nih.gov/pmc/blobs/3c23/6030162/00e34c3a707d/41419_2018_790_Fig6_HTML.jpg
https://cdn.ncbi.nlm.nih.gov/pmc/blobs/3c23/6030162/c04ac6072b7e/41419_2018_790_Fig1_HTML.jpg
https://cdn.ncbi.nlm.nih.gov/pmc/blobs/3c23/6030162/8aa0851701b8/41419_2018_790_Fig2_HTML.jpg
https://cdn.ncbi.nlm.nih.gov/pmc/blobs/3c23/6030162/bd2063eba0bb/41419_2018_790_Fig3_HTML.jpg
https://cdn.ncbi.nlm.nih.gov/pmc/blobs/3c23/6030162/345171ce498b/41419_2018_790_Fig4_HTML.jpg
https://cdn.ncbi.nlm.nih.gov/pmc/blobs/3c23/6030162/abb37ae0e72f/41419_2018_790_Fig5_HTML.jpg
https://cdn.ncbi.nlm.nih.gov/pmc/blobs/3c23/6030162/00e34c3a707d/41419_2018_790_Fig6_HTML.jpg
https://cdn.ncbi.nlm.nih.gov/pmc/blobs/3c23/6030162/c04ac6072b7e/41419_2018_790_Fig1_HTML.jpg
https://cdn.ncbi.nlm.nih.gov/pmc/blobs/3c23/6030162/8aa0851701b8/41419_2018_790_Fig2_HTML.jpg
https://cdn.ncbi.nlm.nih.gov/pmc/blobs/3c23/6030162/bd2063eba0bb/41419_2018_790_Fig3_HTML.jpg
https://cdn.ncbi.nlm.nih.gov/pmc/blobs/3c23/6030162/345171ce498b/41419_2018_790_Fig4_HTML.jpg
https://cdn.ncbi.nlm.nih.gov/pmc/blobs/3c23/6030162/abb37ae0e72f/41419_2018_790_Fig5_HTML.jpg
https://cdn.ncbi.nlm.nih.gov/pmc/blobs/3c23/6030162/00e34c3a707d/41419_2018_790_Fig6_HTML.jpg

相似文献

1
FOXP3 inhibits angiogenesis by downregulating VEGF in breast cancer.叉头框蛋白 P3 通过下调乳腺癌中的血管内皮生长因子抑制血管生成。
Cell Death Dis. 2018 Jul 3;9(7):744. doi: 10.1038/s41419-018-0790-8.
2
FOXP3 suppresses breast cancer metastasis through downregulation of CD44.FOXP3通过下调CD44抑制乳腺癌转移。
Int J Cancer. 2015 Sep 15;137(6):1279-90. doi: 10.1002/ijc.29482. Epub 2015 Feb 25.
3
Effects of MDM2 inhibitors on vascular endothelial growth factor-mediated tumor angiogenesis in human breast cancer.MDM2 抑制剂对人乳腺癌血管内皮生长因子介导的肿瘤血管生成的影响。
Angiogenesis. 2014 Jan;17(1):37-50. doi: 10.1007/s10456-013-9376-3. Epub 2013 Aug 2.
4
FOSL2 promotes VEGF-independent angiogenesis by transcriptionnally activating Wnt5a in breast cancer-associated fibroblasts.FOSL2 通过转录激活乳腺癌相关成纤维细胞中的 Wnt5a 促进血管生成。
Theranostics. 2021 Mar 5;11(10):4975-4991. doi: 10.7150/thno.55074. eCollection 2021.
5
The oncoprotein HBXIP enhances angiogenesis and growth of breast cancer through modulating FGF8 and VEGF.癌蛋白 HBXIP 通过调节 FGF8 和 VEGF 促进乳腺癌的血管生成和生长。
Carcinogenesis. 2014 May;35(5):1144-53. doi: 10.1093/carcin/bgu021. Epub 2014 Jan 24.
6
The DEK oncogene activates VEGF expression and promotes tumor angiogenesis and growth in HIF-1α-dependent and -independent manners.DEK癌基因以依赖和不依赖缺氧诱导因子-1α(HIF-1α)的方式激活血管内皮生长因子(VEGF)表达,促进肿瘤血管生成和生长。
Oncotarget. 2016 Apr 26;7(17):23740-56. doi: 10.18632/oncotarget.8060.
7
The transcription factor GATA1 and the histone methyltransferase SET7 interact to promote VEGF-mediated angiogenesis and tumor growth and predict clinical outcome of breast cancer.转录因子GATA1与组蛋白甲基转移酶SET7相互作用,促进血管内皮生长因子(VEGF)介导的血管生成和肿瘤生长,并可预测乳腺癌的临床预后。
Oncotarget. 2016 Mar 1;7(9):9859-75. doi: 10.18632/oncotarget.7126.
8
Forkhead box protein k1 recruits TET1 to act as a tumor suppressor and is associated with MRI detection.叉头框蛋白K1招募TET1发挥肿瘤抑制作用,并与磁共振成像检测相关。
Jpn J Clin Oncol. 2016 Mar;46(3):209-21. doi: 10.1093/jjco/hyv185. Epub 2016 Jan 4.
9
p16 Modulates VEGF expression via its interaction with HIF-1alpha in breast cancer cells.p16 通过与乳腺癌细胞中的 HIF-1alpha 相互作用来调节 VEGF 的表达。
Cancer Invest. 2010 Jul;28(6):588-97. doi: 10.3109/07357900903286941.
10
Loss of epigenetic Kruppel-like factor 4 histone deacetylase (KLF-4-HDAC)-mediated transcriptional suppression is crucial in increasing vascular endothelial growth factor (VEGF) expression in breast cancer.表观遗传 Kruppel 样因子 4 组蛋白去乙酰化酶(KLF-4-HDAC)介导的转录抑制丧失在乳腺癌中增加血管内皮生长因子(VEGF)表达中至关重要。
J Biol Chem. 2013 Sep 20;288(38):27232-27242. doi: 10.1074/jbc.M113.481184. Epub 2013 Aug 6.

引用本文的文献

1
The molecular mechanism of ginsenoside Rh2 and its octyl ester derivative on anti-angiogenesis in cancer treatment: The battle between PI3K and ROS.人参皂苷Rh2及其辛酯衍生物在癌症治疗中抗血管生成的分子机制:PI3K与ROS之间的较量
J Ginseng Res. 2025 Mar;49(2):208-222. doi: 10.1016/j.jgr.2025.01.002. Epub 2025 Jan 11.
2
Advances in Foxp3+ regulatory T cells (Foxp3+ Treg) and key factors in digestive malignancies.Foxp3+ 调节性 T 细胞(Foxp3+Treg)的研究进展及其在消化道恶性肿瘤中的关键作用。
Front Immunol. 2024 Jun 11;15:1404974. doi: 10.3389/fimmu.2024.1404974. eCollection 2024.
3
Vascular Endothelial Growth Factor Expression by Immunohistochemistry as a Possible Indicator of Prognosis in Invasive Breast Carcinoma of No Special Type.

本文引用的文献

1
Non-canonical NOTCH3 signalling limits tumour angiogenesis.非经典 NOTCH3 信号通路限制肿瘤血管生成。
Nat Commun. 2017 Jul 18;8:16074. doi: 10.1038/ncomms16074.
2
Loss of ERα induces amoeboid-like migration of breast cancer cells by downregulating vinculin.雌激素受体α缺失通过下调粘着斑蛋白诱导乳腺癌细胞阿米巴样迁移。
Nat Commun. 2017 Mar 7;8:14483. doi: 10.1038/ncomms14483.
3
A class of extracellular vesicles from breast cancer cells activates VEGF receptors and tumour angiogenesis.一类来自乳腺癌细胞的细胞外囊泡激活了 VEGF 受体和肿瘤血管生成。
免疫组织化学检测血管内皮生长因子表达作为非特殊类型浸润性乳腺癌预后的可能指标
Int J Appl Basic Med Res. 2024 Apr-Jun;14(2):124-130. doi: 10.4103/ijabmr.ijabmr_17_24. Epub 2024 May 24.
4
A model based on immunogenic cell death-related genes predicts prognosis and response to immunotherapy in kidney renal clear cell carcinoma.基于免疫原性细胞死亡相关基因的模型可预测肾透明细胞癌的预后及对免疫治疗的反应。
Transl Cancer Res. 2024 Jan 31;13(1):249-267. doi: 10.21037/tcr-23-214. Epub 2024 Jan 29.
5
Identification of FOXP3 epithelial cells contributing to pancreatic proliferation and angiogenesis.鉴定促进胰腺增殖和血管生成的 FOXP3 上皮细胞。
Am J Physiol Cell Physiol. 2024 Jan 1;326(1):C294-C303. doi: 10.1152/ajpcell.00461.2023. Epub 2023 Dec 4.
6
Targeting FOXP3 Tumor-Intrinsic Effects Using Adenoviral Vectors in Experimental Breast Cancer.利用腺病毒载体靶向 FOXP3 肿瘤内在效应治疗实验性乳腺癌。
Viruses. 2023 Aug 25;15(9):1813. doi: 10.3390/v15091813.
7
Investigating the Role of in Renal Cell Carcinoma Metastasis with or Mutation.研究 或 突变在肾细胞癌转移中的作用。
Int J Mol Sci. 2023 Aug 1;24(15):12301. doi: 10.3390/ijms241512301.
8
Molecular Profile of Canine Hemangiosarcoma and Potential Novel Therapeutic Targets.犬血管肉瘤的分子特征及潜在的新型治疗靶点
Vet Sci. 2023 Jun 5;10(6):387. doi: 10.3390/vetsci10060387.
9
Discovery of sulfonamide-tethered isatin derivatives as novel anticancer agents and VEGFR-2 inhibitors.发现磺胺键合靛红衍生物作为新型抗癌药物和 VEGFR-2 抑制剂。
J Enzyme Inhib Med Chem. 2023 Dec;38(1):2203389. doi: 10.1080/14756366.2023.2203389.
10
Polymorphic Variants of Genes Encoding Angiogenesis-Related Factors in Infertile Women with Recurrent Implantation Failure.基因编码与血管生成相关因子的多态性变异与复发性种植失败的不孕妇女。
Int J Mol Sci. 2023 Feb 21;24(5):4267. doi: 10.3390/ijms24054267.
Nat Commun. 2017 Feb 16;8:14450. doi: 10.1038/ncomms14450.
4
The Role of FOXP3 in Human Cancers.FOXP3在人类癌症中的作用。
Anticancer Res. 2016 Aug;36(8):3789-94.
5
Health-related quality of life in locally advanced and metastatic breast cancer: methodological and clinical issues in randomised controlled trials.局部晚期和转移性乳腺癌的健康相关生活质量:随机对照试验中的方法学和临床问题。
Lancet Oncol. 2016 Jul;17(7):e294-e304. doi: 10.1016/S1470-2045(16)30099-7.
6
Cross-validation of survival associated biomarkers in gastric cancer using transcriptomic data of 1,065 patients.利用1065例患者的转录组数据对胃癌生存相关生物标志物进行交叉验证。
Oncotarget. 2016 Aug 2;7(31):49322-49333. doi: 10.18632/oncotarget.10337.
7
Endothelial cell spheroids as a versatile tool to study angiogenesis in vitro.内皮细胞球体作为一种在体外研究血管生成的多功能工具。
FASEB J. 2015 Jul;29(7):3076-84. doi: 10.1096/fj.14-267633. Epub 2015 Apr 9.
8
FOXP3 Controls an miR-146/NF-κB Negative Feedback Loop That Inhibits Apoptosis in Breast Cancer Cells.FOXP3 调控一个 miR - 146/NF - κB 负反馈回路,该回路抑制乳腺癌细胞凋亡。
Cancer Res. 2015 Apr 15;75(8):1703-13. doi: 10.1158/0008-5472.CAN-14-2108. Epub 2015 Feb 23.
9
FOXP3 suppresses breast cancer metastasis through downregulation of CD44.FOXP3通过下调CD44抑制乳腺癌转移。
Int J Cancer. 2015 Sep 15;137(6):1279-90. doi: 10.1002/ijc.29482. Epub 2015 Feb 25.
10
Global cancer statistics, 2012.全球癌症统计数据,2012 年。
CA Cancer J Clin. 2015 Mar;65(2):87-108. doi: 10.3322/caac.21262. Epub 2015 Feb 4.