Department of Zoology, University of Cambridge, Downing Street, Cambridge CB2 3EJ, UK.
Sir William Dunn School of Pathology, University of Oxford, South Parks Road, Oxford OX1 3RE, UK.
Curr Biol. 2018 Jul 23;28(14):2314-2323.e6. doi: 10.1016/j.cub.2018.05.044. Epub 2018 Jul 5.
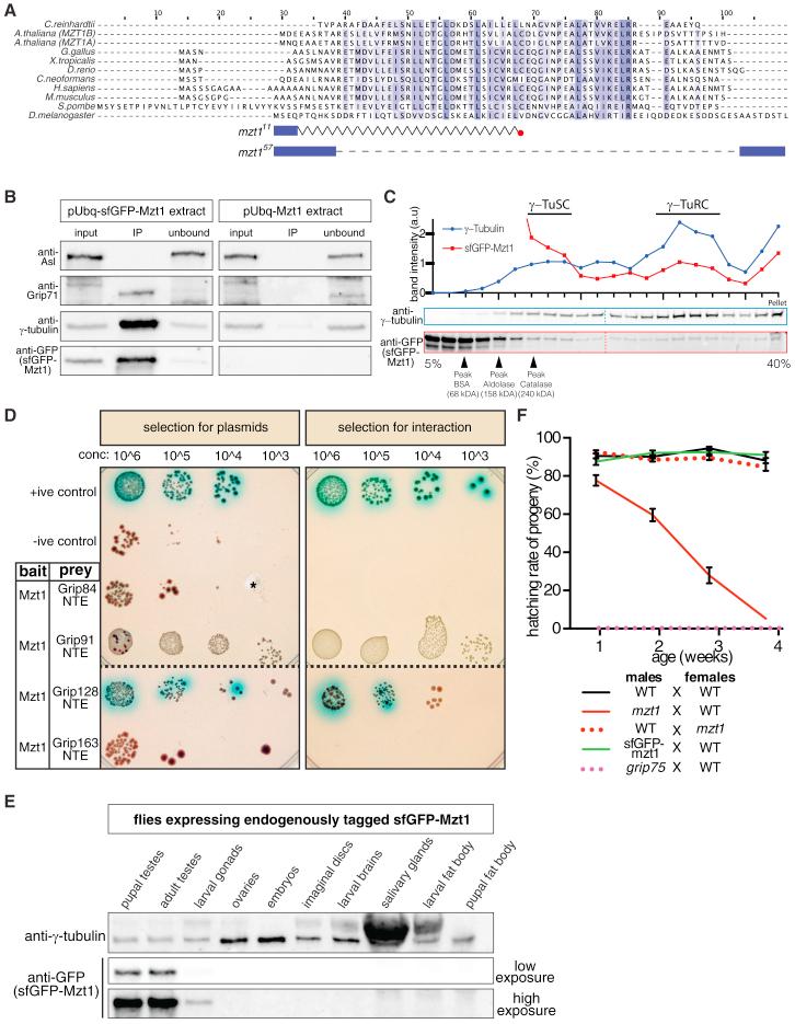
Microtubules are essential for various cell processes [1] and are nucleated by multi-protein γ-tubulin ring complexes (γ-TuRCs) at various microtubule organizing centers (MTOCs), including centrosomes [2-6]. Recruitment of γ-TuRCs to different MTOCs at different times influences microtubule array formation, but how this is regulated remains an open question. It also remains unclear whether all γ-TuRCs within the same organism have the same composition and how any potential heterogeneity might influence γ-TuRC recruitment. MOZART1 (Mzt1) was recently identified as a γ-TuRC component [7, 8] and is conserved in nearly all eukaryotes [6, 9]. Mzt1 has so far been studied in cultured human cells, yeast, and plants; its absence leads to failures in γ-TuRC recruitment and cell division, resulting in cell death [7, 9-15]. Mzt1 is small (∼8.5 kDa), binds directly to core γ-TuRC components [9, 10, 14, 15], and appears to mediate the interaction between γ-TuRCs and proteins that tether γ-TuRCs to MTOCs [9, 15]. Here, we use Drosophila to investigate the function of Mzt1 in a multicellular animal for the first time. Surprisingly, we find that Drosophila Mzt1 is expressed only in the testes and is present in γ-TuRCs recruited to basal bodies, but not to mitochondria, in developing sperm cells. mzt1 mutants are viable but have defects in basal body positioning and γ-TuRC recruitment to centriole adjuncts; sperm formation is affected and mutants display a rapid age-dependent decline in sperm motility and male fertility. Our results reveal that tissue-specific and MTOC-specific γ-TuRC heterogeneity exist in Drosophila and highlight the complexity of γ-TuRC recruitment in a multicellular animal.
微管对于各种细胞过程至关重要[1],并由多蛋白γ-微管蛋白环复合物(γ-TuRCs)在各种微管组织中心(MTOCs)中形成,包括中心体[2-6]。γ-TuRCs 在不同时间被募集到不同的 MTOCs 会影响微管阵列的形成,但这种调节方式仍不清楚。目前也不清楚同一生物体中的所有 γ-TuRC 是否具有相同的组成,以及任何潜在的异质性如何影响 γ-TuRC 的募集。MOZART1(Mzt1)最近被鉴定为 γ-TuRC 的一个组成部分[7,8],并在几乎所有真核生物中都保守[6,9]。Mzt1 迄今为止在培养的人类细胞、酵母和植物中进行了研究;其缺失会导致 γ-TuRC 募集和细胞分裂失败,从而导致细胞死亡[7,9-15]。Mzt1 很小(∼8.5 kDa),直接与核心 γ-TuRC 成分结合[9,10,14,15],并似乎介导 γ-TuRC 与将 γ-TuRC 固定在 MTOCs 上的蛋白质之间的相互作用[9,15]。在这里,我们首次使用果蝇来研究 Mzt1 在多细胞动物中的功能。令人惊讶的是,我们发现果蝇 Mzt1 仅在睾丸中表达,并且存在于发育中的精子细胞中被募集到基底体的 γ-TuRC 中,但不存在于线粒体中。mzt1 突变体是存活的,但基底体定位和 γ-TuRC 募集到中心粒附属物的缺陷;精子形成受到影响,突变体显示出快速的年龄依赖性精子运动和雄性生育力下降。我们的结果表明,在果蝇中存在组织特异性和 MTOC 特异性 γ-TuRC 异质性,并强调了在多细胞动物中 γ-TuRC 募集的复杂性。