Suppr超能文献

CCL2-SQSTM1 正反馈环抑制自噬从而促进胃癌的化疗耐药性。

CCL2-SQSTM1 positive feedback loop suppresses autophagy to promote chemoresistance in gastric cancer.

机构信息

Labortaory of Cancer Biology, Key Laboratory of Biotherapy in Zhejiang, Sir Runrun Shaw hospital, Medical School of Zhejiang University, China.

Department of Medical Oncology, Sir Runrun Shaw hospital, Medical School of Zhejiang University, China.

出版信息

Int J Biol Sci. 2018 Jun 3;14(9):1054-1066. doi: 10.7150/ijbs.25349. eCollection 2018.

Abstract

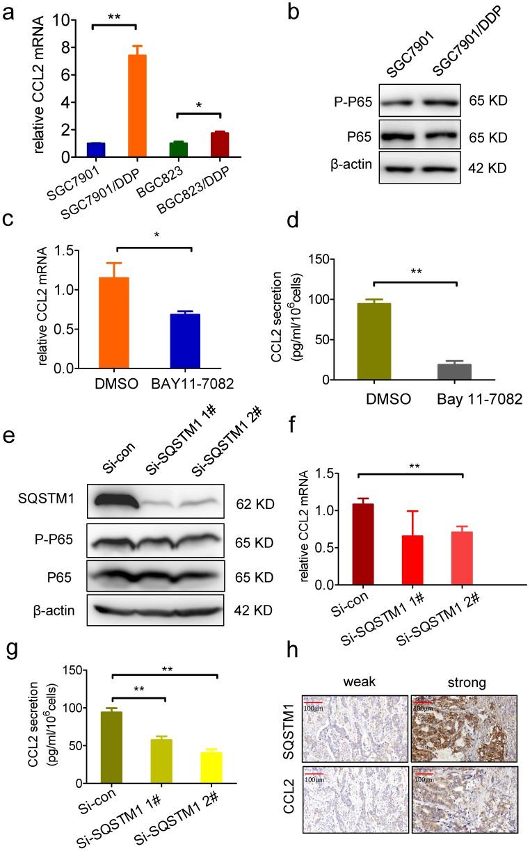
Chemotherapy is one of the most important approaches for the treatment of various cancers. However, tumor cells often develop resistance to chemotherapeutic drugs. The tumor microenvironment reconstituted by various cytokines secreted from immune cells was recently found to play important roles in affecting therapeutic response of tumor cells. Herein, we reported that tumor cells can secrete autocrine cytokines to confer chemoresistance by inactivating proapoptotic autophagy. Through cytokine screening, we found that drug resistant cancer cells secreted more CCL2 than drug sensitive cells. Such secreted CCL2 could not only maintain chemoresistance in drug-resistant cancer cells but also confer drug resistance to drug-sensitive cancer cells. CCL2 attenuated drug-induced cytotoxicity by activating PI3K-Akt-mTOR signaling to inhibit proapoptotic autophagy and increase SQSTM1 expression. CCL2 expression in primary carcinoma tissues also correlated well with SQSTM1 expression. Either CCL2 knock-down or autophagy induction successfully reversed drug resistance of tumor cells. Moreover, increased expression of SQSTM1 in turn activated CCL2 transcription via NF-κB signal pathway, representing a positive feedback loop to maintain drug resistance. Therefore, our results provided a new insight to understand drug resistance, and indicated the potential value of CCL2 as a biomarker and intervention target for chemotherapy resistance.

摘要

化疗是治疗各种癌症的最重要方法之一。然而,肿瘤细胞常常对化疗药物产生耐药性。最近发现,由免疫细胞分泌的各种细胞因子重新构成的肿瘤微环境在影响肿瘤细胞的治疗反应方面起着重要作用。在此,我们报道肿瘤细胞可以通过使促凋亡自噬失活来分泌自分泌细胞因子赋予化疗耐药性。通过细胞因子筛选,我们发现耐药癌细胞比敏感癌细胞分泌更多的 CCL2。这种分泌的 CCL2 不仅可以维持耐药癌细胞的化疗耐药性,还可以赋予敏感癌细胞化疗耐药性。CCL2 通过激活 PI3K-Akt-mTOR 信号通路抑制促凋亡自噬并增加 SQSTM1 表达来减弱药物诱导的细胞毒性。原发性癌组织中的 CCL2 表达也与 SQSTM1 表达密切相关。CCL2 敲低或自噬诱导均可成功逆转肿瘤细胞的耐药性。此外,SQSTM1 的表达增加反过来通过 NF-κB 信号通路激活 CCL2 转录,代表维持耐药性的正反馈回路。因此,我们的研究结果为理解耐药性提供了新的见解,并表明 CCL2 作为化疗耐药性的生物标志物和干预靶点具有潜在价值。

https://cdn.ncbi.nlm.nih.gov/pmc/blobs/718d/6036739/a7a70326ca60/ijbsv14p1054g001.jpg

文献检索

告别复杂PubMed语法,用中文像聊天一样搜索,搜遍4000万医学文献。AI智能推荐,让科研检索更轻松。

立即免费搜索

文件翻译

保留排版,准确专业,支持PDF/Word/PPT等文件格式,支持 12+语言互译。

免费翻译文档

深度研究

AI帮你快速写综述,25分钟生成高质量综述,智能提取关键信息,辅助科研写作。

立即免费体验