• 文献检索
  • 文档翻译
  • 深度研究
  • 学术资讯
  • Suppr Zotero 插件Zotero 插件
  • 邀请有礼
  • 套餐&价格
  • 历史记录
应用&插件
Suppr Zotero 插件Zotero 插件浏览器插件Mac 客户端Windows 客户端微信小程序
定价
高级版会员购买积分包购买API积分包
服务
文献检索文档翻译深度研究API 文档MCP 服务
关于我们
关于 Suppr公司介绍联系我们用户协议隐私条款
关注我们

Suppr 超能文献

核心技术专利:CN118964589B侵权必究
粤ICP备2023148730 号-1Suppr @ 2026

文献检索

告别复杂PubMed语法,用中文像聊天一样搜索,搜遍4000万医学文献。AI智能推荐,让科研检索更轻松。

立即免费搜索

文件翻译

保留排版,准确专业,支持PDF/Word/PPT等文件格式,支持 12+语言互译。

免费翻译文档

深度研究

AI帮你快速写综述,25分钟生成高质量综述,智能提取关键信息,辅助科研写作。

立即免费体验

巨噬细胞迁移抑制因子与CD74在I型人类免疫缺陷病毒感染的原代单核细胞衍生巨噬细胞中的相互作用触发促炎介质的产生并增强未活化CD4 T细胞的感染。

Interaction Between Macrophage Migration Inhibitory Factor and CD74 in Human Immunodeficiency Virus Type I Infected Primary Monocyte-Derived Macrophages Triggers the Production of Proinflammatory Mediators and Enhances Infection of Unactivated CD4 T Cells.

作者信息

Trifone César, Salido Jimena, Ruiz María Julia, Leng Lin, Quiroga María Florencia, Salomón Horacio, Bucala Richard, Ghiglione Yanina, Turk Gabriela

机构信息

CONICET-Universidad de Buenos Aires, Instituto de Investigaciones Biomédicas en Retrovirus y Sida (INBIRS), Buenos Aires, Argentina.

Department of Medicine, Yale University School of Medicine, New Haven, CT, United States.

出版信息

Front Immunol. 2018 Jun 27;9:1494. doi: 10.3389/fimmu.2018.01494. eCollection 2018.

DOI:10.3389/fimmu.2018.01494
PMID:29997630
原文链接:https://pmc.ncbi.nlm.nih.gov/articles/PMC6030361/
Abstract

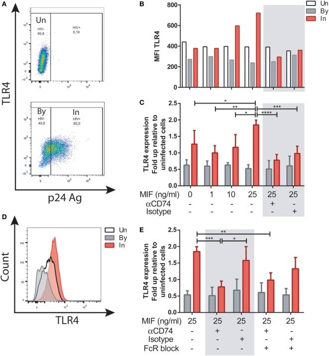
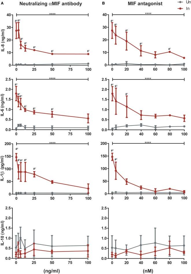
Understanding the mechanisms of human immunodeficiency virus type I (HIV-1) pathogenesis would facilitate the identification of new therapeutic targets to control the infection in face of current antiretroviral therapy limitations. CD74 membrane expression is upregulated in HIV-1-infected cells and the magnitude of its modulation correlates with immune hyperactivation in HIV-infected individuals. In addition, plasma level of the CD74 activating ligand macrophage migration inhibitory factor (MIF) is increased in infected subjects. However, the role played by MIF/CD74 interaction in HIV pathogenesis remains unexplored. Here, we studied the effect of MIF/CD74 interaction on primary HIV-infected monocyte-derived macrophages (MDMs) and its implications for HIV immunopathogenesis. Confocal immunofluorescence analysis of CD74 and CD44 (the MIF signal transduction co-receptor) expression indicated that both molecules colocalized at the plasma membrane specifically in wild-type HIV-infected MDMs. Treatment of infected MDMs with MIF resulted in an MIF-dependent increase in TLR4 expression. Similarly, there was a dose-dependent increase in the production of IL-6, IL-8, TNFα, IL-1β, and sICAM compared to the no-MIF condition, specifically from infected MDMs. Importantly, the effect observed on IL-6, IL-8, TNFα, and IL-1β was abrogated by impeding MIF interaction with CD74. Moreover, the use of a neutralizing αMIF antibody or an MIF antagonist reverted these effects, supporting the specificity of the results. Treatment of unactivated CD4 T-cells with MIF-treated HIV-infected MDM-derived culture supernatants led to enhanced permissiveness to HIV-1 infection. This effect was lost when CD4 T-cells were treated with supernatants derived from infected MDMs in which CD74/MIF interaction had been blocked. Moreover, the enhanced permissiveness of unactivated CD4 T-cells was recapitulated by exogenous addition of IL-6, IL-8, IL-1β, and TNFα, or abrogated by neutralizing its biological activity using specific antibodies. Results obtained with BAL and NL4-3 HIV laboratory strains were reproduced using transmitted/founder primary isolates. This evidence indicated that MIF/CD74 interaction resulted in a higher production of proinflammatory cytokines from HIV-infected MDMs. This caused the generation of an inflammatory microenvironment which predisposed unactivated CD4 T-cells to HIV-1 infection, which might contribute to viral spreading and reservoir seeding. Overall, these results support a novel role of the MIF/CD74 axis in HIV pathogenesis that deserves further investigation.

摘要

了解I型人类免疫缺陷病毒(HIV-1)发病机制将有助于确定新的治疗靶点,以克服当前抗逆转录病毒疗法的局限性来控制感染。在HIV-1感染的细胞中,CD74的膜表达上调,其调节程度与HIV感染个体的免疫激活过度相关。此外,感染个体血浆中CD74激活配体巨噬细胞迁移抑制因子(MIF)水平升高。然而,MIF/CD74相互作用在HIV发病机制中所起的作用仍未得到探索。在此,我们研究了MIF/CD74相互作用对原发性HIV感染的单核细胞衍生巨噬细胞(MDM)的影响及其对HIV免疫发病机制的影响。对CD74和CD44(MIF信号转导共受体)表达的共聚焦免疫荧光分析表明,这两种分子在野生型HIV感染的MDM的质膜上特异性共定位。用MIF处理感染的MDM导致TLR4表达呈MIF依赖性增加。同样,与无MIF条件相比,IL-6、IL-8、TNFα、IL-1β和sICAM的产生呈剂量依赖性增加,特别是来自感染的MDM。重要的是,通过阻止MIF与CD74的相互作用,可消除对IL-6、IL-8、TNFα和IL-1β观察到的影响。此外,使用中和性αMIF抗体或MIF拮抗剂可逆转这些作用,支持结果的特异性。用MIF处理的HIV感染的MDM来源的培养上清液处理未活化的CD4 T细胞,导致其对HIV-1感染的易感性增强。当用来自CD74/MIF相互作用被阻断的感染MDM的上清液处理CD4 T细胞时,这种作用消失。此外,通过外源性添加IL-6、IL-8、IL-1β和TNFα可重现未活化CD4 T细胞增强的易感性,或使用特异性抗体中和其生物学活性可消除这种易感性。使用传播/奠基者原发性分离株重现了用BAL和NL4-3 HIV实验室毒株获得的结果。这一证据表明,MIF/CD74相互作用导致HIV感染的MDM产生更高水平 的促炎细胞因子。这导致产生炎症微环境,使未活化的CD4 T细胞易感染HIV-1,这可能有助于病毒传播和储存库播种。总体而言,这些结果支持MIF/CD74轴在HIV发病机制中的新作用,值得进一步研究。

https://cdn.ncbi.nlm.nih.gov/pmc/blobs/6a9d/6030361/93c97b606c9b/fimmu-09-01494-g008.jpg
https://cdn.ncbi.nlm.nih.gov/pmc/blobs/6a9d/6030361/6c452c4f8643/fimmu-09-01494-g001.jpg
https://cdn.ncbi.nlm.nih.gov/pmc/blobs/6a9d/6030361/937c50baf04f/fimmu-09-01494-g002.jpg
https://cdn.ncbi.nlm.nih.gov/pmc/blobs/6a9d/6030361/e582df315cf4/fimmu-09-01494-g003.jpg
https://cdn.ncbi.nlm.nih.gov/pmc/blobs/6a9d/6030361/de6ad78f21fc/fimmu-09-01494-g004.jpg
https://cdn.ncbi.nlm.nih.gov/pmc/blobs/6a9d/6030361/35034a6a824c/fimmu-09-01494-g005.jpg
https://cdn.ncbi.nlm.nih.gov/pmc/blobs/6a9d/6030361/78e5fec736cb/fimmu-09-01494-g006.jpg
https://cdn.ncbi.nlm.nih.gov/pmc/blobs/6a9d/6030361/ad56c45d687c/fimmu-09-01494-g007.jpg
https://cdn.ncbi.nlm.nih.gov/pmc/blobs/6a9d/6030361/93c97b606c9b/fimmu-09-01494-g008.jpg
https://cdn.ncbi.nlm.nih.gov/pmc/blobs/6a9d/6030361/6c452c4f8643/fimmu-09-01494-g001.jpg
https://cdn.ncbi.nlm.nih.gov/pmc/blobs/6a9d/6030361/937c50baf04f/fimmu-09-01494-g002.jpg
https://cdn.ncbi.nlm.nih.gov/pmc/blobs/6a9d/6030361/e582df315cf4/fimmu-09-01494-g003.jpg
https://cdn.ncbi.nlm.nih.gov/pmc/blobs/6a9d/6030361/de6ad78f21fc/fimmu-09-01494-g004.jpg
https://cdn.ncbi.nlm.nih.gov/pmc/blobs/6a9d/6030361/35034a6a824c/fimmu-09-01494-g005.jpg
https://cdn.ncbi.nlm.nih.gov/pmc/blobs/6a9d/6030361/78e5fec736cb/fimmu-09-01494-g006.jpg
https://cdn.ncbi.nlm.nih.gov/pmc/blobs/6a9d/6030361/ad56c45d687c/fimmu-09-01494-g007.jpg
https://cdn.ncbi.nlm.nih.gov/pmc/blobs/6a9d/6030361/93c97b606c9b/fimmu-09-01494-g008.jpg

相似文献

1
Interaction Between Macrophage Migration Inhibitory Factor and CD74 in Human Immunodeficiency Virus Type I Infected Primary Monocyte-Derived Macrophages Triggers the Production of Proinflammatory Mediators and Enhances Infection of Unactivated CD4 T Cells.巨噬细胞迁移抑制因子与CD74在I型人类免疫缺陷病毒感染的原代单核细胞衍生巨噬细胞中的相互作用触发促炎介质的产生并增强未活化CD4 T细胞的感染。
Front Immunol. 2018 Jun 27;9:1494. doi: 10.3389/fimmu.2018.01494. eCollection 2018.
2
Macrophage Migration Inhibitory Factor (MIF) Promotes Increased Proportions of the Highly Permissive Th17-like Cell Profile during HIV Infection.巨噬细胞移动抑制因子(MIF)促进 HIV 感染期间高度许可的 Th17 样细胞特征的比例增加。
Viruses. 2022 Oct 9;14(10):2218. doi: 10.3390/v14102218.
3
Neuronal apoptosis by HIV-1 Vpr: contribution of proinflammatory molecular networks from infected target cells.HIV-1 Vpr 通过诱导神经元细胞凋亡:来自受感染靶细胞的促炎分子网络的贡献。
J Neuroinflammation. 2012 Jun 22;9:138. doi: 10.1186/1742-2094-9-138.
4
Proinflammatory Signature of the Dysfunctional Endothelium in Pulmonary Hypertension. Role of the Macrophage Migration Inhibitory Factor/CD74 Complex.肺动脉高压中功能失调的内皮细胞的促炎特征。巨噬细胞移动抑制因子/CD74 复合物的作用。
Am J Respir Crit Care Med. 2015 Oct 15;192(8):983-97. doi: 10.1164/rccm.201402-0322OC.
5
Interleukin-1β Triggers p53-Mediated Downmodulation of CCR5 and HIV-1 Entry in Macrophages through MicroRNAs 103 and 107.白细胞介素-1β通过 microRNAs103 和 107 触发巨噬细胞中 p53 介导的 CCR5 下调和 HIV-1 进入。
mBio. 2020 Sep 29;11(5):e02314-20. doi: 10.1128/mBio.02314-20.
6
CD4-Dependent Modulation of HIV-1 Entry by LY6E.LY6E 对 HIV-1 进入的 CD4 依赖性调节。
J Virol. 2019 Mar 21;93(7). doi: 10.1128/JVI.01866-18. Print 2019 Apr 1.
7
Macrophage migration inhibitory factor elicits an angiogenic phenotype in human ectopic endometrial cells and triggers the production of major angiogenic factors via CD44, CD74, and MAPK signaling pathways.巨噬细胞移动抑制因子在人异位子宫内膜细胞中诱导出血管生成表型,并通过 CD44、CD74 和 MAPK 信号通路触发主要血管生成因子的产生。
J Clin Endocrinol Metab. 2010 Dec;95(12):E403-12. doi: 10.1210/jc.2010-0417. Epub 2010 Sep 8.
8
Reduced Simian Immunodeficiency Virus Replication in Macrophages of Sooty Mangabeys Is Associated with Increased Expression of Host Restriction Factors.黑猩猩猿猴免疫缺陷病毒在乌黑白眉猴巨噬细胞中的复制减少与宿主限制因子表达增加有关。
J Virol. 2015 Oct;89(20):10136-44. doi: 10.1128/JVI.00710-15. Epub 2015 Jul 22.
9
Endothelial CD74 mediates macrophage migration inhibitory factor protection in hyperoxic lung injury.内皮细胞CD74介导巨噬细胞移动抑制因子在高氧肺损伤中的保护作用。
FASEB J. 2015 May;29(5):1940-9. doi: 10.1096/fj.14-260299. Epub 2015 Jan 21.
10
HIV-mediated up-regulation of invariant chain (CD74) correlates with generalized immune activation in HIV+ subjects.HIV 介导的不变链(CD74)上调与 HIV 阳性受试者的全身性免疫激活相关。
Virus Res. 2012 Jan;163(1):380-4. doi: 10.1016/j.virusres.2011.09.011. Epub 2011 Sep 16.

引用本文的文献

1
Advances in Photodynamic Treatment of Precancerous and Cancerous Gynecological Diseases.妇科癌前病变和癌症的光动力治疗进展
Cancers (Basel). 2025 Jul 22;17(15):2421. doi: 10.3390/cancers17152421.
2
Baicalin Relieves -Triggered Immunosuppression Through Polarization via MIF/CD74 Signaling Pathway in Piglets.黄芩苷通过MIF/CD74信号通路介导的极化减轻仔猪应激诱导的免疫抑制。
Biomolecules. 2025 Apr 29;15(5):640. doi: 10.3390/biom15050640.
3
CD4+ T cells facilitate replication of primary HIV-1 strains in macrophages and formation of macrophage internal virus-containing compartments.

本文引用的文献

1
Myeloid Cell Interaction with HIV: A Complex Relationship.髓样细胞与HIV的相互作用:一种复杂的关系。
Front Immunol. 2017 Nov 30;8:1698. doi: 10.3389/fimmu.2017.01698. eCollection 2017.
2
Global Mapping of the Macrophage-HIV-1 Transcriptome Reveals that Productive Infection Induces Remodeling of Host Cell DNA and Chromatin.全球巨噬细胞-HIV-1 转录组图谱揭示了感染诱导宿主细胞 DNA 和染色质重塑。
Sci Rep. 2017 Jul 12;7(1):5238. doi: 10.1038/s41598-017-05566-9.
3
The biological function and significance of CD74 in immune diseases.
CD4 + T细胞促进原发性HIV-1毒株在巨噬细胞中的复制以及巨噬细胞内病毒包涵体的形成。
J Virol. 2025 Apr 15;99(4):e0018225. doi: 10.1128/jvi.00182-25. Epub 2025 Mar 25.
4
Altered immune cell in human severe acute pancreatitis revealed by single-cell RNA sequencing.单细胞 RNA 测序揭示人类重症急性胰腺炎中免疫细胞的改变。
Front Immunol. 2024 Sep 20;15:1354926. doi: 10.3389/fimmu.2024.1354926. eCollection 2024.
5
Inclusion body myositis, viral infections, and TDP-43: a narrative review.包涵体肌炎、病毒感染与 TDP-43:一篇叙述性综述
Clin Exp Med. 2024 May 2;24(1):91. doi: 10.1007/s10238-024-01353-9.
6
The Role of Macrophage Migration Inhibitory Factor (MIF) and D-Dopachrome Tautomerase (D-DT/MIF-2) in Infections: A Clinical Perspective.巨噬细胞移动抑制因子(MIF)和D-多巴色素互变异构酶(D-DT/MIF-2)在感染中的作用:临床视角
Biomedicines. 2023 Dec 19;12(1):2. doi: 10.3390/biomedicines12010002.
7
Single-Cell Transcriptome Atlas of Newcastle Disease Virus in Chickens Both and .鸡体内新城疫病毒的单细胞转录组图谱
Microbiol Spectr. 2023 Jun 15;11(3):e0512122. doi: 10.1128/spectrum.05121-22. Epub 2023 May 16.
8
Landscape of Exhausted T Cells in Tuberculosis Revealed by Single-Cell Sequencing.单细胞测序揭示结核病中耗竭性T细胞的全貌
Microbiol Spectr. 2023 Mar 14;11(2):e0283922. doi: 10.1128/spectrum.02839-22.
9
Macrophage Migration Inhibitory Factor (MIF) Promotes Increased Proportions of the Highly Permissive Th17-like Cell Profile during HIV Infection.巨噬细胞移动抑制因子(MIF)促进 HIV 感染期间高度许可的 Th17 样细胞特征的比例增加。
Viruses. 2022 Oct 9;14(10):2218. doi: 10.3390/v14102218.
10
The NeuroinflammatoryPotential of HIV-1 NefVariants in Modulating the Gene Expression Profile of Astrocytes.HIV-1 Nef 变异体在调节星形胶质细胞基因表达谱中的神经炎症潜能。
Cells. 2022 Oct 17;11(20):3256. doi: 10.3390/cells11203256.
CD74在免疫疾病中的生物学功能及意义。
Inflamm Res. 2017 Mar;66(3):209-216. doi: 10.1007/s00011-016-0995-1. Epub 2016 Oct 17.
4
Cytokines and T-Cell Homeostasis in HIV Infection.HIV感染中的细胞因子与T细胞稳态
J Infect Dis. 2016 Oct 1;214 Suppl 2(Suppl 2):S51-7. doi: 10.1093/infdis/jiw287.
5
Soluble Factors Secreted by Endothelial Cells Allow for Productive and Latent HIV-1 Infection in Resting CD4 T Cells.内皮细胞分泌的可溶性因子可使静息CD4 T细胞发生高效和潜伏性HIV-1感染。
AIDS Res Hum Retroviruses. 2017 Feb;33(2):110-120. doi: 10.1089/AID.2016.0058. Epub 2016 Oct 5.
6
Reduced Osteoarthritis Severity in Aged Mice With Deletion of Macrophage Migration Inhibitory Factor.巨噬细胞移动抑制因子缺失可减轻老年小鼠骨关节炎严重程度。
Arthritis Rheumatol. 2017 Feb;69(2):352-361. doi: 10.1002/art.39844.
7
Macrophages and HIV-1: An Unhealthy Constellation.巨噬细胞与HIV-1:一个不健康的组合。
Cell Host Microbe. 2016 Mar 9;19(3):304-10. doi: 10.1016/j.chom.2016.02.013.
8
Macrophage migration inhibitory factor enhances lipopolysaccharide-induced fibroblast proliferation by inducing toll-like receptor 4.巨噬细胞移动抑制因子通过诱导Toll样受体4增强脂多糖诱导的成纤维细胞增殖。
BMC Musculoskelet Disord. 2016 Jan 26;17:43. doi: 10.1186/s12891-016-0895-0.
9
Macrophage migration inhibitory factor - a therapeutic target in gallbladder cancer.巨噬细胞移动抑制因子——胆囊癌的一个治疗靶点。
BMC Cancer. 2015 Nov 4;15:843. doi: 10.1186/s12885-015-1855-z.
10
Env-Specific IgA from Viremic HIV-Infected Subjects Compromises Antibody-Dependent Cellular Cytotoxicity.来自病毒血症期HIV感染受试者的Env特异性IgA会损害抗体依赖性细胞毒性。
J Virol. 2016 Jan 15;90(2):670-81. doi: 10.1128/JVI.02363-15.