Suppr超能文献

一种 D-2-和 L-2-羟基戊二酸尿症的联合模型揭示了一种将线粒体柠檬酸外排与致癌代谢物积累联系起来的机制。

A model of combined D-2- and L-2-hydroxyglutaric aciduria reveals a mechanism linking mitochondrial citrate export with oncometabolite accumulation.

机构信息

Department of Biology, Indiana University, 1001 East Third Street, Bloomington, IN 47405, USA.

Department of Biology, Indiana University, 1001 East Third Street, Bloomington, IN 47405, USA

出版信息

Dis Model Mech. 2018 Sep 21;11(9):dmm035337. doi: 10.1242/dmm.035337.

Abstract

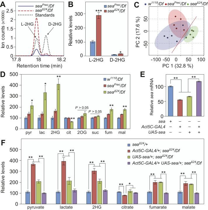
The enantiomers of 2-hydroxyglutarate (2HG) are potent regulators of metabolism, chromatin modifications and cell fate decisions. Although these compounds are associated with tumor metabolism and commonly referred to as oncometabolites, both D- and L-2HG are also synthesized by healthy cells and likely serve endogenous functions. The metabolic mechanisms that control 2HG metabolism are poorly understood. One clue towards how cells regulate 2HG levels has emerged from an inborn error of metabolism known as combined D- and L-2HG aciduria (D-/L-2HGA), which results in elevated D- and L-2HG accumulation. Because this disorder is caused by mutations in the mitochondrial citrate transporter (CIC), citrate must somehow govern 2HG metabolism in healthy cells. The mechanism linking citrate and 2HG, however, remains unknown. Here, we use the fruit fly to elucidate a metabolic link between citrate transport and L-2HG accumulation. Our study reveals that the gene (), which encodes the fly CIC homolog, dampens glycolytic flux and restricts L-2HG accumulation. Moreover, we find that mutants accumulate excess L-2HG owing to elevated lactate production, which inhibits L-2HG degradation by interfering with L-2HG dehydrogenase activity. This unexpected result demonstrates that citrate indirectly regulates L-2HG stability and reveals a feedback mechanism that coordinates L-2HG metabolism with glycolysis and the tricarboxylic acid cycle. Finally, our study also suggests a potential strategy for preventing L-2HG accumulation in human patients with CIC deficiency.This article has an associated First Person interview with the first author of the paper.

摘要

2-羟戊二酸(2HG)的对映异构体是代谢、染色质修饰和细胞命运决定的有效调节剂。尽管这些化合物与肿瘤代谢有关,通常被称为致癌代谢物,但 D-和 L-2HG 也由健康细胞合成,可能具有内源性功能。控制 2HG 代谢的代谢机制尚未完全了解。一种线索表明细胞如何调节 2HG 水平,来自一种称为 D-/L-2HG 酸尿症(D-/L-2HGA)的先天性代谢错误,其导致 D-和 L-2HG 积累升高。因为这种疾病是由线粒体柠檬酸转运蛋白(CIC)的突变引起的,所以柠檬酸必须以某种方式控制健康细胞中的 2HG 代谢。然而,连接柠檬酸和 2HG 的机制仍然未知。在这里,我们使用果蝇来阐明柠檬酸转运和 L-2HG 积累之间的代谢联系。我们的研究揭示了编码果蝇 CIC 同源物的 基因 () ,它抑制糖酵解通量并限制 L-2HG 积累。此外,我们发现 突变体由于乳酸产量增加而积累过量的 L-2HG,这通过干扰 L-2HG 脱氢酶活性来抑制 L-2HG 降解。这个意外的结果表明,柠檬酸间接调节 L-2HG 的稳定性,并揭示了一种反馈机制,该机制协调 L-2HG 代谢与糖酵解和三羧酸循环。最后,我们的研究还表明了一种潜在的策略,可以防止 CIC 缺乏症的人类患者中 L-2HG 的积累。本文有该论文第一作者的相关第一人称采访。

https://cdn.ncbi.nlm.nih.gov/pmc/blobs/611f/6177012/bdb77b52ae60/dmm-11-035337-g1.jpg

文献检索

告别复杂PubMed语法,用中文像聊天一样搜索,搜遍4000万医学文献。AI智能推荐,让科研检索更轻松。

立即免费搜索

文件翻译

保留排版,准确专业,支持PDF/Word/PPT等文件格式,支持 12+语言互译。

免费翻译文档

深度研究

AI帮你快速写综述,25分钟生成高质量综述,智能提取关键信息,辅助科研写作。

立即免费体验