Zhou Fan, Yuan Qingqing, Zhang Wenhui, Niu Minghui, Fu Hongyong, Qiu Qianqian, Mao Guoping, Wang Hong, Wen Liping, Wang Hongxiang, Lu Mujun, Li Zheng, He Zuping
State Key Laboratory of Oncogenes and Related Genes, Renji-Med X Clinical Stem Cell Research Center, Ren Ji Hospital, School of Medicine, Shanghai Jiao Tong University, Shanghai 200127, China.
Department of Andrology, Urologic Medical Center, Shanghai General Hospital, Shanghai Jiao Tong University, 100 Haining Road, Shanghai 200080, China.
Mol Ther Nucleic Acids. 2018 Sep 7;12:319-336. doi: 10.1016/j.omtn.2018.05.015. Epub 2018 Jul 4.
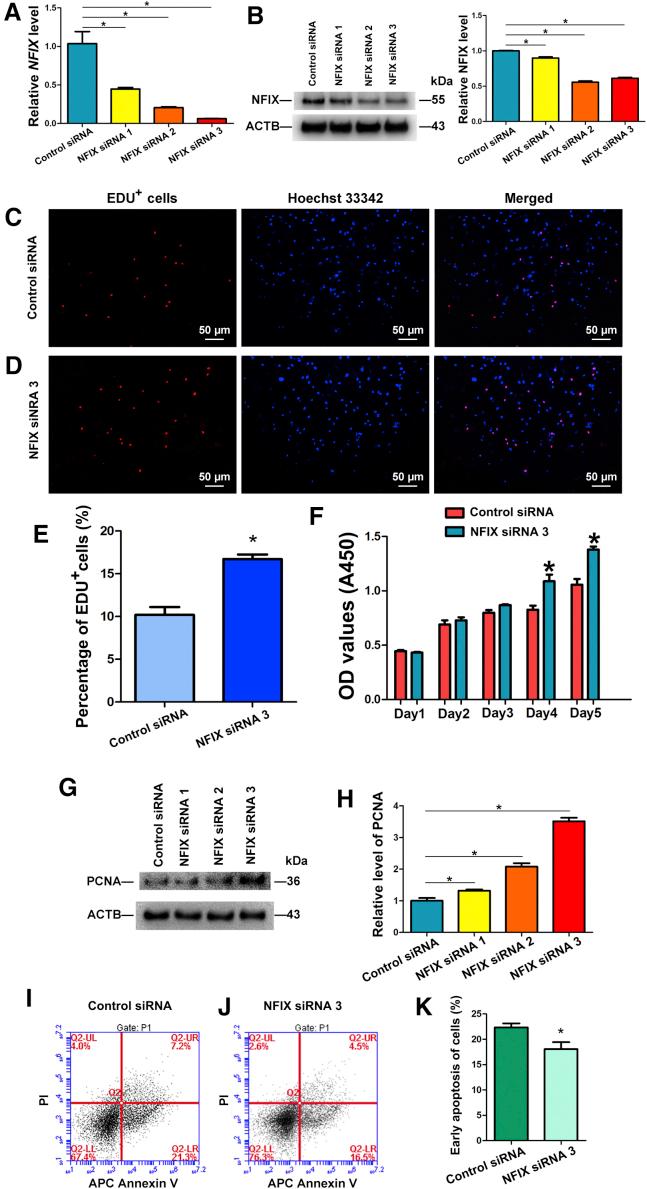
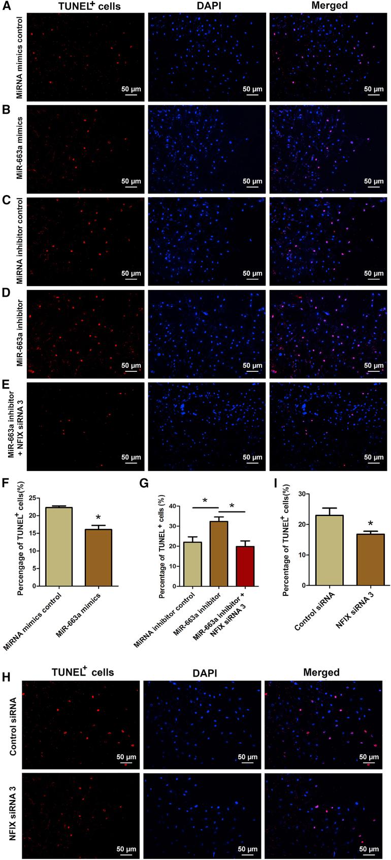
Human spermatogonial stem cells (SSCs) could have significant applications in reproductive medicine and regenerative medicine because of their great plasticity. The fate determinations of human SSCs are mediated by epigenetic factors. However, nothing is known about the regulation of non-coding RNA on human SSCs. Here we have explored for the first time the expression, function, and target of miR-663a in human SSCs. MiR-663a was upregulated in human spermatogonia compared with pachytene spermatocytes, as indicated by microRNA microarray and real-time PCR. CCK-8 and 5-Ethynyl-2'-deoxyuridine (EDU) assays revealed that miR-663a stimulated cell proliferation and DNA synthesis of human SSCs. Annexin V and propidium iodide (PI) staining and flow cytometry demonstrated that miR-663a inhibited early and late apoptosis of human SSCs. Furthermore, NFIX was predicted and verified as a direct target of miR-663a. NFIX silencing led to an enhancement of cell proliferation and DNA synthesis and a reduction of the early apoptosis of human SSCs. NFIX silencing neutralized the influence of miR-663a inhibitor on the proliferation and apoptosis of human SSCs. Finally, both miR-663a mimics and NFIX silencing upregulated the levels of cell cycle regulators, including Cyclin A2, Cyclin B1, and Cyclin E1, whereas miR-663a inhibitor had an adverse effect. Knockdown of Cyclin A2, Cyclin B1, and Cyclin E1 led to the decrease in the proliferation of human SSCs. Collectively, miR-663a has been identified as the first microRNA that promotes the proliferation and DNA synthesis and suppresses the early apoptosis of human SSCs by targeting NFIX via cell cycle regulators Cyclin A2, Cyclin B1, and Cyclin E1. This study thus provides novel insights into the molecular mechanisms underlying human spermatogenesis, and it could offer novel targets for treating male infertility and other human diseases.
人类精原干细胞(SSCs)因其强大的可塑性,在生殖医学和再生医学中具有重要应用。人类SSCs的命运决定由表观遗传因素介导。然而,关于非编码RNA对人类SSCs的调控作用却一无所知。在此,我们首次探索了miR-663a在人类SSCs中的表达、功能及靶点。通过微小RNA微阵列和实时定量PCR表明,与粗线期精母细胞相比,miR-663a在人类精原细胞中表达上调。CCK-8和5-乙炔基-2'-脱氧尿苷(EDU)检测显示,miR-663a可促进人类SSCs的细胞增殖和DNA合成。膜联蛋白V和碘化丙啶(PI)染色及流式细胞术表明,miR-663a可抑制人类SSCs的早期和晚期凋亡。此外,预测并验证NFIX是miR-663a的直接靶点。NFIX沉默导致人类SSCs的细胞增殖和DNA合成增强,早期凋亡减少。NFIX沉默抵消了miR-663a抑制剂对人类SSCs增殖和凋亡的影响。最后,miR-663a模拟物和NFIX沉默均上调了细胞周期调节因子的水平,包括细胞周期蛋白A2、细胞周期蛋白B1和细胞周期蛋白E1,而miR-663a抑制剂则产生相反作用。敲低细胞周期蛋白A2、细胞周期蛋白B1和细胞周期蛋白E1导致人类SSCs增殖减少。总之,miR-663a是首个被鉴定的通过细胞周期调节因子细胞周期蛋白A2、细胞周期蛋白B1和细胞周期蛋白E1靶向NFIX,从而促进人类SSCs增殖和DNA合成并抑制其早期凋亡的微小RNA。因此,本研究为人类精子发生的分子机制提供了新见解,并可为治疗男性不育症和其他人类疾病提供新靶点。