Suppr超能文献

人源微小RNA-1908-3p通过靶向KLF2介导人精原干细胞的自我更新和凋亡。

Hsa-miR-1908-3p Mediates the Self-Renewal and Apoptosis of Human Spermatogonial Stem Cells via Targeting KLF2.

作者信息

Chen Wei, Cui Yinghong, Liu Bang, Li Chunyun, Du Li, Tang Ruiling, Qin Lulu, Jiang Yiqun, Li Jian, Yu Xing, He Quanyuan, He Zuping

机构信息

Hunan Normal University School of Medicine, 371 Tongzipo Road, Changsha, Hunan 410013, China; The Key Laboratory of Model Animals and Stem Cell Biology in Hunan Province, Hunan 410013, China.

Hunan Normal University School of Medicine, 371 Tongzipo Road, Changsha, Hunan 410013, China.

出版信息

Mol Ther Nucleic Acids. 2020 Jun 5;20:788-800. doi: 10.1016/j.omtn.2020.04.016. Epub 2020 May 1.

Abstract

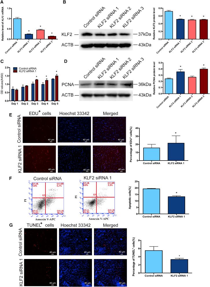
Spermatogenesis depends on precise epigenetic and genetic regulation of spermatogonial stem cells (SSCs). However, it remains largely unknown about the roles and mechanisms of small noncoding RNA in regulating the self-renewal and apoptosis of human SSCs. Notably, we have found that Homo sapiens-microRNA (hsa-miR)-1908-3p is expressed at a higher level in human spermatogonia than pachytene spermatocytes. MiR-1908-3p stimulated cell proliferation and DNA synthesis of the human SSC line. Allophycocyanin (APC) Annexin V and propidium iodide staining, determined by flow cytometric analysis and TUNEL assays, showed that miR-1908-3p inhibited early and late apoptosis of the human SSC line. Furthermore, Kruppel-like factor 2 (KLF2) was predicted and verified as the target of miR-1908-3p, and, significantly, KLF2 silencing resulted in the increase of proliferation and DNA synthesis, as well as reduction of apoptosis of the human SSC line. Moreover, KLF2 silencing ameliorated the decrease in the proliferation and DNA synthesis and the enhancement in the apoptosis of the human SSC line caused by miR-1908-3p inhibition. Collectively, these results implicate that miR-1908-3p stimulates the self-renewal and suppresses the apoptosis of human SSCs by targeting KLF2. This study thus provides a novel epigenetic regulatory mechanism underlying the fate determinations of human SSCs, and it offers new endogenous targets for treating male infertility.

摘要

精子发生依赖于精原干细胞(SSCs)精确的表观遗传和遗传调控。然而,关于小非编码RNA在调节人类SSCs自我更新和凋亡中的作用及机制,仍知之甚少。值得注意的是,我们发现人类miR-1908-3p在人类精原细胞中的表达水平高于粗线期精母细胞。miR-1908-3p刺激了人类SSC系的细胞增殖和DNA合成。通过流式细胞术分析和TUNEL检测确定的别藻蓝蛋白(APC)膜联蛋白V和碘化丙啶染色显示,miR-1908-3p抑制了人类SSC系的早期和晚期凋亡。此外,Kruppel样因子2(KLF2)被预测并验证为miR-1908-3p的靶标,并且,显著的是,KLF2沉默导致人类SSC系的增殖和DNA合成增加,以及凋亡减少。此外,KLF2沉默改善了由miR-1908-3p抑制引起的人类SSC系增殖和DNA合成减少以及凋亡增强的情况。总体而言,这些结果表明miR-1908-3p通过靶向KLF2刺激人类SSCs的自我更新并抑制其凋亡。因此,本研究提供了一种新的表观遗传调控机制,其是人类SSCs命运决定的基础,并且为治疗男性不育提供了新的内源性靶点。

https://cdn.ncbi.nlm.nih.gov/pmc/blobs/098f/7240205/317cd1adf137/fx1.jpg

文献AI研究员

20分钟写一篇综述,助力文献阅读效率提升50倍。

立即体验

用中文搜PubMed

大模型驱动的PubMed中文搜索引擎

马上搜索

文档翻译

学术文献翻译模型,支持多种主流文档格式。

立即体验