Protein and Nucleic Acid Chemistry Division, Medical Research Council, Laboratory of Molecular Biology, Cambridge CB2 0QH, United Kingdom.
Department of Biosciences, Centre for Immune Regulation, University of Oslo, N-0316 Oslo, Norway.
Proc Natl Acad Sci U S A. 2018 Oct 9;115(41):10440-10445. doi: 10.1073/pnas.1806314115. Epub 2018 Sep 12.
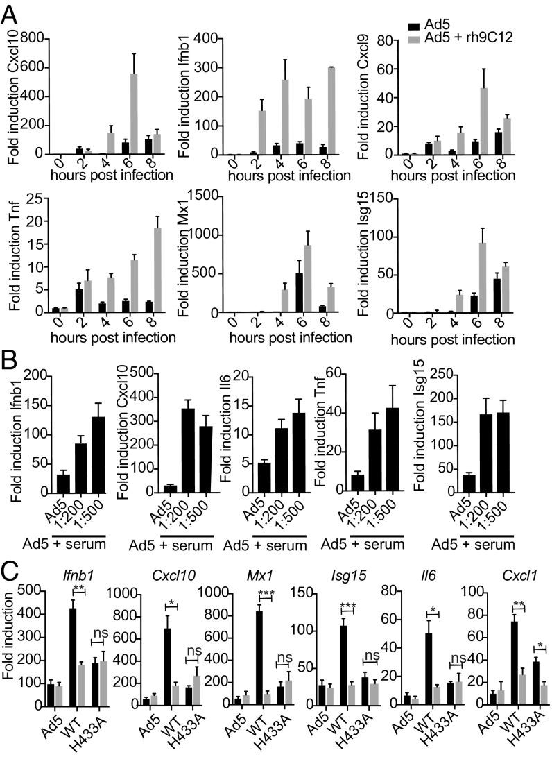
Adenovirus has enormous potential as a gene-therapy vector, but preexisting immunity limits its widespread application. What is responsible for this immune block is unclear because antibodies potently inhibit transgene expression without impeding gene transfer into target cells. Here we show that antibody prevention of adenoviral gene delivery in vivo is mediated by the cytosolic antibody receptor TRIM21. Genetic KO of TRIM21 or a single-antibody point mutation is sufficient to restore transgene expression to near-naïve immune levels. TRIM21 is also responsible for blocking cytotoxic T cell induction by vaccine vectors, preventing a protective response against subsequent influenza infection and an engrafted tumor. Furthermore, adenoviral preexisting immunity can lead to an augmented immune response upon i.v. administration of the vector. Transcriptomic analysis of vector-transduced tissue reveals that TRIM21 is responsible for the specific up-regulation of hundreds of immune genes, the majority of which are components of the intrinsic or innate response. Together, these data define a major mechanism underlying the preimmune block to adenovirus gene therapy and demonstrate that TRIM21 efficiently blocks gene delivery in vivo while simultaneously inducing a rapid program of immune transcription.
腺病毒作为基因治疗载体具有巨大的潜力,但预先存在的免疫会限制其广泛应用。导致这种免疫阻断的原因尚不清楚,因为抗体强烈抑制转基因表达,而不阻碍基因转移到靶细胞。在这里,我们发现,抗体在体内预防腺病毒基因传递是由细胞质抗体受体 TRIM21 介导的。TRIM21 的基因敲除或单个抗体点突变足以将转基因表达恢复到接近原始免疫水平。TRIM21 还负责阻断疫苗载体诱导的细胞毒性 T 细胞,防止对随后的流感感染和移植瘤产生保护反应。此外,腺病毒预先存在的免疫可以在静脉内给予载体后导致增强的免疫反应。载体转导组织的转录组分析表明,TRIM21 负责数百个免疫基因的特异性上调,其中大多数是固有或先天反应的组成部分。总之,这些数据定义了腺病毒基因治疗预先免疫阻断的主要机制,并表明 TRIM21 有效地阻止了体内基因传递,同时诱导了快速的免疫转录程序。