Center for Infectious Disease and Cancer Research (CICAR), Kaohsiung Medical University, Kaohsiung, Taiwan.
National Mosquito-Borne Diseases Control Research Center, National Health Research Institutes, Miaoli, Taiwan.
Sci Rep. 2018 Sep 14;8(1):13802. doi: 10.1038/s41598-018-30800-3.
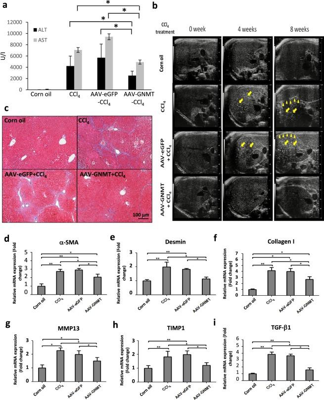
Glycine N-methyltransferase (GNMT) is abundantly expressed in normal livers and plays a protective role against tumor formation. GNMT depletion leads to progression of hepatocellular carcinoma (HCC). In this study, we investigated the activity of ectopic GNMT delivered using recombinant adeno-associated virus (AAV) gene therapy in mouse models of liver cirrhosis and HCC. Injection of AAV serotype 8 (AAV8) vector carrying the GNMT gene (AAV8-GNMT) in Gnmt mice increased GNMT expression and downregulated pro-inflammatory responses, resulting in reduced liver damage and incidence of liver tumors. Moreover, AAV8-GNMT resulted in the amelioration of carbon tetrachloride (CCl)-induced liver fibrosis in BALB/c mice. We showed that AAV8-GNMT protected hepatocytes from CCl-induced liver damage. AAV8-GNMT significantly attenuated the levels of pro-fibrotic markers and increased efficiency of hepatocyte proliferation. These results suggest that correction of hepatic GNMT by gene therapy of AAV8-mediated gene enhancement may provide a potential strategy for preventing and delaying development of liver diseases.
甘氨酸 N-甲基转移酶 (GNMT) 在正常肝脏中大量表达,对肿瘤形成起到保护作用。GNMT 缺失会导致肝细胞癌 (HCC) 的进展。在这项研究中,我们研究了使用重组腺相关病毒 (AAV) 基因治疗递送来的异位 GNMT 的活性,该治疗在肝硬化和 HCC 的小鼠模型中进行。在 Gnmt 小鼠中注射携带 GNMT 基因的 AAV 血清型 8 (AAV8) 载体 (AAV8-GNMT) 可增加 GNMT 的表达并下调促炎反应,从而减少肝损伤和肝癌的发生。此外,AAV8-GNMT 可改善 BALB/c 小鼠的四氯化碳 (CCl) 诱导的肝纤维化。我们表明,AAV8-GNMT 可保护肝细胞免受 CCl 引起的肝损伤。AAV8-GNMT 显著降低了促纤维化标志物的水平,并提高了肝细胞增殖的效率。这些结果表明,通过 AAV8 介导的基因增强的基因治疗纠正肝脏中的 GNMT 可能为预防和延缓肝脏疾病的发展提供一种潜在策略。