• 文献检索
  • 文档翻译
  • 深度研究
  • 学术资讯
  • Suppr Zotero 插件Zotero 插件
  • 邀请有礼
  • 套餐&价格
  • 历史记录
应用&插件
Suppr Zotero 插件Zotero 插件浏览器插件Mac 客户端Windows 客户端微信小程序
定价
高级版会员购买积分包购买API积分包
服务
文献检索文档翻译深度研究API 文档MCP 服务
关于我们
关于 Suppr公司介绍联系我们用户协议隐私条款
关注我们

Suppr 超能文献

核心技术专利:CN118964589B侵权必究
粤ICP备2023148730 号-1Suppr @ 2026

文献检索

告别复杂PubMed语法,用中文像聊天一样搜索,搜遍4000万医学文献。AI智能推荐,让科研检索更轻松。

立即免费搜索

文件翻译

保留排版,准确专业,支持PDF/Word/PPT等文件格式,支持 12+语言互译。

免费翻译文档

深度研究

AI帮你快速写综述,25分钟生成高质量综述,智能提取关键信息,辅助科研写作。

立即免费体验

在大鼠结肠癌模型中,结肠手术期间细菌产物的溢出会增加肝转移发生的风险。

Spillage of bacterial products during colon surgery increases the risk of liver metastases development in a rat colon carcinoma model.

作者信息

Grewal Simran, Korthouwer Rianne, Bögels Marijn, Braster Rens, Heemskerk Niels, Budding Andries E, Pouw Stephan M, van Horssen Jack, Ankersmit Marjolein, Meijerink Jeroen, van den Tol Petrousjka, Oosterling Steven, Bonjer Jaap, Gül Nuray, van Egmond Marjolein

机构信息

Department of Molecular Cell Biology and Immunology, VU University Medical Center, PO Box 7057, 1007 MB Amsterdam, the Netherlands.

Department of Surgery, VU University Medical Center, PO Box 7057, 1007 MB, Amsterdam, the Netherlands.

出版信息

Oncoimmunology. 2018 Jul 26;7(9):e1461302. doi: 10.1080/2162402X.2018.1461302. eCollection 2018.

DOI:10.1080/2162402X.2018.1461302
PMID:30228930
原文链接:https://pmc.ncbi.nlm.nih.gov/articles/PMC6140552/
Abstract

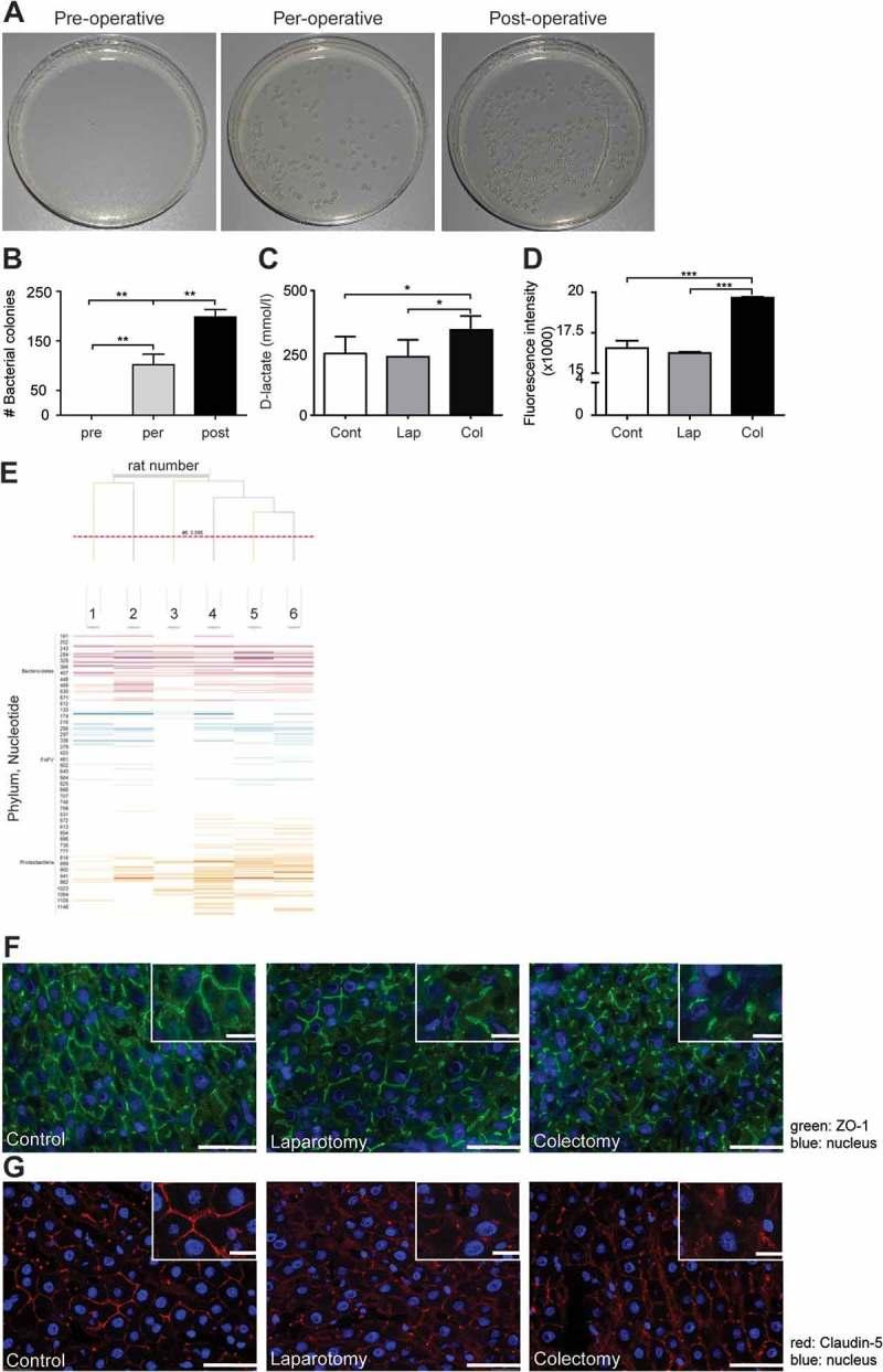
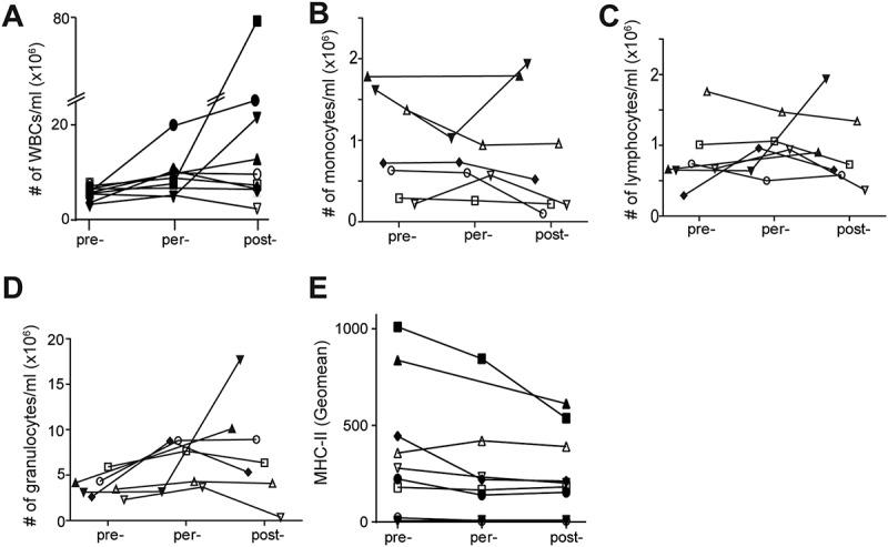
Surgical resection of the primary tumor provides the best chance of cure for patients with colorectal carcinoma (CRC). However, bacterial translocation during intestinal surgery has been correlated with poor long-term oncological outcome. Therefore, we investigated the influence of bacterial contamination during colon surgery on CRC liver metastases development. Blood and liver samples of patients undergoing resection of primary CRC or liver metastases were collected. Cell numbers, activation markers and inflammatory mediators were determined. Tumor cell adhesion and outgrowth after sham- or colectomy operations were determined in a rat model, in which tumor cells had been injected into the portal vein. White blood cells and granulocytes were increased in per- and post-operative patient blood samples. IL-6 was also increased post-operatively compared to the preoperative level. Expression of NOX-2, NOX-4 and polymorphonuclear cells (PMNs) numbers were elevated in post-operative human liver samples. stimulation of macrophages with plasma of rats after colectomy resulted in production of reactive oxygen species (ROS). Colectomy in rats increased D-lactate levels in plasma, supporting bacterial translocation. Decreased expression of tight junction molecules and increased tumor cell adhesion and outgrowth was observed. Treatment with a selective decontamination of the digestive tract (SDD) cocktail decreased tumor cell adherence after colectomy. In conclusion, postoperative bacterial translocation may activate liver macrophages and PMNs, resulting in ROS production. As we previously showed that ROS release led to liver vasculature damage, circulating tumor cells may adhere to exposed extracellular matrix and grow out into liver metastases. This knowledge is pivotal for development of therapeutic strategies to prevent surgery-induced liver metastases development.

摘要

手术切除原发性肿瘤为结直肠癌(CRC)患者提供了最佳的治愈机会。然而,肠道手术期间的细菌易位与长期肿瘤学不良预后相关。因此,我们研究了结肠手术期间细菌污染对CRC肝转移发生的影响。收集了接受原发性CRC或肝转移瘤切除手术患者的血液和肝脏样本。测定了细胞数量、激活标志物和炎症介质。在将肿瘤细胞注入门静脉的大鼠模型中,测定了假手术或结肠切除术后肿瘤细胞的黏附和生长情况。患者术前和术后血液样本中的白细胞和粒细胞增加。与术前水平相比,术后IL-6也增加。术后人类肝脏样本中NOX-2、NOX-4的表达和多形核细胞(PMN)数量升高。用结肠切除术后大鼠的血浆刺激巨噬细胞会产生活性氧(ROS)。大鼠结肠切除术会使血浆中D-乳酸水平升高,支持细菌易位。观察到紧密连接分子表达降低,肿瘤细胞黏附和生长增加。用消化道选择性去污(SDD)鸡尾酒治疗可降低结肠切除术后肿瘤细胞的黏附。总之,术后细菌易位可能激活肝脏巨噬细胞和PMN,导致ROS产生。正如我们之前所表明的,ROS释放会导致肝血管损伤,循环肿瘤细胞可能黏附于暴露的细胞外基质并生长形成肝转移瘤。这一知识对于开发预防手术诱导的肝转移瘤发生的治疗策略至关重要。

https://cdn.ncbi.nlm.nih.gov/pmc/blobs/8549/6140552/afc37eb6089a/koni-07-09-1461302-g007.jpg
https://cdn.ncbi.nlm.nih.gov/pmc/blobs/8549/6140552/0964ba4b664b/koni-07-09-1461302-g001.jpg
https://cdn.ncbi.nlm.nih.gov/pmc/blobs/8549/6140552/0b4ed3ebdc5e/koni-07-09-1461302-g002.jpg
https://cdn.ncbi.nlm.nih.gov/pmc/blobs/8549/6140552/ab059977f828/koni-07-09-1461302-g003.jpg
https://cdn.ncbi.nlm.nih.gov/pmc/blobs/8549/6140552/4b8194cfe37c/koni-07-09-1461302-g004.jpg
https://cdn.ncbi.nlm.nih.gov/pmc/blobs/8549/6140552/14b53a0a9fec/koni-07-09-1461302-g005.jpg
https://cdn.ncbi.nlm.nih.gov/pmc/blobs/8549/6140552/35f51abb9b54/koni-07-09-1461302-g006.jpg
https://cdn.ncbi.nlm.nih.gov/pmc/blobs/8549/6140552/afc37eb6089a/koni-07-09-1461302-g007.jpg
https://cdn.ncbi.nlm.nih.gov/pmc/blobs/8549/6140552/0964ba4b664b/koni-07-09-1461302-g001.jpg
https://cdn.ncbi.nlm.nih.gov/pmc/blobs/8549/6140552/0b4ed3ebdc5e/koni-07-09-1461302-g002.jpg
https://cdn.ncbi.nlm.nih.gov/pmc/blobs/8549/6140552/ab059977f828/koni-07-09-1461302-g003.jpg
https://cdn.ncbi.nlm.nih.gov/pmc/blobs/8549/6140552/4b8194cfe37c/koni-07-09-1461302-g004.jpg
https://cdn.ncbi.nlm.nih.gov/pmc/blobs/8549/6140552/14b53a0a9fec/koni-07-09-1461302-g005.jpg
https://cdn.ncbi.nlm.nih.gov/pmc/blobs/8549/6140552/35f51abb9b54/koni-07-09-1461302-g006.jpg
https://cdn.ncbi.nlm.nih.gov/pmc/blobs/8549/6140552/afc37eb6089a/koni-07-09-1461302-g007.jpg

相似文献

1
Spillage of bacterial products during colon surgery increases the risk of liver metastases development in a rat colon carcinoma model.在大鼠结肠癌模型中,结肠手术期间细菌产物的溢出会增加肝转移发生的风险。
Oncoimmunology. 2018 Jul 26;7(9):e1461302. doi: 10.1080/2162402X.2018.1461302. eCollection 2018.
2
Surgery-induced reactive oxygen species enhance colon carcinoma cell binding by disrupting the liver endothelial cell lining.手术诱导的活性氧通过破坏肝内皮细胞衬里来增强结肠癌细胞的结合。
Gut. 2011 Aug;60(8):1076-86. doi: 10.1136/gut.2010.224717. Epub 2011 Jan 27.
3
Macrophages mediate colon carcinoma cell adhesion in the rat liver after exposure to lipopolysaccharide.巨噬细胞介导脂多糖暴露后大鼠肝脏中结肠癌细胞黏附
Oncoimmunology. 2012 Dec 1;1(9):1517-1526. doi: 10.4161/onci.22303.
4
Selective decontamination of the digestive tract: impact on cytokine release and mucosal damage after hemorrhagic shock.消化道选择性去污:对失血性休克后细胞因子释放及黏膜损伤的影响
Crit Care Med. 2002 Jun;30(6):1327-33. doi: 10.1097/00003246-200206000-00030.
5
Experimentally induced liver metastases from colorectal cancer can be prevented by mononuclear phagocyte-mediated monoclonal antibody therapy.实验性诱导的结直肠癌肝转移可以通过单核吞噬细胞介导的单克隆抗体治疗来预防。
J Hepatol. 2010 Oct;53(4):677-85. doi: 10.1016/j.jhep.2010.04.023. Epub 2010 Jun 17.
6
Blocking alpha2 integrins on rat CC531s colon carcinoma cells prevents operation-induced augmentation of liver metastases outgrowth.阻断大鼠CC531s结肠癌细胞上的α2整合素可防止手术诱导的肝转移灶生长增加。
Hepatology. 2008 Feb;47(2):532-43. doi: 10.1002/hep.22013.
7
Augmented enhancement of in vitro production of inflammatory cytokines in peripheral blood mononuclear cells in patients undergoing simultaneous resection of the liver and gastrointestinal tract.在同时进行肝脏和胃肠道切除手术的患者中,外周血单核细胞体外炎性细胞因子产生的增强。
Crit Care Med. 1999 May;27(5):929-36. doi: 10.1097/00003246-199905000-00028.
8
Probiotics partly reverse increased bacterial translocation after simultaneous liver resection and colonic anastomosis in rats.益生菌可部分逆转大鼠同期肝切除与结肠吻合术后细菌易位增加的情况。
J Surg Res. 2004 Apr;117(2):262-71. doi: 10.1016/j.jss.2003.11.021.
9
Simultaneous Laparoscopic Resection of Primary Tumor and Liver Metastases for Colorectal Cancer: Surgical Technique and Short-Term Outcome.腹腔镜同期切除原发性肿瘤及肝转移灶治疗结直肠癌:手术技术及短期疗效
Hepatogastroenterology. 2015 Jun;62(140):846-52.
10
Surgery-derived reactive oxygen species produced by polymorphonuclear leukocytes promote tumor recurrence: studies in an in vitro model.多形核白细胞产生的手术源性活性氧促进肿瘤复发:体外模型研究
J Surg Res. 2007 Jun 1;140(1):115-20. doi: 10.1016/j.jss.2006.10.012. Epub 2006 Dec 29.

引用本文的文献

1
Epidermal Growth Factor Receptor as Target for Perioperative Elimination of Circulating Colorectal Cancer Cells.表皮生长因子受体作为围手术期清除循环中结直肠癌细胞的靶点。
J Oncol. 2022 Jan 7;2022:3577928. doi: 10.1155/2022/3577928. eCollection 2022.
2
Neuroimmune Regulation of Surgery-Associated Metastases.神经免疫调控与手术相关转移。
Cells. 2021 Feb 20;10(2):454. doi: 10.3390/cells10020454.
3
Surgery for Colorectal Cancer: A Trigger for Liver Metastases Development? New Insights into the Underlying Mechanisms.结直肠癌手术:肝转移发生的诱因?对潜在机制的新见解。

本文引用的文献

1
Surgery for Cancer: A Trigger for Metastases.癌症手术:转移的诱因
Cancer Res. 2017 Apr 1;77(7):1548-1552. doi: 10.1158/0008-5472.CAN-16-1536. Epub 2017 Mar 22.
2
Postoperative Systemic Inflammatory Response, Complication Severity, and Survival Following Surgery for Colorectal Cancer.结直肠癌手术后的全身炎症反应、并发症严重程度及生存情况
Ann Surg Oncol. 2016 Sep;23(9):2832-40. doi: 10.1245/s10434-016-5204-5. Epub 2016 Mar 25.
3
Anastomotic Leaks After Restorative Resections for Rectal Cancer Compromise Cancer Outcomes and Survival.
Biomedicines. 2021 Feb 11;9(2):177. doi: 10.3390/biomedicines9020177.
直肠癌根治性切除术后吻合口漏会影响癌症治疗效果和生存率。
Dis Colon Rectum. 2016 Mar;59(3):236-44. doi: 10.1097/DCR.0000000000000554.
4
Markers of Perioperative Bowel Complications in Colorectal Surgery Patients.结直肠手术患者围手术期肠道并发症的标志物
Dis Markers. 2015;2015:428535. doi: 10.1155/2015/428535. Epub 2015 Dec 15.
5
Pattern of distant metastases in colorectal cancer: a SEER based study.结直肠癌远处转移模式:一项基于监测、流行病学和最终结果(SEER)数据库的研究
Oncotarget. 2015 Nov 17;6(36):38658-66. doi: 10.18632/oncotarget.6130.
6
Metastatic spread pattern after curative colorectal cancer surgery. A retrospective, longitudinal analysis.根治性结直肠癌手术后的转移扩散模式。一项回顾性纵向分析。
Cancer Epidemiol. 2015 Oct;39(5):734-44. doi: 10.1016/j.canep.2015.07.009. Epub 2015 Aug 12.
7
Circulating tumour cells and outcome in non-metastatic colorectal cancer: a prospective study.循环肿瘤细胞与非转移性结直肠癌的预后:一项前瞻性研究。
Br J Cancer. 2015 Apr 14;112(8):1306-13. doi: 10.1038/bjc.2015.88. Epub 2015 Mar 31.
8
Can serum L-lactate, D-lactate, creatine kinase and I-FABP be used as diagnostic markers in critically ill patients suspected for bowel ischemia.血清L-乳酸、D-乳酸、肌酸激酶和I-FABP能否用作疑似肠道缺血的危重症患者的诊断标志物?
BMC Anesthesiol. 2014 Dec 2;14:111. doi: 10.1186/1471-2253-14-111. eCollection 2014.
9
A randomized trial of laparoscopic versus open surgery for rectal cancer.腹腔镜与开腹手术治疗直肠癌的随机对照研究。
N Engl J Med. 2015 Apr 2;372(14):1324-32. doi: 10.1056/NEJMoa1414882.
10
Laparoscopic versus open colorectal surgery for colon cancer: the effect of surgical trauma on the bacterial translocation. A prospective randomized study.腹腔镜与开放结直肠癌手术治疗结肠癌:手术创伤对细菌移位的影响。一项前瞻性随机研究。
Am J Surg. 2015 Aug;210(2):263-9. doi: 10.1016/j.amjsurg.2014.09.031. Epub 2015 Jan 14.