• 文献检索
  • 文档翻译
  • 深度研究
  • 学术资讯
  • Suppr Zotero 插件Zotero 插件
  • 邀请有礼
  • 套餐&价格
  • 历史记录
应用&插件
Suppr Zotero 插件Zotero 插件浏览器插件Mac 客户端Windows 客户端微信小程序
定价
高级版会员购买积分包购买API积分包
服务
文献检索文档翻译深度研究API 文档MCP 服务
关于我们
关于 Suppr公司介绍联系我们用户协议隐私条款
关注我们

Suppr 超能文献

核心技术专利:CN118964589B侵权必究
粤ICP备2023148730 号-1Suppr @ 2026

文献检索

告别复杂PubMed语法,用中文像聊天一样搜索,搜遍4000万医学文献。AI智能推荐,让科研检索更轻松。

立即免费搜索

文件翻译

保留排版,准确专业,支持PDF/Word/PPT等文件格式,支持 12+语言互译。

免费翻译文档

深度研究

AI帮你快速写综述,25分钟生成高质量综述,智能提取关键信息,辅助科研写作。

立即免费体验

UBE2G1 调控 cereblon 新变构底物的降解。

UBE2G1 governs the destruction of cereblon neomorphic substrates.

机构信息

Celgene Corporation, San Diego, United States.

出版信息

Elife. 2018 Sep 20;7:e40958. doi: 10.7554/eLife.40958.

DOI:10.7554/eLife.40958
PMID:30234487
原文链接:https://pmc.ncbi.nlm.nih.gov/articles/PMC6185104/
Abstract

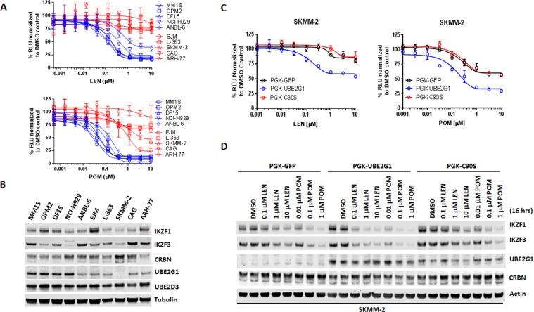
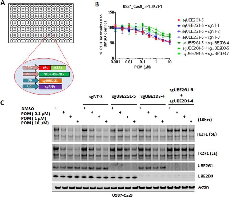
The cereblon modulating agents (CMs) including lenalidomide, pomalidomide and CC-220 repurpose the Cul4-RBX1-DDB1-CRBN (CRL4) E3 ubiquitin ligase complex to induce the degradation of specific neomorphic substrates via polyubiquitination in conjunction with E2 ubiquitin-conjugating enzymes, which have until now remained elusive. Here we show that the ubiquitin-conjugating enzymes UBE2G1 and UBE2D3 cooperatively promote the K48-linked polyubiquitination of CRL4 neomorphic substrates via a sequential ubiquitination mechanism. Blockade of UBE2G1 diminishes the ubiquitination and degradation of neomorphic substrates, and consequent antitumor activities elicited by all tested CMs. For example, UBE2G1 inactivation significantly attenuated the degradation of myeloma survival factors IKZF1 and IKZF3 induced by lenalidomide and pomalidomide, hence conferring drug resistance. UBE2G1-deficient myeloma cells, however, remained sensitive to a more potent IKZF1/3 degrader CC-220. Collectively, it will be of fundamental interest to explore if loss of UBE2G1 activity is linked to clinical resistance to drugs that hijack the CRL4 to eliminate disease-driving proteins.

摘要

cereblon 调节因子(CMs)包括来那度胺、泊马度胺和 CC-220,它们重新利用 Cul4-RBX1-DDB1-CRBN(CRL4)E3 泛素连接酶复合物,通过与 E2 泛素连接酶协同作用,对特定的新生底物进行多泛素化,从而诱导其降解,到目前为止,这些新生底物仍然难以捉摸。在这里,我们表明泛素连接酶 UBE2G1 和 UBE2D3 通过连续的泛素化机制协同促进 CRL4 新生底物的 K48 连接多泛素化。UBE2G1 的阻断会减少新生底物的泛素化和降解,以及所有测试的 CMs 引发的抗肿瘤活性。例如,UBE2G1 的失活显著减弱了来那度胺和泊马度胺诱导的骨髓瘤生存因子 IKZF1 和 IKZF3 的降解,从而产生耐药性。然而,缺乏 UBE2G1 的骨髓瘤细胞仍然对更有效的 IKZF1/3 降解剂 CC-220 敏感。总的来说,如果 UBE2G1 活性的丧失与劫持 CRL4 消除疾病驱动蛋白的药物的临床耐药性有关,那么探索这一点将具有重要意义。

https://cdn.ncbi.nlm.nih.gov/pmc/blobs/153f/6185104/dfa643305ee6/elife-40958-fig7-figsupp1.jpg
https://cdn.ncbi.nlm.nih.gov/pmc/blobs/153f/6185104/865748d1bd4a/elife-40958-fig1.jpg
https://cdn.ncbi.nlm.nih.gov/pmc/blobs/153f/6185104/3816ca2b647d/elife-40958-fig1-figsupp1.jpg
https://cdn.ncbi.nlm.nih.gov/pmc/blobs/153f/6185104/02a3f2795fca/elife-40958-fig1-figsupp2.jpg
https://cdn.ncbi.nlm.nih.gov/pmc/blobs/153f/6185104/ae0fdb2c7f78/elife-40958-fig2.jpg
https://cdn.ncbi.nlm.nih.gov/pmc/blobs/153f/6185104/d646f2b5a121/elife-40958-fig2-figsupp1.jpg
https://cdn.ncbi.nlm.nih.gov/pmc/blobs/153f/6185104/e5276ff00c13/elife-40958-fig3.jpg
https://cdn.ncbi.nlm.nih.gov/pmc/blobs/153f/6185104/1574b4025ced/elife-40958-fig3-figsupp1.jpg
https://cdn.ncbi.nlm.nih.gov/pmc/blobs/153f/6185104/bcf2e9e41b5d/elife-40958-fig3-figsupp2.jpg
https://cdn.ncbi.nlm.nih.gov/pmc/blobs/153f/6185104/441e2e15e328/elife-40958-fig4.jpg
https://cdn.ncbi.nlm.nih.gov/pmc/blobs/153f/6185104/060dea404558/elife-40958-fig4-figsupp1.jpg
https://cdn.ncbi.nlm.nih.gov/pmc/blobs/153f/6185104/b6a2cbcc4a7a/elife-40958-fig4-figsupp2.jpg
https://cdn.ncbi.nlm.nih.gov/pmc/blobs/153f/6185104/b5817a8381fa/elife-40958-fig5.jpg
https://cdn.ncbi.nlm.nih.gov/pmc/blobs/153f/6185104/d5cf997cd957/elife-40958-fig5-figsupp1.jpg
https://cdn.ncbi.nlm.nih.gov/pmc/blobs/153f/6185104/c9fb6baa1137/elife-40958-fig6.jpg
https://cdn.ncbi.nlm.nih.gov/pmc/blobs/153f/6185104/396885c74364/elife-40958-fig6-figsupp1.jpg
https://cdn.ncbi.nlm.nih.gov/pmc/blobs/153f/6185104/07581d38bd02/elife-40958-fig7.jpg
https://cdn.ncbi.nlm.nih.gov/pmc/blobs/153f/6185104/dfa643305ee6/elife-40958-fig7-figsupp1.jpg
https://cdn.ncbi.nlm.nih.gov/pmc/blobs/153f/6185104/865748d1bd4a/elife-40958-fig1.jpg
https://cdn.ncbi.nlm.nih.gov/pmc/blobs/153f/6185104/3816ca2b647d/elife-40958-fig1-figsupp1.jpg
https://cdn.ncbi.nlm.nih.gov/pmc/blobs/153f/6185104/02a3f2795fca/elife-40958-fig1-figsupp2.jpg
https://cdn.ncbi.nlm.nih.gov/pmc/blobs/153f/6185104/ae0fdb2c7f78/elife-40958-fig2.jpg
https://cdn.ncbi.nlm.nih.gov/pmc/blobs/153f/6185104/d646f2b5a121/elife-40958-fig2-figsupp1.jpg
https://cdn.ncbi.nlm.nih.gov/pmc/blobs/153f/6185104/e5276ff00c13/elife-40958-fig3.jpg
https://cdn.ncbi.nlm.nih.gov/pmc/blobs/153f/6185104/1574b4025ced/elife-40958-fig3-figsupp1.jpg
https://cdn.ncbi.nlm.nih.gov/pmc/blobs/153f/6185104/bcf2e9e41b5d/elife-40958-fig3-figsupp2.jpg
https://cdn.ncbi.nlm.nih.gov/pmc/blobs/153f/6185104/441e2e15e328/elife-40958-fig4.jpg
https://cdn.ncbi.nlm.nih.gov/pmc/blobs/153f/6185104/060dea404558/elife-40958-fig4-figsupp1.jpg
https://cdn.ncbi.nlm.nih.gov/pmc/blobs/153f/6185104/b6a2cbcc4a7a/elife-40958-fig4-figsupp2.jpg
https://cdn.ncbi.nlm.nih.gov/pmc/blobs/153f/6185104/b5817a8381fa/elife-40958-fig5.jpg
https://cdn.ncbi.nlm.nih.gov/pmc/blobs/153f/6185104/d5cf997cd957/elife-40958-fig5-figsupp1.jpg
https://cdn.ncbi.nlm.nih.gov/pmc/blobs/153f/6185104/c9fb6baa1137/elife-40958-fig6.jpg
https://cdn.ncbi.nlm.nih.gov/pmc/blobs/153f/6185104/396885c74364/elife-40958-fig6-figsupp1.jpg
https://cdn.ncbi.nlm.nih.gov/pmc/blobs/153f/6185104/07581d38bd02/elife-40958-fig7.jpg
https://cdn.ncbi.nlm.nih.gov/pmc/blobs/153f/6185104/dfa643305ee6/elife-40958-fig7-figsupp1.jpg

相似文献

1
UBE2G1 governs the destruction of cereblon neomorphic substrates.UBE2G1 调控 cereblon 新变构底物的降解。
Elife. 2018 Sep 20;7:e40958. doi: 10.7554/eLife.40958.
2
Immunomodulatory agents lenalidomide and pomalidomide co-stimulate T cells by inducing degradation of T cell repressors Ikaros and Aiolos via modulation of the E3 ubiquitin ligase complex CRL4(CRBN.).免疫调节剂来那度胺和泊马度胺通过调节 E3 泛素连接酶复合物 CRL4(CRBN),诱导 T 细胞抑制因子 Ikaros 和 Aiolos 的降解,从而共同刺激 T 细胞。
Br J Haematol. 2014 Mar;164(6):811-21. doi: 10.1111/bjh.12708. Epub 2013 Dec 13.
3
Genome-wide screen identifies cullin-RING ligase machinery required for lenalidomide-dependent CRL4 activity.全基因组筛选鉴定出依赖来那度胺的 CRL4 活性所需的环指 ligase 机器。
Blood. 2018 Sep 20;132(12):1293-1303. doi: 10.1182/blood-2018-01-821769. Epub 2018 Jul 24.
4
Structural basis of lenalidomide-induced CK1α degradation by the CRL4(CRBN) ubiquitin ligase.来那度胺诱导的 CK1α 降解的结构基础,由 CRL4(CRBN)泛素连接酶介导。
Nature. 2016 Apr 7;532(7597):127-30. doi: 10.1038/nature16979. Epub 2016 Feb 24.
5
Structure of the DDB1-CRBN E3 ubiquitin ligase in complex with thalidomide.与沙利度胺结合的DDB1-CRBN E3泛素连接酶的结构。
Nature. 2014 Aug 7;512(7512):49-53. doi: 10.1038/nature13527. Epub 2014 Jul 16.
6
Defining the human C2H2 zinc finger degrome targeted by thalidomide analogs through CRBN.通过 CRBN 定义噻唑并苯并二氮杂卓类似物靶向的人类 C2H2 锌指去泛素化酶。
Science. 2018 Nov 2;362(6414). doi: 10.1126/science.aat0572.
7
Homo-PROTACs for the Chemical Knockdown of Cereblon.用于 Cereblon 化学敲低的同型 PROTACs
ACS Chem Biol. 2018 Sep 21;13(9):2771-2782. doi: 10.1021/acschembio.8b00693. Epub 2018 Sep 5.
8
Chemical Inactivation of the E3 Ubiquitin Ligase Cereblon by Pomalidomide-based Homo-PROTACs.基于泊马度胺的同型PROTAC对E3泛素连接酶大脑神经酰胺酶的化学失活作用
J Vis Exp. 2019 May 15(147). doi: 10.3791/59472.
9
Structure of the human Cereblon-DDB1-lenalidomide complex reveals basis for responsiveness to thalidomide analogs.人源 Cereblon-DDB1-来那度胺复合物结构揭示了对沙利度胺类似物反应性的基础。
Nat Struct Mol Biol. 2014 Sep;21(9):803-9. doi: 10.1038/nsmb.2874. Epub 2014 Aug 10.
10
Ligand-mediated protein degradation reveals functional conservation among sequence variants of the CUL4-type E3 ligase substrate receptor cereblon.配体介导的蛋白降解揭示了 CUL4 型 E3 连接酶底物受体 cereblon 序列变异体之间的功能保守性。
J Biol Chem. 2018 Apr 20;293(16):6187-6200. doi: 10.1074/jbc.M117.816868. Epub 2018 Feb 15.

引用本文的文献

1
Structural basis for C-degron selectivity across KLHDCX family E3 ubiquitin ligases.KLHDCX 家族 E3 泛素连接酶中 C 降解基序选择的结构基础。
Nat Commun. 2024 Nov 15;15(1):9899. doi: 10.1038/s41467-024-54126-z.
2
Targeted protein degradation using chimeric human E2 ubiquitin-conjugating enzymes.利用嵌合人 E2 泛素连接酶进行靶向蛋白降解。
Commun Biol. 2024 Sep 19;7(1):1179. doi: 10.1038/s42003-024-06803-4.
3
Intrinsic signaling pathways modulate targeted protein degradation.内在信号通路调节靶向蛋白降解。

本文引用的文献

1
Cereblon gene expression and correlation with clinical outcomes in patients with relapsed/refractory multiple myeloma treated with pomalidomide: an analysis of STRATUS.培美曲塞联合卡铂治疗广泛期小细胞肺癌患者的预后影响因素分析
Leuk Lymphoma. 2019 Feb;60(2):462-470. doi: 10.1080/10428194.2018.1485915. Epub 2018 Aug 2.
2
Cereblon modulator iberdomide induces degradation of the transcription factors Ikaros and Aiolos: immunomodulation in healthy volunteers and relevance to systemic lupus erythematosus.Cereblon 调节剂来那度胺诱导转录因子 Ikaros 和 Aiolos 的降解:健康志愿者的免疫调节作用及其与系统性红斑狼疮的相关性。
Ann Rheum Dis. 2018 Oct;77(10):1516-1523. doi: 10.1136/annrheumdis-2017-212916. Epub 2018 Jun 26.
3
Nat Commun. 2024 Jul 2;15(1):5379. doi: 10.1038/s41467-024-49519-z.
4
Development of an orally bioavailable mSWI/SNF ATPase degrader and acquired mechanisms of resistance in prostate cancer.口服生物可利用的 mSWI/SNF ATPase 降解剂的开发和前列腺癌获得的耐药机制。
Proc Natl Acad Sci U S A. 2024 Apr 9;121(15):e2322563121. doi: 10.1073/pnas.2322563121. Epub 2024 Apr 1.
5
The emerging roles of non-canonical ubiquitination in proteostasis and beyond.非典型泛素化在蛋白质稳态及其他方面的新兴作用。
J Cell Biol. 2024 May 6;223(5). doi: 10.1083/jcb.202311171. Epub 2024 Mar 22.
6
Targeted protein degradation via intramolecular bivalent glues.通过分子内双价胶实现靶向蛋白降解。
Nature. 2024 Mar;627(8002):204-211. doi: 10.1038/s41586-024-07089-6. Epub 2024 Feb 21.
7
Cullin-RING ligases employ geometrically optimized catalytic partners for substrate targeting.Cullin-RING 连接酶采用几何优化的催化伙伴进行底物靶向。
Mol Cell. 2024 Apr 4;84(7):1304-1320.e16. doi: 10.1016/j.molcel.2024.01.022. Epub 2024 Feb 20.
8
Mechanism of millisecond Lys48-linked poly-ubiquitin chain formation by cullin-RING ligases.连接酶通过毫秒 Lys48 连接多泛素链的形成机制。
Nat Struct Mol Biol. 2024 Feb;31(2):378-389. doi: 10.1038/s41594-023-01206-1. Epub 2024 Feb 7.
9
IKAROS: from chromatin organization to transcriptional elongation control.IKAROS:从染色质组织到转录延伸控制
Cell Death Differ. 2025 Jan;32(1):37-55. doi: 10.1038/s41418-023-01212-2. Epub 2023 Aug 24.
10
Longitudinal DNA methylation profiling of the rectal mucosa identifies cell-specific signatures of disease status, severity and clinical outcomes in ulcerative colitis cell-specific DNA methylation signatures of UC.直肠黏膜纵向 DNA 甲基化分析鉴定溃疡性结肠炎疾病状态、严重程度和临床结局的细胞特异性特征:溃疡性结肠炎的细胞特异性 DNA 甲基化特征。
Clin Epigenetics. 2023 Mar 24;15(1):50. doi: 10.1186/s13148-023-01462-4.
Protein degradation: a validated therapeutic strategy with exciting prospects.蛋白质降解:一种经过验证的治疗策略,具有广阔的前景。
Essays Biochem. 2017 Nov 8;61(5):517-527. doi: 10.1042/EBC20170030.
4
Aiolos Overexpression in Systemic Lupus Erythematosus B Cell Subtypes and BAFF-Induced Memory B Cell Differentiation Are Reduced by CC-220 Modulation of Cereblon Activity.系统性红斑狼疮B细胞亚型中Aiolos的过表达以及BAFF诱导的记忆B细胞分化通过Cereblon活性的CC - 220调节而降低。
J Immunol. 2017 Oct 1;199(7):2388-2407. doi: 10.4049/jimmunol.1601725. Epub 2017 Aug 28.
5
How I treat first relapse of myeloma.我如何治疗多发性骨髓瘤的首次复发。
Blood. 2017 Aug 24;130(8):963-973. doi: 10.1182/blood-2017-03-726703. Epub 2017 Jul 5.
6
A Cereblon Modulator (CC-220) with Improved Degradation of Ikaros and Aiolos.一种具有改善的 Ikaros 和 Aiolos 降解功能的 Cereblon 调节剂(CC-220)。
J Med Chem. 2018 Jan 25;61(2):535-542. doi: 10.1021/acs.jmedchem.6b01921. Epub 2017 Apr 20.
7
Targeted protein degradation by PROTACs.通过 PROTACs 进行靶向蛋白降解。
Pharmacol Ther. 2017 Jun;174:138-144. doi: 10.1016/j.pharmthera.2017.02.027. Epub 2017 Feb 14.
8
Targeted Protein Degradation by Small Molecules.小分子介导的靶向蛋白质降解
Annu Rev Pharmacol Toxicol. 2017 Jan 6;57:107-123. doi: 10.1146/annurev-pharmtox-010715-103507. Epub 2016 Oct 12.
9
Two Distinct Types of E3 Ligases Work in Unison to Regulate Substrate Ubiquitylation.两种不同类型的E3连接酶协同作用以调节底物泛素化。
Cell. 2016 Aug 25;166(5):1198-1214.e24. doi: 10.1016/j.cell.2016.07.027.
10
Tag Team Ubiquitin Ligases.标签团队泛素连接酶。
Cell. 2016 Aug 25;166(5):1080-1081. doi: 10.1016/j.cell.2016.08.014.