Suppr超能文献

丝素蛋白水凝胶包裹的干细胞植入中风动物后诱导的皮质重塑和功能恢复

Cortical Reshaping and Functional Recovery Induced by Silk Fibroin Hydrogels-Encapsulated Stem Cells Implanted in Stroke Animals.

作者信息

Fernández-García Laura, Pérez-Rigueiro José, Martinez-Murillo Ricardo, Panetsos Fivos, Ramos Milagros, Guinea Gustavo V, González-Nieto Daniel

机构信息

Center for Biomedical Technology, Universidad Politécnica de Madrid, Madrid, Spain.

Departamento de Ciencia de Materiales, Escuela Técnica Superior de Ingenieros de Caminos, Canales y Puertos, Universidad Politécnica de Madrid, Madrid, Spain.

出版信息

Front Cell Neurosci. 2018 Sep 6;12:296. doi: 10.3389/fncel.2018.00296. eCollection 2018.

Abstract

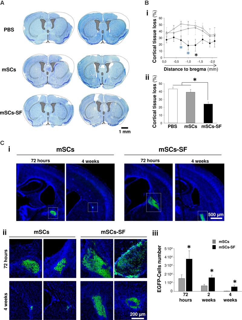
The restitution of damaged circuitry and functional remodeling of peri-injured areas constitute two main mechanisms for sustaining recovery of the brain after stroke. In this study, a silk fibroin-based biomaterial efficiently supports the survival of intracerebrally implanted mesenchymal stem cells (mSCs) and increases functional outcomes over time in a model of cortical stroke that affects the forepaw sensory and motor representations. We show that the functional mechanisms underlying recovery are related to a substantial preservation of cortical tissue in the first days after mSCs-polymer implantation, followed by delayed cortical plasticity that involved a progressive functional disconnection between the forepaw sensory (FLs) and caudal motor (cFLm) representations and an emergent sensory activity in peri-lesional areas belonging to cFLm. Our results provide evidence that mSCs integrated into silk fibroin hydrogels attenuate the cerebral damage after brain infarction inducing a delayed cortical plasticity in the peri-lesional tissue, this later a functional change described during spontaneous or training rehabilitation-induced recovery. This study shows that brain remapping and sustained recovery were experimentally favored using a stem cell-biomaterial-based approach.

摘要

受损神经回路的恢复以及损伤周边区域的功能重塑是中风后大脑持续恢复的两个主要机制。在本研究中,一种基于丝素蛋白的生物材料能有效支持脑内植入的间充质干细胞(mSCs)存活,并随着时间推移在影响前爪感觉和运动表征的皮质中风模型中改善功能结局。我们发现,恢复的功能机制与mSCs-聚合物植入后最初几天皮质组织的大量保留有关,随后是延迟的皮质可塑性,这涉及前爪感觉(FLs)和尾侧运动(cFLm)表征之间逐渐的功能分离,以及属于cFLm的损伤周边区域出现的感觉活动。我们的结果表明,整合到丝素蛋白水凝胶中的mSCs可减轻脑梗死后的脑损伤,在损伤周边组织诱导延迟的皮质可塑性,这是在自发或训练康复诱导的恢复过程中描述的一种功能变化。这项研究表明,使用基于干细胞-生物材料的方法在实验上有利于脑重塑和持续恢复。

https://cdn.ncbi.nlm.nih.gov/pmc/blobs/e1e7/6135908/9cc2ac6f30d9/fncel-12-00296-g001.jpg

相似文献

1
Cortical Reshaping and Functional Recovery Induced by Silk Fibroin Hydrogels-Encapsulated Stem Cells Implanted in Stroke Animals.
Front Cell Neurosci. 2018 Sep 6;12:296. doi: 10.3389/fncel.2018.00296. eCollection 2018.
2
Safety and tolerability of silk fibroin hydrogels implanted into the mouse brain.
Acta Biomater. 2016 Nov;45:262-275. doi: 10.1016/j.actbio.2016.09.003. Epub 2016 Sep 2.
3
Integrated technology for evaluation of brain function and neural plasticity.
Phys Med Rehabil Clin N Am. 2004 Feb;15(1):263-306. doi: 10.1016/s1047-9651(03)00124-4.
4
Diabetes impairs cortical plasticity and functional recovery following ischemic stroke.
J Neurosci. 2012 Apr 11;32(15):5132-43. doi: 10.1523/JNEUROSCI.5075-11.2012.
7
Viability and neuronal differentiation of neural stem cells encapsulated in silk fibroin hydrogel functionalized with an IKVAV peptide.
J Tissue Eng Regen Med. 2017 May;11(5):1532-1541. doi: 10.1002/term.2053. Epub 2015 Jun 5.
10
Sensorimotor training promotes functional recovery and somatosensory cortical map reactivation following cervical spinal cord injury.
Eur J Neurosci. 2009 Dec;30(12):2356-67. doi: 10.1111/j.1460-9568.2009.07019.x. Epub 2009 Dec 10.

引用本文的文献

1
A review: Carrier-based hydrogels containing bioactive molecules and stem cells for ischemic stroke therapy.
Bioact Mater. 2025 Mar 5;49:39-62. doi: 10.1016/j.bioactmat.2025.01.014. eCollection 2025 Jul.
3
Biomaterials and Cell Therapy Combination in Central Nervous System Treatments.
ACS Appl Bio Mater. 2024 Jan 15;7(1):80-98. doi: 10.1021/acsabm.3c01058. Epub 2023 Dec 29.
4
Resistance to Degradation of Silk Fibroin Hydrogels Exposed to Neuroinflammatory Environments.
Polymers (Basel). 2023 May 28;15(11):2491. doi: 10.3390/polym15112491.
5
Silk fibroin carriers with sustained release capacity for treating neurological diseases.
Front Pharmacol. 2023 May 5;14:1117542. doi: 10.3389/fphar.2023.1117542. eCollection 2023.
6
Recent Advances in Nanomaterials for Diagnosis, Treatments, and Neurorestoration in Ischemic Stroke.
Front Cell Neurosci. 2022 Jun 28;16:885190. doi: 10.3389/fncel.2022.885190. eCollection 2022.
8
Silk Fibroin Hydrogels Could Be Therapeutic Biomaterials for Neurological Diseases.
Oxid Med Cell Longev. 2022 May 2;2022:2076680. doi: 10.1155/2022/2076680. eCollection 2022.
10
Combination of Stem Cells and Rehabilitation Therapies for Ischemic Stroke.
Biomolecules. 2021 Sep 6;11(9):1316. doi: 10.3390/biom11091316.

本文引用的文献

1
Hydrogels-Assisted Cell Engraftment for Repairing the Stroke-Damaged Brain: Chimera or Reality.
Polymers (Basel). 2018 Feb 13;10(2):184. doi: 10.3390/polym10020184.
2
Dual-function injectable angiogenic biomaterial for the repair of brain tissue following stroke.
Nat Mater. 2018 Jul;17(7):642-651. doi: 10.1038/s41563-018-0083-8. Epub 2018 May 21.
4
Neural stem cell transplantation in ischemic stroke: A role for preconditioning and cellular engineering.
J Cereb Blood Flow Metab. 2017 Jul;37(7):2314-2319. doi: 10.1177/0271678X17700432. Epub 2017 Mar 17.
5
Heart Disease and Stroke Statistics-2017 Update: A Report From the American Heart Association.
Circulation. 2017 Mar 7;135(10):e146-e603. doi: 10.1161/CIR.0000000000000485. Epub 2017 Jan 25.
7
TGF-β1 modulates microglial phenotype and promotes recovery after intracerebral hemorrhage.
J Clin Invest. 2017 Jan 3;127(1):280-292. doi: 10.1172/JCI88647. Epub 2016 Nov 28.
8
Preliminary Reports of Stereotaxic Stem Cell Transplants in Chronic Stroke Patients.
Mol Ther. 2016 Oct;24(10):1710-1711. doi: 10.1038/mt.2016.186.
9
The Role of Endogenous Neurogenesis in Functional Recovery and Motor Map Reorganization Induced by Rehabilitative Therapy after Stroke in Rats.
J Stroke Cerebrovasc Dis. 2017 Feb;26(2):260-272. doi: 10.1016/j.jstrokecerebrovasdis.2016.09.016. Epub 2016 Oct 12.
10
Safety and tolerability of silk fibroin hydrogels implanted into the mouse brain.
Acta Biomater. 2016 Nov;45:262-275. doi: 10.1016/j.actbio.2016.09.003. Epub 2016 Sep 2.

文献AI研究员

20分钟写一篇综述,助力文献阅读效率提升50倍。

立即体验

用中文搜PubMed

大模型驱动的PubMed中文搜索引擎

马上搜索

文档翻译

学术文献翻译模型,支持多种主流文档格式。

立即体验