Suppr超能文献

一种用于 Vika、Flp、Dre 和 Cre 重组的单报告基因小鼠系。

A single reporter mouse line for Vika, Flp, Dre, and Cre-recombination.

机构信息

Medical Systems Biology, UCC, Medical Faculty Carl Gustav Carus, Technische Universität Dresden, 01307, Dresden, Germany.

Georg Speyer Haus, Institute for Tumor Biology and Experimental Therapy, 60596, Frankfurt am Main, Germany.

出版信息

Sci Rep. 2018 Sep 27;8(1):14453. doi: 10.1038/s41598-018-32802-7.

Abstract

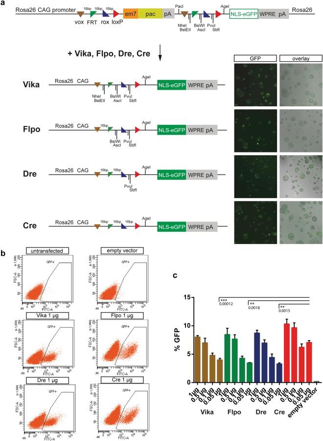
Site-specific recombinases (SSR) are utilized as important genome engineering tools to precisely modify the genome of mice and other model organisms. Reporter mice that mark cells that at any given time had expressed the enzyme are frequently used for lineage tracing and to characterize newly generated mice expressing a recombinase from a chosen promoter. With increasing sophistication of genome alteration strategies, the demand for novel SSR systems that efficiently and specifically recombine their targets is rising and several SSR-systems are now used in combination to address complex biological questions in vivo. Generation of reporter mice for each one of these recombinases is cumbersome and increases the number of mouse lines that need to be maintained in animal facilities. Here we present a multi-reporter mouse line for loci-of-recombination (X) (MuX) that streamlines the characterization of mice expressing prominent recombinases. MuX mice constitutively express nuclear green fluorescent protein after recombination by either Cre, Flp, Dre or Vika recombinase, rationalizing the number of animal lines that need to be maintained. We also pioneer the use of the Vika/vox system in mice, illustrating its high efficacy and specificity, thereby facilitating future designs of sophisticated recombinase-based in vivo genome engineering strategies.

摘要

位点特异性重组酶(SSR)被广泛应用于基因工程领域,用于精确地修饰小鼠和其他模式生物的基因组。报告小鼠可标记在特定时间表达酶的细胞,常用于谱系追踪和描述新生成的表达特定启动子的重组酶的小鼠。随着基因组编辑策略的不断发展,人们对高效、特异性地重组其靶标的新型 SSR 系统的需求不断增加,目前已经有多种 SSR 系统被用于解决体内的复杂生物学问题。为每一种 SSR 系统生成报告小鼠都很繁琐,这增加了需要在动物设施中维持的小鼠品系数量。在这里,我们介绍了一种用于重组酶(X)(Cre、Flp、Dre 或 Vika)的位点特异性重组酶(X)(Cre、Flp、Dre 或 Vika)的多报告小鼠系(MuX),该小鼠系可以简化表达主要重组酶的小鼠的特征描述。在重组后,MuX 小鼠会持续表达核绿色荧光蛋白,这使得需要维持的动物品系数量合理化。我们还开创了 Vika/vox 系统在小鼠中的应用,证明了其高效性和特异性,从而为未来基于复杂重组酶的体内基因组工程策略的设计提供了便利。

https://cdn.ncbi.nlm.nih.gov/pmc/blobs/fc5f/6160450/bcd7615b924c/41598_2018_32802_Fig1_HTML.jpg

文献AI研究员

20分钟写一篇综述,助力文献阅读效率提升50倍。

立即体验

用中文搜PubMed

大模型驱动的PubMed中文搜索引擎

马上搜索

文档翻译

学术文献翻译模型,支持多种主流文档格式。

立即体验