Centre for Clinical Brain Sciences, University of Edinburgh, EH16 4SB, Edinburgh, United Kingdom.
Centre for Neuroregeneration, University of Edinburgh, EH16 4SB, Edinburgh, United Kingdom, and.
J Neurosci. 2018 Nov 14;38(46):9840-9855. doi: 10.1523/JNEUROSCI.1000-18.2018. Epub 2018 Oct 3.
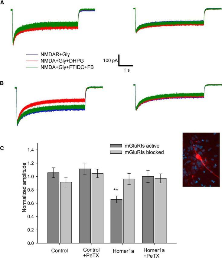
A recently reported rapid potentiation of NMDA receptors by Group I metabotropic glutamate receptors (mGluRIs) via a Homer protein link is distinct from the classical, relatively slow inhibitory G-protein-associated signaling triggered by mGluRI activation. The relationship between these two mechanisms remains unknown. Here, we focused on the mGluRI-dependent modulation of NMDAR response in hippocampal dentate gyrus granule cells and cerebellar granule cells of C57BL6-J mice and found that these two contrasting mechanisms overlap competitively on the time scale from hundreds of milliseconds to seconds, with the net effect depending on the cell type. At a shorter time interval (units of millisecond), the Homer-mediated signal from mGluRIs prevails, causing upregulation of NMDAR function, in both dentate gyrus granule cells and cerebellar granule cells. Our results shed light on the possible mechanisms of anti-schizophrenia drugs that disrupt Homer-containing protein link. Here we study modulation of NMDA receptors triggered by activation of metabotropic glutamate receptors Group I via two distinct pathways: classical G-protein signaling system and newly discovered high-speed modulatory mechanism associated with Homer-protein-containing direct molecular link. We found that these two contrasting mechanisms overlap competitively on the time scale from hundreds of milliseconds to seconds, with the net effect depending on the cell type. We have also found that both crosstalk mechanisms cause significant changes in synaptic strength and plasticity. Our results resolve an apparent discrepancy between earlier studies that demonstrated contradictive effects of Homer-containing protein link disruption on NMDA receptor signaling. On top of that, our data provide a plausible explanation for unclear action mechanisms of anti-schizophrenia drugs.
最近有报道称,I 型代谢型谷氨酸受体(mGluRIs)通过 Homer 蛋白连接快速增强 NMDA 受体,这与 mGluRI 激活引发的经典、相对缓慢的抑制性 G 蛋白相关信号转导不同。这两种机制之间的关系尚不清楚。在这里,我们专注于 mGluRI 依赖性调节海马齿状回颗粒细胞和 C57BL6-J 小鼠小脑颗粒细胞中的 NMDAR 反应,发现这两种对比机制在数百毫秒到秒的时间尺度上重叠竞争,净效应取决于细胞类型。在更短的时间间隔(毫秒单位)内,mGluRIs 的 Homer 介导信号占主导地位,导致 NMDAR 功能上调,在齿状回颗粒细胞和小脑颗粒细胞中均如此。我们的结果阐明了破坏含有 Homer 的蛋白连接的抗精神分裂症药物的可能机制。在这里,我们研究了通过两种不同途径激活代谢型谷氨酸受体 I 组触发的 NMDA 受体的调制:经典 G 蛋白信号系统和新发现的与含有 Homer 蛋白的直接分子连接相关的高速调制机制。我们发现,这两种对比机制在数百毫秒到秒的时间尺度上重叠竞争,净效应取决于细胞类型。我们还发现,这两种串扰机制都会导致突触强度和可塑性发生显著变化。我们的结果解决了先前研究中表明 Homer 含有蛋白连接的破坏对 NMDA 受体信号转导产生矛盾影响的明显差异。除此之外,我们的数据为抗精神分裂症药物的作用机制不明确提供了一个合理的解释。