Suppr超能文献

神经学体征作为拉丁美洲老年人痴呆症的早期决定因素和死亡率的预测指标:一项使用NEUROEX评估的10/66研究。

Neurological signs as early determinants of dementia and predictors of mortality among older adults in Latin America: a 10/66 study using the NEUROEX assessment.

作者信息

Pasquini Lorenzo, Llibre Guerra Jorge, Prince Martin, Chua Kia-Chong, Prina A Matthew

机构信息

Memory and Aging Center, Department of Neurology, University of California San Francisco, 675 Nelson Rising Lane, San Francisco, CA, 94143, USA.

Global Brain Health Institute, Memory and Aging Center, University of California San Francisco, 675 Nelson Rising Lane, San Francisco, CA, 94143, USA.

出版信息

BMC Neurol. 2018 Oct 3;18(1):163. doi: 10.1186/s12883-018-1167-4.

Abstract

BACKGROUND

Neurodegenerative processes in the elderly damage the brain, leading to progressive, incapacitating cognitive, behavioral, and motor dysfunctions which culminate in dementia. Fully manifest dementia is likely to be preceded by the presence of neurological signs, which could serve as early determinants of dementia and predictors of mortality. The aims of this study were to assess the construct validity of a neurological battery assessed among older adults living in Latin America, and to test the association of groups of neurological signs with dementia cross-sectionally, and mortality longitudinally.

METHODS

The 10/66 Dementia Research Group collected information on neurological symptoms via the NEUROEX assessment in population based surveys of older adults living in low and middle-income countries. Data from 10,856 adults participating in the baseline assessment of the 10/66 study and living in Cuba, Dominican Republic, Peru, Venezuela and Mexico were analysed. Exploratory and confirmatory analysis were used to explore dimensionality of neurological symptoms. Poisson regression analyses were used to link groups of neurological signs with dementia at baseline. Cox hazard regression models were used to explore the predictive validity of neurological signs with mortality at follow up.

RESULTS

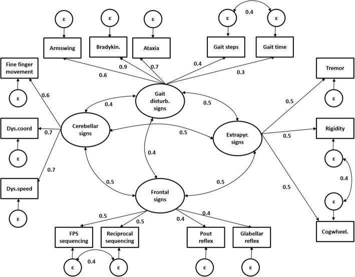
Exploratory and confirmatory factor analyses revealed four dimensions of neurological signs, which are associated with lesions of specific brain regions. The identified factors showed consistency with groups of neurological signs such as frontal, cerebellar, extrapyramidal, and more generalized gait disturbance signs. Regression analyses revealed that all groups of neurological signs were positively associated with dementia at baseline and predicted mortality at follow up.

CONCLUSIONS

Our findings support the construct and predictive validity of the NEUROEX assessment, linking neurological and gait impairments with dementia at baseline, and with mortality at follow up among older adults living in five Latin American countries.

摘要

背景

老年人的神经退行性病变会损害大脑,导致进行性、使人丧失能力的认知、行为和运动功能障碍,最终发展为痴呆症。在完全显现痴呆症之前,可能会出现神经学体征,这些体征可作为痴呆症的早期决定因素和死亡率的预测指标。本研究的目的是评估在拉丁美洲生活的老年人中进行的一套神经学检查的结构效度,并横断面测试神经学体征组与痴呆症的关联,以及纵向测试与死亡率的关联。

方法

10/66痴呆症研究小组通过NEUROEX评估,在对生活在低收入和中等收入国家的老年人进行的基于人群的调查中收集神经学症状信息。分析了来自参与10/66研究基线评估、生活在古巴、多米尼加共和国、秘鲁、委内瑞拉和墨西哥的10856名成年人的数据。采用探索性和验证性分析来探索神经学症状的维度。采用泊松回归分析在基线时将神经学体征组与痴呆症联系起来。采用Cox风险回归模型在随访时探索神经学体征与死亡率的预测效度。

结果

探索性和验证性因素分析揭示了神经学体征的四个维度,这些维度与特定脑区的病变相关。所确定的因素与额叶、小脑、锥体外系等神经学体征组以及更普遍的步态障碍体征一致。回归分析显示,所有神经学体征组在基线时均与痴呆症呈正相关,并在随访时预测死亡率。

结论

我们的研究结果支持NEUROEX评估的结构效度和预测效度,将神经学和步态损害与基线时的痴呆症以及五个拉丁美洲国家老年人随访时的死亡率联系起来。

https://cdn.ncbi.nlm.nih.gov/pmc/blobs/3505/6168999/f53bf822e10f/12883_2018_1167_Fig1_HTML.jpg

文献检索

告别复杂PubMed语法,用中文像聊天一样搜索,搜遍4000万医学文献。AI智能推荐,让科研检索更轻松。

立即免费搜索

文件翻译

保留排版,准确专业,支持PDF/Word/PPT等文件格式,支持 12+语言互译。

免费翻译文档

深度研究

AI帮你快速写综述,25分钟生成高质量综述,智能提取关键信息,辅助科研写作。

立即免费体验