• 文献检索
  • 文档翻译
  • 深度研究
  • 学术资讯
  • Suppr Zotero 插件Zotero 插件
  • 邀请有礼
  • 套餐&价格
  • 历史记录
应用&插件
Suppr Zotero 插件Zotero 插件浏览器插件Mac 客户端Windows 客户端微信小程序
定价
高级版会员购买积分包购买API积分包
服务
文献检索文档翻译深度研究API 文档MCP 服务
关于我们
关于 Suppr公司介绍联系我们用户协议隐私条款
关注我们

Suppr 超能文献

核心技术专利:CN118964589B侵权必究
粤ICP备2023148730 号-1Suppr @ 2026

文献检索

告别复杂PubMed语法,用中文像聊天一样搜索,搜遍4000万医学文献。AI智能推荐,让科研检索更轻松。

立即免费搜索

文件翻译

保留排版,准确专业,支持PDF/Word/PPT等文件格式,支持 12+语言互译。

免费翻译文档

深度研究

AI帮你快速写综述,25分钟生成高质量综述,智能提取关键信息,辅助科研写作。

立即免费体验

鉴定携带 pVAPB 质粒的马红球菌分离株中的 vapA 毒力因子功能同源物。

Identification of a VapA virulence factor functional homolog in Rhodococcus equi isolates housing the pVAPB plasmid.

机构信息

Department of Infectious Disease, University of Georgia, Athens, Georgia, United States of America.

出版信息

PLoS One. 2018 Oct 4;13(10):e0204475. doi: 10.1371/journal.pone.0204475. eCollection 2018.

DOI:10.1371/journal.pone.0204475
PMID:30286098
原文链接:https://pmc.ncbi.nlm.nih.gov/articles/PMC6171844/
Abstract

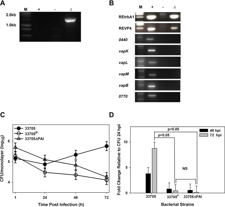
Rhodococcus equi is a facultative intracellular bacterium of macrophages and is an important pathogen of animals and immunocompromised people wherein disease results in abcessation of the lungs and other sites. Prior work has shown that the presence of the major virulence determinant, VapA, encoded on the pVAPA-type plasmid, disrupts normal phagosome development and is essential for bacterial replication within macrophages. pVAPA- type plasmids are typical of R. equi strains derived from foals while strains from pigs carry plasmids of the pVAPB-type, lacking vapA, and those from humans harbor various types of plasmids including pVAPA and pVAPB. Through the creation and analysis of a series of gene deletion mutants, we found that vapK1 or vapK2 is required for optimal intracellular replication of an R. equi isolate carrying a pVAPB plasmid type. Complementation analysis of a ΔvapA R. equi strain with vapK1 or vapK2 showed the VapK proteins of the pVAPB-type plasmid could restore replication capacity to the macrophage growth-attenuated ΔvapA strain. Additionally, in contrast to the intracellular growth capabilities displayed by an equine R. equi transconjugant strain carrying a pVAPB-type plasmid, a transconjugant strain carrying a pVAPB-type plasmid deleted of vapK1 and vapK2 proved incapable of replication in equine macrophages. Cumulatively, these data indicate that VapK1 and K2 are functionally equivalent to VapA.

摘要

马红球菌是一种兼性细胞内细菌,可以感染巨噬细胞,是动物和免疫功能低下人群的重要病原体,可导致肺部和其他部位脓肿。先前的研究表明,存在于 pVAPA 型质粒上的主要毒力决定因子 vapA 会破坏正常的吞噬体发育,是细菌在巨噬细胞内复制所必需的。pVAPA 型质粒是源自驹马的马红球菌菌株的典型特征,而源自猪的菌株携带缺乏 vapA 的 pVAPB 型质粒,源自人类的菌株则携带各种类型的质粒,包括 pVAPA 和 pVAPB。通过一系列基因缺失突变体的创建和分析,我们发现 vapK1 或 vapK2 是携带 pVAPB 型质粒的马红球菌分离株最佳细胞内复制所必需的。用 vapK1 或 vapK2 对携带 vapA 的 R. equi 缺失株进行互补分析表明,pVAPB 型质粒的 VapK 蛋白可以恢复对巨噬细胞生长减弱的 vapA 缺失株的复制能力。此外,与携带 pVAPB 型质粒的马源 R. equi 转染子菌株在细胞内的生长能力形成对比的是,携带 vapK1 和 vapK2 缺失的 pVAPB 型质粒的转染子菌株无法在马巨噬细胞中复制。总而言之,这些数据表明 VapK1 和 K2 在功能上与 VapA 等效。

https://cdn.ncbi.nlm.nih.gov/pmc/blobs/a20d/6171844/0dbbf8925c64/pone.0204475.g006.jpg
https://cdn.ncbi.nlm.nih.gov/pmc/blobs/a20d/6171844/002c69c4108a/pone.0204475.g001.jpg
https://cdn.ncbi.nlm.nih.gov/pmc/blobs/a20d/6171844/873a17269c7e/pone.0204475.g002.jpg
https://cdn.ncbi.nlm.nih.gov/pmc/blobs/a20d/6171844/0ab6cf022f00/pone.0204475.g003.jpg
https://cdn.ncbi.nlm.nih.gov/pmc/blobs/a20d/6171844/b8c5f8cf79dd/pone.0204475.g004.jpg
https://cdn.ncbi.nlm.nih.gov/pmc/blobs/a20d/6171844/0f27efcb4cec/pone.0204475.g005.jpg
https://cdn.ncbi.nlm.nih.gov/pmc/blobs/a20d/6171844/0dbbf8925c64/pone.0204475.g006.jpg
https://cdn.ncbi.nlm.nih.gov/pmc/blobs/a20d/6171844/002c69c4108a/pone.0204475.g001.jpg
https://cdn.ncbi.nlm.nih.gov/pmc/blobs/a20d/6171844/873a17269c7e/pone.0204475.g002.jpg
https://cdn.ncbi.nlm.nih.gov/pmc/blobs/a20d/6171844/0ab6cf022f00/pone.0204475.g003.jpg
https://cdn.ncbi.nlm.nih.gov/pmc/blobs/a20d/6171844/b8c5f8cf79dd/pone.0204475.g004.jpg
https://cdn.ncbi.nlm.nih.gov/pmc/blobs/a20d/6171844/0f27efcb4cec/pone.0204475.g005.jpg
https://cdn.ncbi.nlm.nih.gov/pmc/blobs/a20d/6171844/0dbbf8925c64/pone.0204475.g006.jpg

相似文献

1
Identification of a VapA virulence factor functional homolog in Rhodococcus equi isolates housing the pVAPB plasmid.鉴定携带 pVAPB 质粒的马红球菌分离株中的 vapA 毒力因子功能同源物。
PLoS One. 2018 Oct 4;13(10):e0204475. doi: 10.1371/journal.pone.0204475. eCollection 2018.
2
Novel bovine-associated pVAPN plasmid type in Rhodococcus equi identified from lymph nodes of slaughtered cattle and lungs of people living with HIV/AIDS.从屠宰牛的淋巴结和艾滋病毒/艾滋病患者的肺部中鉴定出新型牛相关 pVAPN 质粒型的马红球菌。
Transbound Emerg Dis. 2018 Apr;65(2):321-326. doi: 10.1111/tbed.12785. Epub 2017 Dec 10.
3
Uptake and replication in Acanthamoeba castellanii of a virulent (pVAPA-positive) strain of Rhodococcus equi and its isogenic, plasmid-cured strain.在棘阿米巴虫(Acanthamoeba castellanii)中对一株强毒(pVAPA 阳性)马红球菌(Rhodococcus equi)及其与其同源的、质粒缺失的菌株的摄取和复制。
Vet Microbiol. 2021 Jun;257:109069. doi: 10.1016/j.vetmic.2021.109069. Epub 2021 Apr 10.
4
Influence of Plasmid Type on the Replication of in Host Macrophages.质粒类型对其在宿主巨噬细胞中复制的影响。
mSphere. 2016 Oct 12;1(5). doi: 10.1128/mSphere.00186-16. eCollection 2016 Sep-Oct.
5
An Invertron-Like Linear Plasmid Mediates Intracellular Survival and Virulence in Bovine Isolates of Rhodococcus equi.一种类似Invertron的线性质粒介导马红球菌牛分离株的细胞内存活和毒力。
Infect Immun. 2015 Jul;83(7):2725-37. doi: 10.1128/IAI.00376-15. Epub 2015 Apr 20.
6
Deletion of vapA encoding Virulence Associated Protein A attenuates the intracellular actinomycete Rhodococcus equi.编码毒力相关蛋白A的vapA缺失会减弱细胞内放线菌马红球菌的毒力。
Mol Microbiol. 2003 Oct;50(1):115-28. doi: 10.1046/j.1365-2958.2003.03689.x.
7
Reinvestigation of the virulence of Rhodococcus equi isolates from patients with and without AIDS.重新调查 AIDS 患者和非 AIDS 患者的马红球菌分离株的毒力。
Lett Appl Microbiol. 2020 Dec;71(6):679-683. doi: 10.1111/lam.13386. Epub 2020 Oct 2.
8
Characterization of virulence plasmid types in Rhodococcus equi isolates from foals, pigs, humans and soil in Hungary.匈牙利马驹、猪、人类及土壤中分离出的马红球菌菌株的毒力质粒类型特征分析
Vet Microbiol. 2002 Sep 24;88(4):377-84. doi: 10.1016/s0378-1135(02)00157-8.
9
Short review: Geographical distribution of equine-associated pVAPA plasmids in Rhodococcus equi in the world.简短综述:世界范围内马红球菌中与马相关的pVAPA质粒的地理分布。
Vet Microbiol. 2023 Dec;287:109919. doi: 10.1016/j.vetmic.2023.109919. Epub 2023 Nov 21.
10
Molecular typing of VapA-positive Rhodococcus equi isolates from Jeju native horses, Korea.来自韩国济州本土马的VapA阳性马红球菌分离株的分子分型
J Vet Med Sci. 2006 Mar;68(3):249-53. doi: 10.1292/jvms.68.249.

引用本文的文献

1
Clade-1 Vap virulence proteins of Rhodococcus equi are associated with the cell surface and support intracellular growth in macrophages.马红球菌的进化枝1 Vap毒力蛋白与细胞表面相关,并支持其在巨噬细胞内生长。
PLoS One. 2025 Jan 6;20(1):e0316541. doi: 10.1371/journal.pone.0316541. eCollection 2025.
2
Protective immune response against Rhodococcus equi: An innate immunity-focused review.针对马红球菌的保护性免疫反应:一项以固有免疫为重点的综述。
Equine Vet J. 2025 May;57(3):563-586. doi: 10.1111/evj.14214. Epub 2024 Sep 11.
3
Differential Effects of Virulence-Associated Proteins on Macrophages and Artificial Lipid Membranes.

本文引用的文献

1
VapA of Rhodococcus equi binds phosphatidic acid.马红球菌 VapA 与磷脂酸结合。
Mol Microbiol. 2018 Feb;107(3):428-444. doi: 10.1111/mmi.13892. Epub 2017 Dec 22.
2
Influence of Plasmid Type on the Replication of in Host Macrophages.质粒类型对其在宿主巨噬细胞中复制的影响。
mSphere. 2016 Oct 12;1(5). doi: 10.1128/mSphere.00186-16. eCollection 2016 Sep-Oct.
3
Transcriptome reprogramming by plasmid-encoded transcriptional regulators is required for host niche adaption of a macrophage pathogen.质粒编码的转录调节因子介导的转录组重编程是巨噬细胞病原体适应宿主生态位所必需的。
毒力相关蛋白对巨噬细胞和人工脂质膜的不同作用
Microbiol Spectr. 2023 Feb 14;11(2):e0341722. doi: 10.1128/spectrum.03417-22.
4
Responses to Ecopollutants and Pathogenization Risks of Saprotrophic Species.对生态污染物的响应及腐生菌的致病风险
Pathogens. 2021 Aug 2;10(8):974. doi: 10.3390/pathogens10080974.
5
Conformational changes of loops highlight a potential binding site in Rhodococcus equi VapB.环的构象变化突出了马红球菌VapB中的一个潜在结合位点。
Acta Crystallogr F Struct Biol Commun. 2021 Aug 1;77(Pt 8):246-253. doi: 10.1107/S2053230X2100738X. Epub 2021 Jul 28.
6
The pathogenic actinobacterium Rhodococcus equi: what's in a name?致病放线菌马红球菌:名字里有什么含义?
Mol Microbiol. 2019 Jul;112(1):1-15. doi: 10.1111/mmi.14267. Epub 2019 Jun 17.
Infect Immun. 2015 Aug;83(8):3137-45. doi: 10.1128/IAI.00230-15. Epub 2015 May 26.
4
An Invertron-Like Linear Plasmid Mediates Intracellular Survival and Virulence in Bovine Isolates of Rhodococcus equi.一种类似Invertron的线性质粒介导马红球菌牛分离株的细胞内存活和毒力。
Infect Immun. 2015 Jul;83(7):2725-37. doi: 10.1128/IAI.00376-15. Epub 2015 Apr 20.
5
Structural characterisation of the virulence-associated protein VapG from the horse pathogen Rhodococcus equi.马病原菌马红球菌毒力相关蛋白VapG的结构表征
Vet Microbiol. 2015 Aug 31;179(1-2):42-52. doi: 10.1016/j.vetmic.2015.01.027. Epub 2015 Feb 9.
6
Structure of the virulence-associated protein VapD from the intracellular pathogen Rhodococcus equi.细胞内病原体马红球菌毒力相关蛋白VapD的结构
Acta Crystallogr D Biol Crystallogr. 2014 Aug;70(Pt 8):2139-51. doi: 10.1107/S1399004714012632. Epub 2014 Jul 25.
7
Structure of Rhodococcus equi virulence-associated protein B (VapB) reveals an eight-stranded antiparallel β-barrel consisting of two Greek-key motifs.马红球菌毒力相关蛋白B(VapB)的结构揭示了一个由两个希腊钥匙基序组成的八链反平行β桶。
Acta Crystallogr F Struct Biol Commun. 2014 Jul;70(Pt 7):866-71. doi: 10.1107/S2053230X14009911. Epub 2014 Jun 18.
8
Conjugal transfer of a virulence plasmid in the opportunistic intracellular actinomycete Rhodococcus equi.机会性细胞内放线菌马红球菌毒力质粒的共轭转移。
J Bacteriol. 2012 Dec;194(24):6790-801. doi: 10.1128/JB.01210-12. Epub 2012 Oct 5.
9
Horizontal transfer, not duplication, drives the expansion of protein families in prokaryotes.水平转移而非复制导致原核生物蛋白家族的扩张。
PLoS Genet. 2011 Jan 27;7(1):e1001284. doi: 10.1371/journal.pgen.1001284.
10
Characterization of the role of the pathogenicity island and vapG in the virulence of the intracellular actinomycete pathogen Rhodococcus equi.鉴定致病性岛和 vapG 在细胞内放线菌病原体马红球菌毒力中的作用。
Infect Immun. 2010 Aug;78(8):3323-34. doi: 10.1128/IAI.00081-10. Epub 2010 May 3.