• 文献检索
  • 文档翻译
  • 深度研究
  • 学术资讯
  • Suppr Zotero 插件Zotero 插件
  • 邀请有礼
  • 套餐&价格
  • 历史记录
应用&插件
Suppr Zotero 插件Zotero 插件浏览器插件Mac 客户端Windows 客户端微信小程序
定价
高级版会员购买积分包购买API积分包
服务
文献检索文档翻译深度研究API 文档MCP 服务
关于我们
关于 Suppr公司介绍联系我们用户协议隐私条款
关注我们

Suppr 超能文献

核心技术专利:CN118964589B侵权必究
粤ICP备2023148730 号-1Suppr @ 2026

文献检索

告别复杂PubMed语法,用中文像聊天一样搜索,搜遍4000万医学文献。AI智能推荐,让科研检索更轻松。

立即免费搜索

文件翻译

保留排版,准确专业,支持PDF/Word/PPT等文件格式,支持 12+语言互译。

免费翻译文档

深度研究

AI帮你快速写综述,25分钟生成高质量综述,智能提取关键信息,辅助科研写作。

立即免费体验

干扰素-α 通过 STAT3 和 p38 信号通路上调免疫细胞上 PD-L1 分子的表达。

Interferon-α Up-Regulates the Expression of PD-L1 Molecules on Immune Cells Through STAT3 and p38 Signaling.

机构信息

Department of General, Visceral, and Transplant Surgery, Ludwig-Maximilians-University Munich, Munich, Germany.

German Cancer Consortium (DKTK), Partner Site Munich, Munich, Germany.

出版信息

Front Immunol. 2018 Sep 27;9:2129. doi: 10.3389/fimmu.2018.02129. eCollection 2018.

DOI:10.3389/fimmu.2018.02129
PMID:30356906
原文链接:https://pmc.ncbi.nlm.nih.gov/articles/PMC6190899/
Abstract

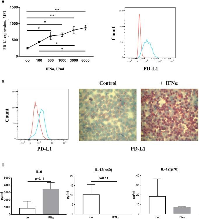
Interferon-α (IFNα) has one of the longest histories of use amongst cytokines in clinical oncology and has been applied for the treatment of many types of cancers. Due to its immune-activating properties, IFNα is also an attractive candidate for combinatory anti-cancer therapies. Despite its extensive use in animal tumor models as well as in several clinical trials, the different mechanisms underlying patient responses and affecting desirable clinical benefits are still under investigation. Here we show that in addition to its immune-activating properties, IFNα induces the expression of a key negative regulator, immunosuppressive PD-L1 molecule, in the majority of the specific immune cell populations, particularly in the dendritic cells (DC). DC can modulate immune responses by a variety of mechanisms, including expression of T-cell regulatory molecules and cytokines. Our results showed that treatment of DC with IFNα-2b led to pronounced up-regulation of surface expression of PD-L1 molecules, increased IL-6 and decreased IL-12 production. Moreover, we present evidence that IFNα-treated DC exhibited a reduced capacity to stimulate interferon-γ production in T cells compared to control DC. This T-cell response after treatment of DC with IFNα was recovered by a pre-treatment with an anti-PD-L1 blocking antibody. Further analyses revealed that IFNα regulated PD-L1 expression through the STAT3 and p38 signaling pathways, since blocking of STAT3 and p38 activation with specific inhibitors prevented PD-L1 up-regulation. Our findings underline the important roles of p38 and STAT3 in the regulation of PD-L1 expression and prove that IFNα induces STAT3/p38-mediated expression of PD-L1 and thereby a reduced stimulatory ability of DC. The augmentation of PD-L1 expression in immune cells through IFNα treatment should be considered by use of IFNα in an anti-cancer therapy.

摘要

干扰素-α(IFNα)是在临床肿瘤学中应用时间最长的细胞因子之一,已用于治疗多种癌症。由于其免疫激活特性,IFNα也是联合抗癌治疗的有吸引力的候选药物。尽管它在动物肿瘤模型以及几项临床试验中得到了广泛应用,但仍在研究导致患者反应不同和影响理想临床获益的不同机制。在这里,我们表明,除了其免疫激活特性外,IFNα还会诱导大多数特定免疫细胞群体(尤其是树突状细胞(DC))中关键负调控因子、免疫抑制性 PD-L1 分子的表达。DC 可以通过多种机制调节免疫反应,包括表达 T 细胞调节分子和细胞因子。我们的结果表明,IFNα-2b 处理 DC 会导致 PD-L1 分子表面表达明显上调,IL-6 增加和 IL-12 减少。此外,我们还提供了证据表明,与对照 DC 相比,IFNα 处理的 DC 刺激 T 细胞产生干扰素-γ的能力降低。用抗 PD-L1 阻断抗体预处理可恢复用 IFNα 处理 DC 后的 T 细胞反应。进一步的分析表明,IFNα 通过 STAT3 和 p38 信号通路调节 PD-L1 的表达,因为用特异性抑制剂阻断 STAT3 和 p38 激活可防止 PD-L1 的上调。我们的研究结果强调了 p38 和 STAT3 在 PD-L1 表达调控中的重要作用,并证明 IFNα 诱导 STAT3/p38 介导的 PD-L1 表达,从而降低 DC 的刺激能力。通过 IFNα 治疗增强免疫细胞中的 PD-L1 表达,在使用 IFNα 进行抗癌治疗时应予以考虑。

https://cdn.ncbi.nlm.nih.gov/pmc/blobs/8ac6/6190899/f6c707f45068/fimmu-09-02129-g0006.jpg
https://cdn.ncbi.nlm.nih.gov/pmc/blobs/8ac6/6190899/dfe5d9290d53/fimmu-09-02129-g0001.jpg
https://cdn.ncbi.nlm.nih.gov/pmc/blobs/8ac6/6190899/d8ddbcf76c4b/fimmu-09-02129-g0002.jpg
https://cdn.ncbi.nlm.nih.gov/pmc/blobs/8ac6/6190899/d7728ad5eed2/fimmu-09-02129-g0003.jpg
https://cdn.ncbi.nlm.nih.gov/pmc/blobs/8ac6/6190899/1ae74d2c2dc2/fimmu-09-02129-g0004.jpg
https://cdn.ncbi.nlm.nih.gov/pmc/blobs/8ac6/6190899/fdfa349b6c13/fimmu-09-02129-g0005.jpg
https://cdn.ncbi.nlm.nih.gov/pmc/blobs/8ac6/6190899/f6c707f45068/fimmu-09-02129-g0006.jpg
https://cdn.ncbi.nlm.nih.gov/pmc/blobs/8ac6/6190899/dfe5d9290d53/fimmu-09-02129-g0001.jpg
https://cdn.ncbi.nlm.nih.gov/pmc/blobs/8ac6/6190899/d8ddbcf76c4b/fimmu-09-02129-g0002.jpg
https://cdn.ncbi.nlm.nih.gov/pmc/blobs/8ac6/6190899/d7728ad5eed2/fimmu-09-02129-g0003.jpg
https://cdn.ncbi.nlm.nih.gov/pmc/blobs/8ac6/6190899/1ae74d2c2dc2/fimmu-09-02129-g0004.jpg
https://cdn.ncbi.nlm.nih.gov/pmc/blobs/8ac6/6190899/fdfa349b6c13/fimmu-09-02129-g0005.jpg
https://cdn.ncbi.nlm.nih.gov/pmc/blobs/8ac6/6190899/f6c707f45068/fimmu-09-02129-g0006.jpg

相似文献

1
Interferon-α Up-Regulates the Expression of PD-L1 Molecules on Immune Cells Through STAT3 and p38 Signaling.干扰素-α 通过 STAT3 和 p38 信号通路上调免疫细胞上 PD-L1 分子的表达。
Front Immunol. 2018 Sep 27;9:2129. doi: 10.3389/fimmu.2018.02129. eCollection 2018.
2
CXCL9 secreted by tumor-associated dendritic cells up-regulates PD-L1 expression in bladder cancer cells by activating the CXCR3 signaling.肿瘤相关树突状细胞分泌的 CXCL9 通过激活 CXCR3 信号上调膀胱癌细胞 PD-L1 的表达。
BMC Immunol. 2021 Jan 6;22(1):3. doi: 10.1186/s12865-020-00396-3.
3
Enhanced anti-tumor effects of the PD-1 blockade combined with a highly absorptive form of curcumin targeting STAT3.联合靶向 STAT3 的高吸收型姜黄素的 PD-1 阻断增强抗肿瘤作用。
Cancer Sci. 2020 Dec;111(12):4326-4335. doi: 10.1111/cas.14675. Epub 2020 Oct 20.
4
Blockage of immune checkpoint molecules increases T-cell priming potential of dendritic cell vaccine.阻断免疫检查点分子可提高树突状细胞疫苗的 T 细胞启动潜能。
Immunology. 2020 Jan;159(1):75-87. doi: 10.1111/imm.13126. Epub 2019 Oct 24.
5
Tumor-intrinsic IFNα and CXCL10 are critical for immunotherapeutic efficacy by recruiting and activating T lymphocytes in tumor microenvironment.肿瘤内源性 IFNα 和 CXCL10 通过在肿瘤微环境中募集和激活 T 淋巴细胞对免疫治疗效果至关重要。
Cancer Immunol Immunother. 2024 Jul 2;73(9):175. doi: 10.1007/s00262-024-03761-y.
6
HIV-1 Tat protein induces PD-L1 (B7-H1) expression on dendritic cells through tumor necrosis factor alpha- and toll-like receptor 4-mediated mechanisms.HIV-1 Tat 蛋白通过肿瘤坏死因子-α和 Toll 样受体 4 介导的机制诱导树突状细胞表达 PD-L1(B7-H1)。
J Virol. 2014 Jun;88(12):6672-89. doi: 10.1128/JVI.00825-14. Epub 2014 Apr 2.
7
PD-L1 expression on tolerogenic APCs is controlled by STAT-3.耐受性抗原呈递细胞上 PD-L1 的表达受 STAT-3 控制。
Eur J Immunol. 2011 Feb;41(2):413-24. doi: 10.1002/eji.201040979. Epub 2011 Jan 11.
8
Sorafenib suppresses radioresistance and synergizes radiotherapy-mediated CD8 T cell activation to eradicate hepatocellular carcinoma.索拉非尼抑制放射抵抗并协同放射治疗介导的 CD8 T 细胞激活以根除肝细胞癌。
Int Immunopharmacol. 2022 Nov;112:109110. doi: 10.1016/j.intimp.2022.109110. Epub 2022 Aug 27.
9
PD-L1 on dendritic cells attenuates T cell activation and regulates response to immune checkpoint blockade.树突状细胞上的 PD-L1 可减弱 T 细胞的激活,并调节对免疫检查点阻断的反应。
Nat Commun. 2020 Sep 24;11(1):4835. doi: 10.1038/s41467-020-18570-x.
10
Regulation of PD-L1: a novel role of pro-survival signalling in cancer.程序性死亡配体1(PD-L1)的调控:促生存信号在癌症中的新作用
Ann Oncol. 2016 Mar;27(3):409-16. doi: 10.1093/annonc/mdv615. Epub 2015 Dec 17.

引用本文的文献

1
Improvement of the Anticancer Efficacy of PD-1/PD-L1 Blockade: Advances in Molecular Mechanisms and Therapeutic Strategies.PD-1/PD-L1阻断疗法抗癌疗效的改善:分子机制与治疗策略的进展
MedComm (2020). 2025 Jul 15;6(8):e70274. doi: 10.1002/mco2.70274. eCollection 2025 Aug.
2
Increased IFN responses drive myeloid cell activation in people living with HIV-1.在HIV-1感染者中,增强的干扰素反应驱动髓系细胞活化。
Sci Rep. 2025 Jul 1;15(1):20627. doi: 10.1038/s41598-025-04613-0.
3
Lipotoxicity, lipid peroxidation and ferroptosis: a dilemma in cancer therapy.

本文引用的文献

1
Multicenter, randomized, controlled trial of S-1 monotherapy versus S-1 and interferon-α combination therapy for hepatocellular carcinoma with extrahepatic metastases.S-1单药治疗与S-1联合α-干扰素治疗肝细胞癌肝外转移的多中心、随机、对照试验
Hepatol Res. 2018 Aug;48(9):717-726. doi: 10.1111/hepr.13067. Epub 2018 Mar 12.
2
Interferon Receptor Signaling Pathways Regulating PD-L1 and PD-L2 Expression.调节PD-L1和PD-L2表达的干扰素受体信号通路
Cell Rep. 2017 May 9;19(6):1189-1201. doi: 10.1016/j.celrep.2017.04.031.
3
IL-6 down-regulates HLA class II expression and IL-12 production of human dendritic cells to impair activation of antigen-specific CD4(+) T cells.
脂毒性、脂质过氧化与铁死亡:癌症治疗中的一个困境
Cell Biol Toxicol. 2025 Apr 26;41(1):75. doi: 10.1007/s10565-025-10025-7.
4
Mouse Type-I Interferon-Mannosylated Albumin Fusion Protein for the Treatment of Chronic Hepatitis.用于治疗慢性肝炎的小鼠I型干扰素-甘露糖化白蛋白融合蛋白
Pharmaceuticals (Basel). 2024 Feb 19;17(2):260. doi: 10.3390/ph17020260.
5
Opaganib (ABC294640) Induces Immunogenic Tumor Cell Death and Enhances Checkpoint Antibody Therapy.奥帕甘尼布(ABC294640)诱导免疫原性肿瘤细胞死亡并增强检查点抗体治疗。
Int J Mol Sci. 2023 Nov 29;24(23):16901. doi: 10.3390/ijms242316901.
6
Therapeutically targeting type I interferon directly to XCR1+ dendritic cells reveals the role of cDC1s in anti-drug antibodies.直接针对 XCR1+树突状细胞的 I 型干扰素治疗揭示了 cDC1s 在抗药物抗体中的作用。
Front Immunol. 2023 Oct 24;14:1272055. doi: 10.3389/fimmu.2023.1272055. eCollection 2023.
7
Combining PD-1/PD-L1 blockade with type I interferon in cancer therapy.将 PD-1/PD-L1 阻断与 I 型干扰素联合用于癌症治疗。
Front Immunol. 2023 Aug 24;14:1249330. doi: 10.3389/fimmu.2023.1249330. eCollection 2023.
8
Regulation of the programmed cell death protein 1/programmed cell death ligand 1 axis in relapsing-remitting multiple sclerosis.复发缓解型多发性硬化中程序性细胞死亡蛋白1/程序性细胞死亡配体1轴的调控
Brain Commun. 2023 Jul 25;5(4):fcad206. doi: 10.1093/braincomms/fcad206. eCollection 2023.
9
Longitudinal whole blood transcriptomic analysis characterizes neutrophil activation and interferon signaling in moderate and severe COVID-19.纵向全血转录组分析描绘了中重度 COVID-19 患者中性粒细胞激活和干扰素信号转导特征。
Sci Rep. 2023 Jun 26;13(1):10368. doi: 10.1038/s41598-023-37606-y.
10
PD-L1: expression regulation.程序性死亡受体配体1:表达调控
Blood Sci. 2023 Jan 13;5(2):77-91. doi: 10.1097/BS9.0000000000000149. eCollection 2023 Apr.
白细胞介素-6下调人树突状细胞的II类组织相容性复合体表达及白细胞介素-12生成,从而削弱抗原特异性CD4(+) T细胞的激活。
Cancer Immunol Immunother. 2016 Feb;65(2):193-204. doi: 10.1007/s00262-015-1791-4. Epub 2016 Jan 12.
4
Interferon-γ, interleukin-10 and interferon-inducible protein 10 (CXCL10) as serum biomarkers for the early allograft dysfunction after liver transplantation.干扰素-γ、白细胞介素-10和干扰素诱导蛋白10(CXCL10)作为肝移植后早期移植物功能障碍的血清生物标志物。
Transpl Immunol. 2016 Feb;34:14-24. doi: 10.1016/j.trim.2015.12.001. Epub 2015 Dec 4.
5
In vitro immunomodulatory properties of gemcitabine alone and in combination with interferon-alpha.吉西他滨单独及与α-干扰素联合使用时的体外免疫调节特性。
Immunol Lett. 2015 Nov;168(1):111-9. doi: 10.1016/j.imlet.2015.09.017. Epub 2015 Oct 9.
6
Interferon-γ-induced activation of JAK1 and JAK2 suppresses tumor cell susceptibility to NK cells through upregulation of PD-L1 expression.γ干扰素诱导的JAK1和JAK2激活通过上调PD-L1表达抑制肿瘤细胞对自然杀伤细胞的敏感性。
Oncoimmunology. 2015 Mar 2;4(6):e1008824. doi: 10.1080/2162402X.2015.1008824. eCollection 2015 Jun.
7
Interferon alpha induces generation of semi-mature dendritic cells with high pro-inflammatory and cytotoxic potential.干扰素α诱导产生具有高促炎和细胞毒性潜能的半成熟树突状细胞。
Cytokine. 2015 Jan;71(1):1-7. doi: 10.1016/j.cyto.2014.07.258. Epub 2014 Sep 16.
8
Increased antigen presentation but impaired T cells priming after upregulation of interferon-beta induced by lipopolysaccharides is mediated by upregulation of B7H1 and GITRL.脂多糖诱导的干扰素-β上调后,抗原呈递增加,但T细胞启动受损,这是由B7H1和GITRL上调介导的。
PLoS One. 2014 Aug 21;9(8):e105636. doi: 10.1371/journal.pone.0105636. eCollection 2014.
9
Attenuation of IFN-γ-induced B7-H1 expression by 15-deoxy-delta(12,14)-prostaglandin J2 via downregulation of the Jak/STAT/IRF-1 signaling pathway.15-脱氧-Δ¹²,¹⁴-前列腺素J2通过下调Jak/STAT/IRF-1信号通路减弱IFN-γ诱导的B7-H1表达。
Life Sci. 2014 Sep 1;112(1-2):82-9. doi: 10.1016/j.lfs.2014.07.021. Epub 2014 Jul 26.
10
Influence of interferon-α on the expression of the cancer stem cell markers in pancreatic carcinoma cells.干扰素-α对胰腺癌细胞中癌症干细胞标志物表达的影响。
Exp Cell Res. 2014 Jun 10;324(2):146-56. doi: 10.1016/j.yexcr.2014.03.020. Epub 2014 Apr 13.