Abramson Family Cancer Research Institute, Department of Pathology & Laboratory Medicine, Penn Sarcoma Program, University of Pennsylvania Perelman School of Medicine, Philadelphia, PA, USA.
Department of Cancer Biology, University of Pennsylvania Perelman School of Medicine, Philadelphia, PA, USA.
Cell Death Dis. 2018 Oct 31;9(11):1108. doi: 10.1038/s41419-018-1142-4.
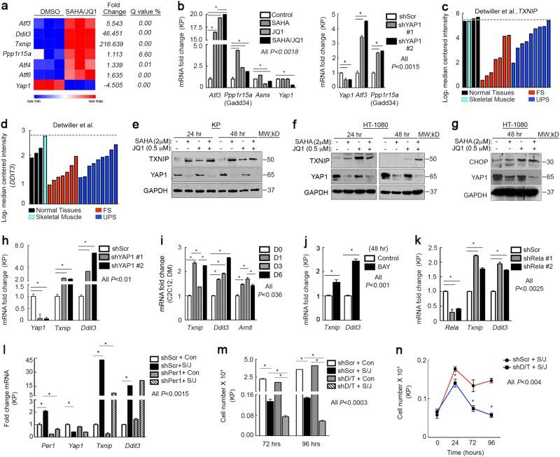
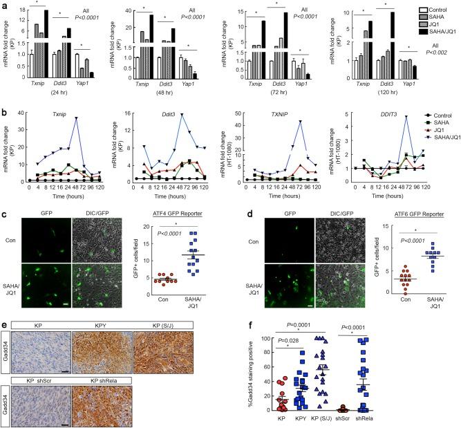
Terminal differentiation opposes proliferation in the vast majority of tissue types. As a result, loss of lineage differentiation is a hallmark of aggressive cancers, including soft tissue sarcomas (STS). Consistent with these observations, undifferentiated pleomorphic sarcoma (UPS), an STS subtype devoid of lineage markers, is among the most lethal sarcomas in adults. Though tissue-specific features are lost in these mesenchymal tumors they are most commonly diagnosed in skeletal muscle, and are thought to develop from transformed muscle progenitor cells. We have found that a combination of HDAC (Vorinostat) and BET bromodomain (JQ1) inhibition partially restores differentiation to skeletal muscle UPS cells and tissues, enforcing a myoblast-like identity. Importantly, differentiation is partially contingent upon downregulation of the Hippo pathway transcriptional effector Yes-associated protein 1 (YAP1) and nuclear factor (NF)-κB. Previously, we observed that Vorinostat/JQ1 inactivates YAP1 and restores oscillation of NF-κB in differentiating myoblasts. These effects correlate with reduced tumorigenesis, and enhanced differentiation. However, the mechanisms by which the Hippo/NF-κB axis impact differentiation remained unknown. Here, we report that YAP1 and NF-κB activity suppress circadian clock function, inhibiting differentiation and promoting proliferation. In most tissues, clock activation is antagonized by the unfolded protein response (UPR). However, skeletal muscle differentiation requires both Clock and UPR activity, suggesting the molecular link between them is unique in muscle. In skeletal muscle-derived UPS, we observed that YAP1 suppresses PERK and ATF6-mediated UPR target expression as well as clock genes. These pathways govern metabolic processes, including autophagy, and their disruption shifts metabolism toward cancer cell-associated glycolysis and hyper-proliferation. Treatment with Vorinostat/JQ1 inhibited glycolysis/MTOR signaling, activated the clock, and upregulated the UPR and autophagy via inhibition of YAP1/NF-κB. These findings support the use of epigenetic modulators to treat human UPS. In addition, we identify specific autophagy, UPR, and muscle differentiation-associated genes as potential biomarkers of treatment efficacy and differentiation.
在绝大多数组织类型中,终末分化与增殖相对立。因此,谱系分化的丧失是侵袭性癌症(包括软组织肉瘤(STS))的标志。一致的观察结果表明,缺乏谱系标志物的未分化多形性肉瘤(UPS)是成人中最致命的肉瘤之一。尽管这些间充质肿瘤失去了组织特异性特征,但它们最常被诊断为骨骼肌,并且被认为是由转化的肌肉祖细胞发展而来。我们发现,HDAC(伏立诺他)和 BET 溴结构域(JQ1)抑制的组合部分恢复了骨骼肌 UPS 细胞和组织的分化,强制形成成肌细胞样表型。重要的是,分化部分取决于 Hippo 通路转录效应因子 Yes 相关蛋白 1(YAP1)和核因子(NF)-κB 的下调。以前,我们观察到伏立诺他/JQ1 使 YAP1 失活并恢复分化肌母细胞中 NF-κB 的振荡。这些作用与降低肿瘤发生和增强分化相关。然而,Hippo/NF-κB 轴影响分化的机制尚不清楚。在这里,我们报告 YAP1 和 NF-κB 活性抑制生物钟功能,抑制分化并促进增殖。在大多数组织中,时钟激活被未折叠蛋白反应(UPR)拮抗。然而,骨骼肌分化需要 Clock 和 UPR 活性,这表明它们之间的分子联系在肌肉中是独特的。在骨骼肌衍生的 UPS 中,我们观察到 YAP1 抑制 PERK 和 ATF6 介导的 UPR 靶基因表达以及时钟基因。这些途径控制代谢过程,包括自噬,其破坏将代谢转向与癌细胞相关的糖酵解和过度增殖。伏立诺他/JQ1 治疗抑制糖酵解/MTOR 信号,激活时钟,并通过抑制 YAP1/NF-κB 上调 UPR 和自噬。这些发现支持使用表观遗传调节剂来治疗人类 UPS。此外,我们确定特定的自噬、UPR 和肌肉分化相关基因作为治疗效果和分化的潜在生物标志物。