Suppr超能文献

《虎皮香菇的基因组学和发育:一种具有二型子实体的白腐木材腐朽蘑菇》

Genomics and Development of Lentinus tigrinus: A White-Rot Wood-Decaying Mushroom with Dimorphic Fruiting Bodies.

机构信息

Biology Department, Clark University, Worcester, Massachusetts.

Institute of Applied Mycology, Huazhong Agricultural University, Wuhan, China.

出版信息

Genome Biol Evol. 2018 Dec 1;10(12):3250-3261. doi: 10.1093/gbe/evy246.

Abstract

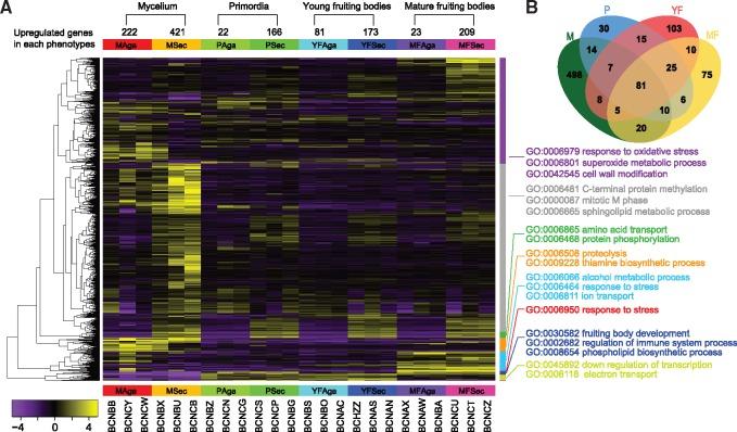
Lentinus tigrinus is a species of wood-decaying fungi (Polyporales) that has an agaricoid form (a gilled mushroom) and a secotioid form (puffball-like, with enclosed spore-bearing structures). Previous studies suggested that the secotioid form is conferred by a recessive allele of a single locus. We sequenced the genomes of one agaricoid (Aga) strain and one secotioid (Sec) strain (39.53-39.88 Mb, with 15,581-15,380 genes, respectively). We mated the Sec and Aga monokaryons, genotyped the progeny, and performed bulked segregant analysis (BSA). We also fruited three Sec/Sec and three Aga/Aga dikaryons, and sampled transcriptomes at four developmental stages. Using BSA, we identified 105 top candidate genes with nonsynonymous SNPs that cosegregate with fruiting body phenotype. Transcriptome analyses of Sec/Sec versus Aga/Aga dikaryons identified 907 differentially expressed genes (DEGs) along four developmental stages. On the basis of BSA and DEGs, the top 25 candidate genes related to fruiting body development span 1.5 Mb (4% of the genome), possibly on a single chromosome, although the precise locus that controls the secotioid phenotype is unresolved. The top candidates include genes encoding a cytochrome P450 and an ATP-dependent RNA helicase, which may play a role in development, based on studies in other fungi.

摘要

松乳菇是一种木腐真菌(多孔菌目),具有担子果(伞菌)和子实体(类似马勃,有被包裹的孢子结构)两种形态。之前的研究表明,子实体形态由一个单基因座的隐性等位基因决定。我们对一个担子果(Aga)菌株和一个子实体(Sec)菌株进行了基因组测序(39.53-39.88 Mb,分别有 15581-15380 个基因)。我们将 Sec 和 Aga 单核体进行交配,对后代进行基因型分析,并进行了 bulked segregant analysis (BSA)。我们还对三个 Sec/Sec 和三个 Aga/Aga 双核体进行了结实,并在四个发育阶段采样了转录组。通过 BSA,我们鉴定了 105 个与结实体表型共分离的具有非同义 SNP 的候选基因。Sec/Sec 与 Aga/Aga 双核体的转录组分析鉴定了四个发育阶段的 907 个差异表达基因 (DEGs)。基于 BSA 和 DEGs,与结实体发育相关的前 25 个候选基因跨越 1.5 Mb(基因组的 4%),可能位于单个染色体上,尽管控制子实体形态的精确基因座尚未确定。前 25 个候选基因包括编码细胞色素 P450 和 ATP 依赖的 RNA 解旋酶的基因,这些基因可能在其他真菌的研究中发挥作用。

https://cdn.ncbi.nlm.nih.gov/pmc/blobs/4cb5/6305247/477867180843/evy246f1.jpg

文献AI研究员

20分钟写一篇综述,助力文献阅读效率提升50倍。

立即体验

用中文搜PubMed

大模型驱动的PubMed中文搜索引擎

马上搜索

文档翻译

学术文献翻译模型,支持多种主流文档格式。

立即体验