• 文献检索
  • 文档翻译
  • 深度研究
  • 学术资讯
  • Suppr Zotero 插件Zotero 插件
  • 邀请有礼
  • 套餐&价格
  • 历史记录
应用&插件
Suppr Zotero 插件Zotero 插件浏览器插件Mac 客户端Windows 客户端微信小程序
定价
高级版会员购买积分包购买API积分包
服务
文献检索文档翻译深度研究API 文档MCP 服务
关于我们
关于 Suppr公司介绍联系我们用户协议隐私条款
关注我们

Suppr 超能文献

核心技术专利:CN118964589B侵权必究
粤ICP备2023148730 号-1Suppr @ 2026

文献检索

告别复杂PubMed语法,用中文像聊天一样搜索,搜遍4000万医学文献。AI智能推荐,让科研检索更轻松。

立即免费搜索

文件翻译

保留排版,准确专业,支持PDF/Word/PPT等文件格式,支持 12+语言互译。

免费翻译文档

深度研究

AI帮你快速写综述,25分钟生成高质量综述,智能提取关键信息,辅助科研写作。

立即免费体验

肾脏-大脑-外周交感反射介导慢性肾脏病中的胰岛素抵抗。

A renal-cerebral-peripheral sympathetic reflex mediates insulin resistance in chronic kidney disease.

机构信息

Division of Nephrology, Nanfang Hospital, 1838 North Guangzhou Avenue, Guangzhou 510515, PR China.

Division of Nephrology and Hypertension, Georgetown University Medical Central, 3800 Reservoir Road, NW, 6 PHC Bldg, F6003, Washington, DC 20007, USA.

出版信息

EBioMedicine. 2018 Nov;37:281-293. doi: 10.1016/j.ebiom.2018.10.054. Epub 2018 Nov 11.

DOI:10.1016/j.ebiom.2018.10.054
PMID:30429087
原文链接:https://pmc.ncbi.nlm.nih.gov/articles/PMC6286258/
Abstract

BACKGROUND

Insulin resistance (IR) complicates chronic kidney disease (CKD). We tested the hypothesis that CKD activates a broad reflex response from the kidneys and the white adipose tissue to impair peripheral glucose uptake and investigated the role of salt intake in this process.

METHODS

5/6-nephrectomized rats were administered normal- or high-salt for 3 weeks. Conclusions were tested in 100 non-diabetic patients with stage 3-5 CKD.

FINDINGS

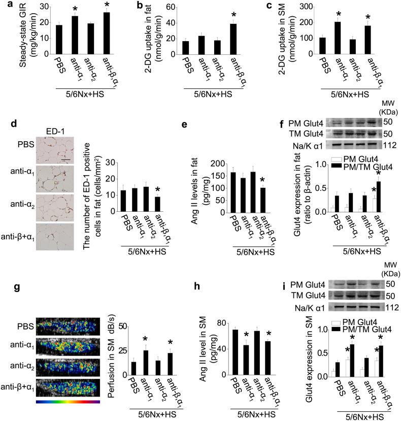
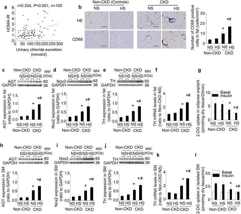
High-salt in 5/6-nephrectomized rats decreased insulin-stimulated 2-deoxyglucose uptake >25% via a sympathetic nervous system (SNS) reflex that linked the IR to reactive oxygen species (ROS) and the renin-angiotensin system (RAS) in brain and peripheral tissues. Salt-loading in CKD enhanced inflammation in adipose tissue and skeletal muscle, and enhanced the impairment of insulin signaling and Glut4 trafficking. Denervation of the kidneys or adipose tissue or deafferentation of adipose tissue improved IR >40%. In patients with non-diabetic CKD, IR was positively correlated with salt intake after controlling for cofounders (r = 0.334, P = 0.001) and was linked to activation of the RAS/SNS and to impaired glucose uptake in adipose tissue and skeletal muscle, all of which depended on salt intake.

INTERPRETATION

CKD engages a renal/adipose-cerebral-peripheral sympathetic reflex that activates the RAS/ROS axes to promote IR via local inflammation and impaired Glut4 trafficking that are enhanced by high-salt intake. The findings point to a role for blockade of RAS or α-and-β-adrenergic receptors to reduce IR in patients with CKD. FUND: National Natural Science Foundation of China.

摘要

背景

胰岛素抵抗(IR)使慢性肾脏病(CKD)复杂化。我们检验了这样一个假设,即 CKD 会激活肾脏和白色脂肪组织的广泛反射反应,从而损害外周葡萄糖摄取,并研究了盐摄入量在这一过程中的作用。

方法

对 5/6 肾切除大鼠给予正常或高盐饮食 3 周。在 100 名非糖尿病、3-5 期 CKD 患者中检验了这些结论。

结果

在 5/6 肾切除大鼠中,高盐通过一种交感神经系统(SNS)反射使胰岛素刺激的 2-脱氧葡萄糖摄取减少了>25%,这种反射将 IR 与大脑和外周组织中的活性氧(ROS)和肾素-血管紧张素系统(RAS)联系起来。在 CKD 中,盐负荷增强了脂肪组织和骨骼肌中的炎症,并增强了胰岛素信号和 Glut4 易位的损害。肾脏或脂肪组织去神经支配或脂肪组织去传入神经支配可使 IR 改善>40%。在非糖尿病 CKD 患者中,IR 与盐摄入量呈正相关,在控制混杂因素后(r=0.334,P=0.001),并且与 RAS/SNS 的激活以及脂肪组织和骨骼肌葡萄糖摄取受损有关,所有这些都依赖于盐摄入量。

解释

CKD 会引发肾脏/脂肪-大脑-外周性交感反射,通过局部炎症和 Glut4 易位受损来激活 RAS/ROS 轴,促进 IR,而高盐摄入会增强这些作用。这些发现表明,在 CKD 患者中,阻断 RAS 或α-和β-肾上腺素受体可能会降低 IR。

资金

国家自然科学基金。

https://cdn.ncbi.nlm.nih.gov/pmc/blobs/3da8/6286258/38b00c1a314c/gr9.jpg
https://cdn.ncbi.nlm.nih.gov/pmc/blobs/3da8/6286258/17b282a6cab3/gr1.jpg
https://cdn.ncbi.nlm.nih.gov/pmc/blobs/3da8/6286258/39eac4b2df5e/gr3.jpg
https://cdn.ncbi.nlm.nih.gov/pmc/blobs/3da8/6286258/a110a1706edc/gr5.jpg
https://cdn.ncbi.nlm.nih.gov/pmc/blobs/3da8/6286258/3036e7b25fb2/gr6.jpg
https://cdn.ncbi.nlm.nih.gov/pmc/blobs/3da8/6286258/fa414ddec77a/gr7.jpg
https://cdn.ncbi.nlm.nih.gov/pmc/blobs/3da8/6286258/1b24ba03fbc8/gr8.jpg
https://cdn.ncbi.nlm.nih.gov/pmc/blobs/3da8/6286258/38b00c1a314c/gr9.jpg
https://cdn.ncbi.nlm.nih.gov/pmc/blobs/3da8/6286258/17b282a6cab3/gr1.jpg
https://cdn.ncbi.nlm.nih.gov/pmc/blobs/3da8/6286258/39eac4b2df5e/gr3.jpg
https://cdn.ncbi.nlm.nih.gov/pmc/blobs/3da8/6286258/a110a1706edc/gr5.jpg
https://cdn.ncbi.nlm.nih.gov/pmc/blobs/3da8/6286258/3036e7b25fb2/gr6.jpg
https://cdn.ncbi.nlm.nih.gov/pmc/blobs/3da8/6286258/fa414ddec77a/gr7.jpg
https://cdn.ncbi.nlm.nih.gov/pmc/blobs/3da8/6286258/1b24ba03fbc8/gr8.jpg
https://cdn.ncbi.nlm.nih.gov/pmc/blobs/3da8/6286258/38b00c1a314c/gr9.jpg

相似文献

1
A renal-cerebral-peripheral sympathetic reflex mediates insulin resistance in chronic kidney disease.肾脏-大脑-外周交感反射介导慢性肾脏病中的胰岛素抵抗。
EBioMedicine. 2018 Nov;37:281-293. doi: 10.1016/j.ebiom.2018.10.054. Epub 2018 Nov 11.
2
Adipocytes initiate an adipose-cerebral-peripheral sympathetic reflex to induce insulin resistance during high-fat feeding.脂肪细胞在高脂肪喂养期间启动脂肪-大脑-外周交感反射,以诱导胰岛素抵抗。
Clin Sci (Lond). 2019 Sep 10;133(17):1883-1899. doi: 10.1042/CS20190412. Print 2019 Sep 13.
3
A Salt-Induced Reno-Cerebral Reflex Activates Renin-Angiotensin Systems and Promotes CKD Progression.盐诱导的肾脑反射激活肾素-血管紧张素系统并促进慢性肾脏病进展。
J Am Soc Nephrol. 2015 Jul;26(7):1619-33. doi: 10.1681/ASN.2014050518. Epub 2015 Jan 29.
4
Silencing of Central (Pro)renin Receptor Ameliorates Salt-Induced Renal Injury in Chronic Kidney Disease.沉默中央(前)肾素受体可减轻慢性肾脏病盐诱导的肾损伤。
Antioxid Redox Signal. 2021 Jul 10;35(2):93-112. doi: 10.1089/ars.2019.7840. Epub 2021 Feb 15.
5
Reno-Cerebral Reflex Activates the Renin-Angiotensin System, Promoting Oxidative Stress and Renal Damage After Ischemia-Reperfusion Injury.肾脑反射激活肾素-血管紧张素系统,促进缺血再灌注损伤后的氧化应激和肾损伤。
Antioxid Redox Signal. 2017 Sep 1;27(7):415-432. doi: 10.1089/ars.2016.6827. Epub 2017 Jan 31.
6
Periaortic adipose tissue-specific activation of the renin-angiotensin system contributes to atherosclerosis development in uninephrectomized apoE-/- mice.肾素-血管紧张素系统在主动脉周围脂肪组织中的特异性激活促进了单侧肾切除 apoE-/- 小鼠动脉粥样硬化的发展。
Am J Physiol Heart Circ Physiol. 2013 Sep 1;305(5):H667-75. doi: 10.1152/ajpheart.00053.2013. Epub 2013 Jun 28.
7
Insulin resistance in chronic kidney disease is ameliorated by spironolactone in rats and humans.在慢性肾脏病大鼠和人群中,螺内酯可改善胰岛素抵抗。
Kidney Int. 2015 Apr;87(4):749-60. doi: 10.1038/ki.2014.348. Epub 2014 Oct 22.
8
Adipose afferent reflex response to insulin is mediated by melanocortin 4 type receptors in the paraventricular nucleus in insulin resistance rats.肥胖感受体反射对胰岛素的反应是由胰岛素抵抗大鼠室旁核中的黑皮质素 4 型受体介导的。
Acta Physiol (Oxf). 2015 Aug;214(4):450-66. doi: 10.1111/apha.12502. Epub 2015 Apr 20.
9
Obesity and insulin resistance in resistant hypertension: implications for the kidney.顽固性高血压中的肥胖与胰岛素抵抗:对肾脏的影响
Adv Chronic Kidney Dis. 2015 May;22(3):211-7. doi: 10.1053/j.ackd.2014.12.004.
10
Role of the sympathetic nervous system and insulin in enhancing glucose uptake in peripheral tissues after intrahypothalamic injection of leptin in rats.大鼠下丘脑内注射瘦素后交感神经系统和胰岛素在增强外周组织葡萄糖摄取中的作用
Diabetes. 1999 Sep;48(9):1706-12. doi: 10.2337/diabetes.48.9.1706.

引用本文的文献

1
Lipid Accumulation and Insulin Resistance: Bridging Metabolic Dysfunction-Associated Fatty Liver Disease and Chronic Kidney Disease.脂质蓄积与胰岛素抵抗:连接代谢功能障碍相关脂肪性肝病和慢性肾脏病
Int J Mol Sci. 2025 Jul 20;26(14):6962. doi: 10.3390/ijms26146962.
2
From fat to filter: the effect of adipose tissue-derived signals on kidney function.从脂肪到滤过器:脂肪组织衍生信号对肾功能的影响。
Nat Rev Nephrol. 2025 Apr 2. doi: 10.1038/s41581-025-00950-5.
3
Association of insulin resistance with chronic kidney disease in individuals without diabetes in a community population in South China.

本文引用的文献

1
The Amelioration of Insulin Resistance in Salt Loading Subjects by Potassium Supplementation is Associated with a Reduction in Plasma IL-17A Levels.补钾改善盐负荷受试者胰岛素抵抗与血浆IL-17A水平降低有关。
Exp Clin Endocrinol Diabetes. 2017 Sep;125(8):571-576. doi: 10.1055/s-0042-101793. Epub 2017 Sep 19.
2
Subfornical organ neurons integrate cardiovascular and metabolic signals.穹窿下器官神经元整合心血管和代谢信号。
Am J Physiol Regul Integr Comp Physiol. 2017 Feb 1;312(2):R253-R262. doi: 10.1152/ajpregu.00423.2016. Epub 2016 Dec 21.
3
Insulin resistance in chronic kidney disease: a systematic review.
在中国南方社区人群中,无糖尿病个体的胰岛素抵抗与慢性肾脏病的关系。
BMC Nephrol. 2024 Nov 30;25(1):437. doi: 10.1186/s12882-024-03866-7.
4
Chronic kidney disease combined with metabolic syndrome is a non-negligible risk factor.慢性肾脏病合并代谢综合征是一个不可忽视的危险因素。
Ther Adv Endocrinol Metab. 2024 Jul 25;15:20420188241252309. doi: 10.1177/20420188241252309. eCollection 2024.
5
Comparison of the effects of renal denervation at early or advanced stages of hypertension on cardiac, renal, and adipose tissue pathology in Dahl salt-sensitive rats.比较高血压早期和晚期肾去神经对 Dahl 盐敏感大鼠心脏、肾脏和脂肪组织病理的影响。
Hypertens Res. 2024 Oct;47(10):2731-2744. doi: 10.1038/s41440-024-01605-x. Epub 2024 Feb 15.
6
Adipose tissue metabolic changes in chronic kidney disease.慢性肾脏病中脂肪组织的代谢变化
Immunometabolism (Cobham). 2023 Apr 27;5(2):e00023. doi: 10.1097/IN9.0000000000000023. eCollection 2023 Apr.
7
Organ-differential Roles of Akt/FoxOs Axis as a Key Metabolic Modulator during Aging.衰老过程中Akt/FoxOs轴作为关键代谢调节因子的器官差异作用。
Aging Dis. 2021 Oct 1;12(7):1713-1728. doi: 10.14336/AD.2021.0225. eCollection 2021 Oct.
8
Alleviation of salt-induced exacerbation of cardiac, renal, and visceral fat pathology in rats with metabolic syndrome by surgical removal of subcutaneous fat.代谢综合征大鼠皮下脂肪去除术减轻盐诱导的心脏、肾脏和内脏脂肪病理恶化。
Nutr Diabetes. 2020 Aug 10;10(1):28. doi: 10.1038/s41387-020-00132-1.
9
Sympathetic Overactivity in CKD Disrupts Buffering of Neurotransmission by Endothelium-Derived Hyperpolarizing Factor and Enhances Vasoconstriction.慢性肾脏病中的交感神经过度活跃会破坏内皮衍生超极化因子对神经传递的缓冲作用,并增强血管收缩。
J Am Soc Nephrol. 2020 Oct;31(10):2312-2325. doi: 10.1681/ASN.2020030234. Epub 2020 Jul 2.
10
The regulation effect of WNT-RAS signaling in hypothalamic paraventricular nucleus on renal fibrosis.WNT-RAS 信号在下丘脑室旁核对肾纤维化的调节作用。
J Nephrol. 2020 Apr;33(2):289-297. doi: 10.1007/s40620-019-00637-8. Epub 2019 Aug 7.
慢性肾脏病中的胰岛素抵抗:一项系统综述。
Am J Physiol Renal Physiol. 2016 Dec 1;311(6):F1087-F1108. doi: 10.1152/ajprenal.00340.2016. Epub 2016 Oct 5.
4
The renin angiotensin system, oxidative stress and mitochondrial function in obesity and insulin resistance.肥胖与胰岛素抵抗中的肾素-血管紧张素系统、氧化应激和线粒体功能。
Biochim Biophys Acta Mol Basis Dis. 2017 May;1863(5):1106-1114. doi: 10.1016/j.bbadis.2016.07.019. Epub 2016 Aug 4.
5
Diets for patients with chronic kidney disease, should we reconsider?慢性肾病患者的饮食,我们应该重新考虑吗?
BMC Nephrol. 2016 Jul 11;17(1):80. doi: 10.1186/s12882-016-0283-x.
6
Distinct Adipose Depots from Mice Differentially Respond to a High-Fat, High-Salt Diet.来自小鼠的不同脂肪储存部位对高脂高盐饮食有不同反应。
J Nutr. 2016 Jun;146(6):1189-96. doi: 10.3945/jn.115.227496. Epub 2016 May 4.
7
Impaired Glucose and Insulin Homeostasis in Moderate-Severe CKD.中重度慢性肾脏病患者的血糖和胰岛素稳态受损。
J Am Soc Nephrol. 2016 Sep;27(9):2861-71. doi: 10.1681/ASN.2015070756. Epub 2016 Jan 28.
8
Reactive Oxygen Species in the Paraventricular Nucleus of the Hypothalamus Alter Sympathetic Activity During Metabolic Syndrome.下丘脑室旁核中的活性氧在代谢综合征期间改变交感神经活动。
Front Physiol. 2015 Dec 23;6:384. doi: 10.3389/fphys.2015.00384. eCollection 2015.
9
Association of Sodium Excretion With Metabolic Syndrome, Insulin Resistance, and Body Fat.钠排泄与代谢综合征、胰岛素抵抗和体脂的关联。
Medicine (Baltimore). 2015 Sep;94(39):e1650. doi: 10.1097/MD.0000000000001650.
10
Selective depletion of tumor neovasculature by microbubble destruction with appropriate ultrasound pressure.通过适当的超声压力破坏微泡来选择性地耗尽肿瘤新生血管。
Int J Cancer. 2015 Nov 15;137(10):2478-91. doi: 10.1002/ijc.29597. Epub 2015 May 26.