Suppr超能文献

星形细胞上调基因 1(AEG-1)在透明细胞肾细胞癌细胞生长和转移中作为启动子基因起作用。

Astrocyte Elevated Gene 1 (AEG-1) Acts as a Promoter Gene in Clear Cell Renal Cell Carcinoma Cell Growth and Metastasis.

机构信息

Department of Surgical Urology, The First People's Hospital of Jining City, Jining, Shandong, China (mainland).

Department of Surgical Urology, Wenshang County's First People's Hospital, Wenshang, Shandong, China (mainland).

出版信息

Med Sci Monit. 2018 Nov 15;24:8213-8223. doi: 10.12659/MSM.911010.

Abstract

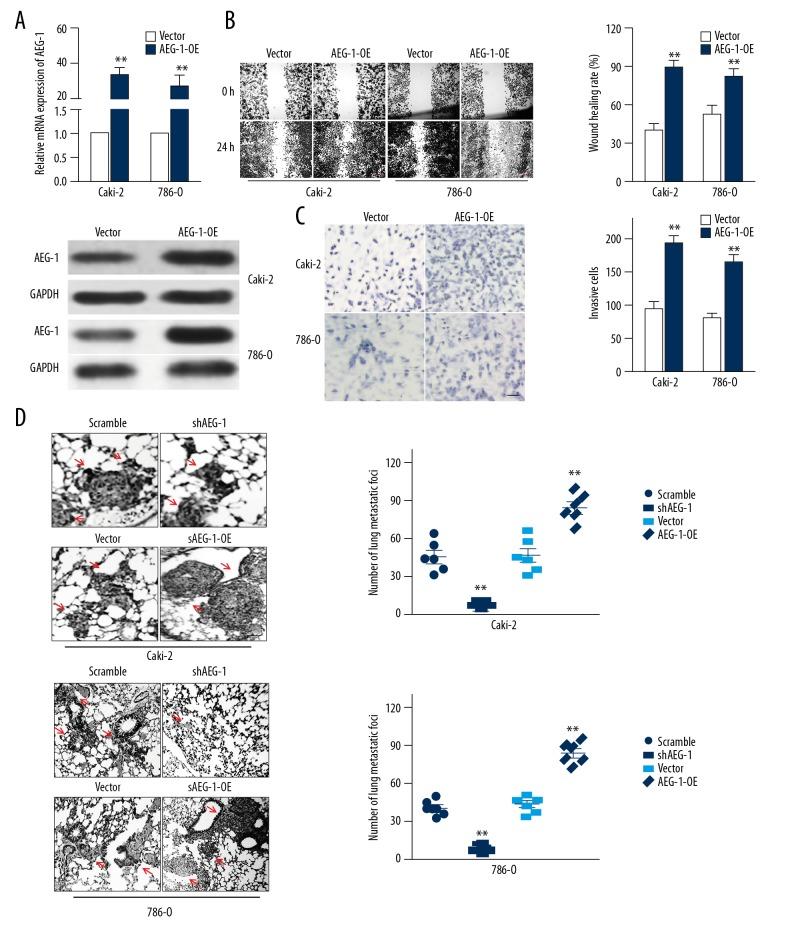
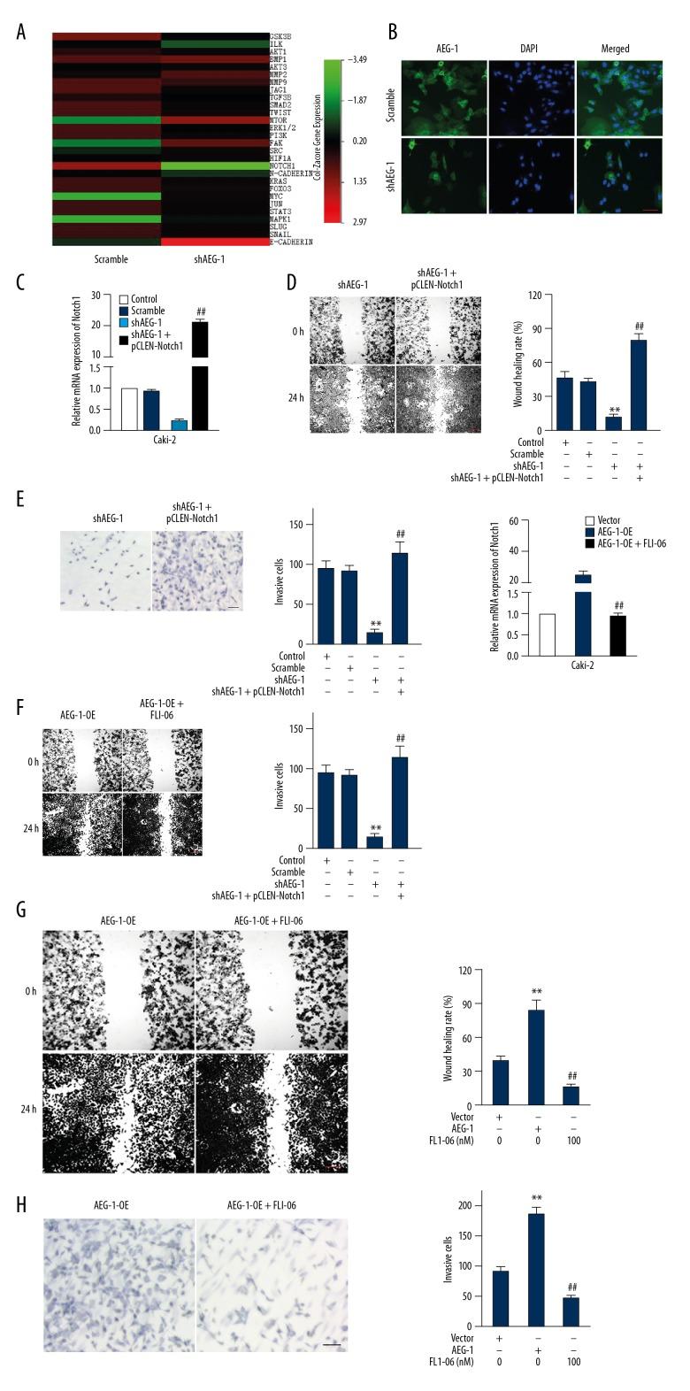
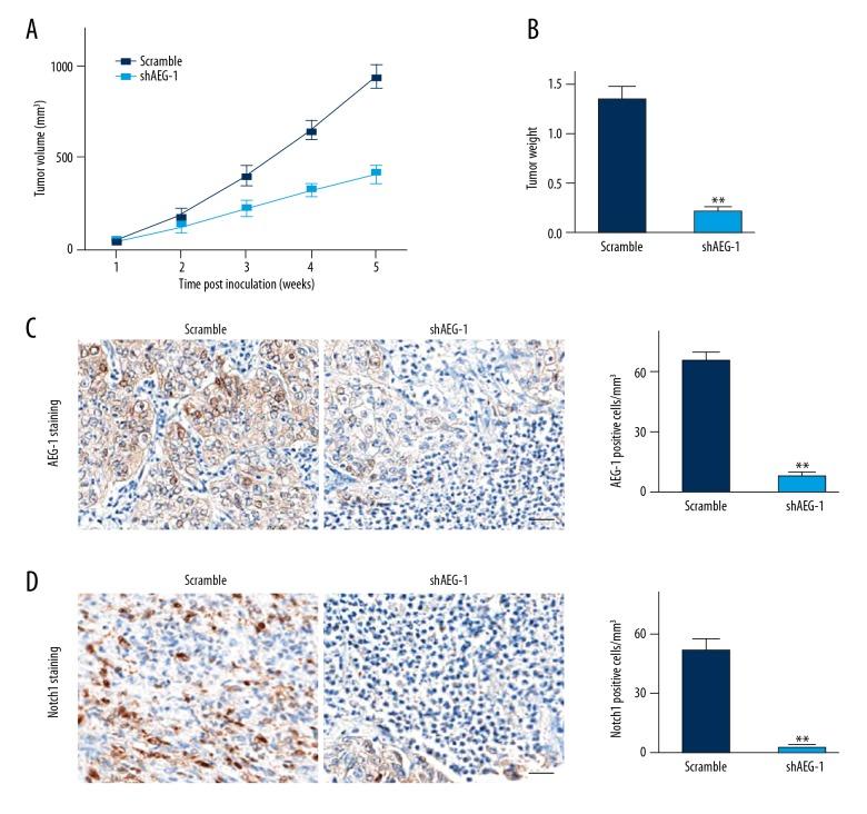
BACKGROUND Clear cell renal cell carcinoma (ccRCC) is usually incurable once it progresses to metastatic stage. Hence, in-depth investigations to reveal the precise molecular mechanisms behind the metastasis of ccRCC are required to improve the therapeutic outcome of ccRCC. MATERIAL AND METHODS The level of astrocyte elevated gene 1 (AEG-1) in ccRCC tissues and cell lines was determined by quantitative real-time PCR (qRT-PCR) assay. The MTS, colony formation, wound-healing, and Transwell invasion assays were used to assess the role of AEG-1 in ccRCC cells growth, migration, and invasion in vitro, respectively. Xenograft model and lung metastasis models were constructed to analyze the functions of AEG-1 in ccRCC cells growth and metastasis in vivo. RESULTS We found that AEG-1 was overexpressed in ccRCC and was associated with the progression of ccRCC. Knocked-down AEG-1 impaired the migration and invasion of ccRCC cells in vitro. Furthermore, under-expression of AEG-1 caused complete inhibition of ccRCC cells growth and metastasis in vivo. In contrast, overexpression of AEG-1 significantly increased the migration and invasion ability of ccRCC cells in vitro. Finally, we revealed that AEG-1 boosted the metastatic ability of ccRCC cells via regulating Notch homolog 1 (Notch1). CONCLUSIONS The AEG-1/Notch1 signaling axis plays a vital role in ccRCC cell growth and metastasis.

摘要

背景

透明细胞肾细胞癌(ccRCC)一旦进展为转移阶段通常无法治愈。因此,需要深入研究以揭示 ccRCC 转移背后的确切分子机制,以改善 ccRCC 的治疗效果。

方法

通过实时定量 PCR(qRT-PCR)检测 ccRCC 组织和细胞系中星形细胞上调基因 1(AEG-1)的水平。MTS、集落形成、划痕愈合和 Transwell 侵袭实验分别用于评估 AEG-1 在 ccRCC 细胞体外生长、迁移和侵袭中的作用。构建异种移植模型和肺转移模型,分析 AEG-1 在 ccRCC 细胞体内生长和转移中的功能。

结果

我们发现 AEG-1 在 ccRCC 中过度表达,与 ccRCC 的进展相关。敲低 AEG-1 可抑制 ccRCC 细胞的迁移和侵袭。此外,AEG-1 的下调导致 ccRCC 细胞在体内生长和转移的完全抑制。相反,AEG-1 的过表达显著增强了 ccRCC 细胞在体外的迁移和侵袭能力。最后,我们揭示 AEG-1 通过调节 Notch 同源物 1(Notch1)增强了 ccRCC 细胞的转移能力。

结论

AEG-1/Notch1 信号轴在 ccRCC 细胞生长和转移中起着重要作用。

https://cdn.ncbi.nlm.nih.gov/pmc/blobs/a142/6253984/47707fb2cdad/medscimonit-24-8213-g001.jpg

文献AI研究员

20分钟写一篇综述,助力文献阅读效率提升50倍。

立即体验

用中文搜PubMed

大模型驱动的PubMed中文搜索引擎

马上搜索

文档翻译

学术文献翻译模型,支持多种主流文档格式。

立即体验