Suppr超能文献

胰岛素样生长因子受体信号在乳腺肿瘤上皮细胞中保护细胞免受内质网应激,并调节肿瘤微环境。

Insulin-like growth factor receptor signaling in breast tumor epithelium protects cells from endoplasmic reticulum stress and regulates the tumor microenvironment.

机构信息

Department of Pharmacology, Physiology & Neuroscience, Rutgers-New Jersey Medical School, Cancer Institute of New Jersey, Newark, NJ, 07101, USA.

Department of Microbiology, Biochemistry & Molecular Genetics, Rutgers-New Jersey Medical School, Cancer Institute of New Jersey, Newark, NJ, 07101, USA.

出版信息

Breast Cancer Res. 2018 Nov 20;20(1):138. doi: 10.1186/s13058-018-1063-2.

Abstract

BACKGROUND

Early analyses of human breast cancer identified high expression of the insulin-like growth factor type 1 receptor (IGF-1R) correlated with hormone receptor positive breast cancer and associated with a favorable prognosis, whereas low expression of IGF-1R correlated with triple negative breast cancer (TNBC). We previously demonstrated that the IGF-1R acts as a tumor and metastasis suppressor in the Wnt1 mouse model of TNBC. The mechanisms for how reduced IGF-1R contributes to TNBC phenotypes is unknown.

METHODS

We analyzed the METABRIC dataset to further stratify IGF-1R expression with patient survival and specific parameters of TNBC. To investigate molecular events associated with the loss of IGF-1R function in breast tumor cells, we inhibited IGF-1R in human cell lines using an IGF-1R blocking antibody and analyzed MMTV-Wnt1-mediated mouse tumors with reduced IGF-1R function through expression of a dominant-negative transgene.

RESULTS

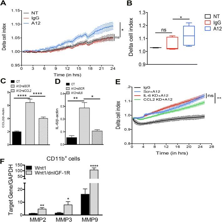
Our analysis of the Molecular Taxonomy of Breast Cancer International Consortium (METABRIC) dataset revealed association between low IGF-1R and reduced overall patient survival. IGF-1R expression was inversely correlated with patient survival even within hormone receptor-positive breast cancers, indicating reduced overall patient survival with low IGF-1R was not due simply to low IGF-1R expression within TNBCs. Inhibiting IGF-1R in either mouse or human tumor epithelial cells increased reactive oxygen species (ROS) production and activation of the endoplasmic reticulum stress response. IGF-1R inhibition in tumor epithelial cells elevated interleukin (IL)-6 and C-C motif chemokine ligand 2 (CCL2) expression, which was reversed by ROS scavenging. Moreover, the Wnt1/dnIGF-1R primary tumors displayed a tumor-promoting immune phenotype. The increased CCL2 promoted an influx of CD11b monocytes into the primary tumor that also had increased matrix metalloproteinase (MMP)-2, MMP-3, and MMP-9 expression. Increased MMP activity in the tumor stroma was associated with enhanced matrix remodeling and collagen deposition. Further analysis of the METABRIC dataset revealed an increase in IL-6, CCL2, and MMP-9 expression in patients with low IGF-1R, consistent with our mouse tumor model and data in human breast cancer cell lines.

CONCLUSIONS

Our data support the hypothesis that reduction of IGF-1R function increases cellular stress and cytokine production to promote an aggressive tumor microenvironment through infiltration of immune cells and matrix remodeling.

摘要

背景

早期对人类乳腺癌的分析表明,胰岛素样生长因子 1 型受体(IGF-1R)的高表达与激素受体阳性乳腺癌相关,并且与预后良好相关,而 IGF-1R 的低表达与三阴性乳腺癌(TNBC)相关。我们之前证明,IGF-1R 在 Wnt1 小鼠 TNBC 模型中作为肿瘤和转移抑制因子发挥作用。减少 IGF-1R 如何导致 TNBC 表型的机制尚不清楚。

方法

我们分析了 METABRIC 数据集,以进一步根据患者生存和 TNBC 的特定参数对 IGF-1R 的表达进行分层。为了研究与乳腺癌细胞中 IGF-1R 功能丧失相关的分子事件,我们使用 IGF-1R 阻断抗体抑制人细胞系中的 IGF-1R,并通过表达显性负转录物分析具有降低 IGF-1R 功能的 MMTV-Wnt1 介导的小鼠肿瘤。

结果

我们对乳腺癌国际联合会(METABRIC)数据集的分子分类分析表明,低 IGF-1R 与患者总生存率降低之间存在关联。即使在激素受体阳性乳腺癌中,IGF-1R 的表达也与患者的生存呈负相关,这表明低 IGF-1R 导致的总患者生存率降低并不是由于 TNBC 中 IGF-1R 的低表达所致。在小鼠或人类肿瘤上皮细胞中抑制 IGF-1R 会增加活性氧(ROS)的产生并激活内质网应激反应。在肿瘤上皮细胞中抑制 IGF-1R 会升高白细胞介素(IL)-6 和 C-C 基序趋化因子配体 2(CCL2)的表达,而 ROS 清除可逆转该表达。此外,Wnt1/dnIGF-1R 原代肿瘤表现出促进肿瘤的免疫表型。增加的 CCL2 促进了 CD11b 单核细胞进入原代肿瘤,该肿瘤的基质金属蛋白酶(MMP)-2、MMP-3 和 MMP-9 表达也增加。肿瘤基质中 MMP 活性的增加与基质重塑和胶原蛋白沉积有关。对 METABRIC 数据集的进一步分析表明,低 IGF-1R 患者的 IL-6、CCL2 和 MMP-9 表达增加,与我们的小鼠肿瘤模型和人类乳腺癌细胞系的数据一致。

结论

我们的数据支持这样的假设,即 IGF-1R 功能的降低会增加细胞应激和细胞因子的产生,从而通过免疫细胞浸润和基质重塑促进侵袭性肿瘤微环境。

https://cdn.ncbi.nlm.nih.gov/pmc/blobs/708b/6245538/9de4abef649a/13058_2018_1063_Fig1_HTML.jpg

文献检索

告别复杂PubMed语法,用中文像聊天一样搜索,搜遍4000万医学文献。AI智能推荐,让科研检索更轻松。

立即免费搜索

文件翻译

保留排版,准确专业,支持PDF/Word/PPT等文件格式,支持 12+语言互译。

免费翻译文档

深度研究

AI帮你快速写综述,25分钟生成高质量综述,智能提取关键信息,辅助科研写作。

立即免费体验