• 文献检索
  • 文档翻译
  • 深度研究
  • 学术资讯
  • Suppr Zotero 插件Zotero 插件
  • 邀请有礼
  • 套餐&价格
  • 历史记录
应用&插件
Suppr Zotero 插件Zotero 插件浏览器插件Mac 客户端Windows 客户端微信小程序
定价
高级版会员购买积分包购买API积分包
服务
文献检索文档翻译深度研究API 文档MCP 服务
关于我们
关于 Suppr公司介绍联系我们用户协议隐私条款
关注我们

Suppr 超能文献

核心技术专利:CN118964589B侵权必究
粤ICP备2023148730 号-1Suppr @ 2026

文献检索

告别复杂PubMed语法,用中文像聊天一样搜索,搜遍4000万医学文献。AI智能推荐,让科研检索更轻松。

立即免费搜索

文件翻译

保留排版,准确专业,支持PDF/Word/PPT等文件格式,支持 12+语言互译。

免费翻译文档

深度研究

AI帮你快速写综述,25分钟生成高质量综述,智能提取关键信息,辅助科研写作。

立即免费体验

尽管突触前和突触后区域的拓扑结构存在变化,但视网膜神经节细胞的突触汇聚模式仍得以保留。

Synaptic Convergence Patterns onto Retinal Ganglion Cells Are Preserved despite Topographic Variation in Pre- and Postsynaptic Territories.

机构信息

Department of Biological Structure, University of Washington, Seattle, WA 98195, USA.

Department of Neurobiology, Stanford University School of Medicine, Stanford, CA 94305, USA.

出版信息

Cell Rep. 2018 Nov 20;25(8):2017-2026.e3. doi: 10.1016/j.celrep.2018.10.089.

DOI:10.1016/j.celrep.2018.10.089
PMID:30463000
原文链接:https://pmc.ncbi.nlm.nih.gov/articles/PMC6317877/
Abstract

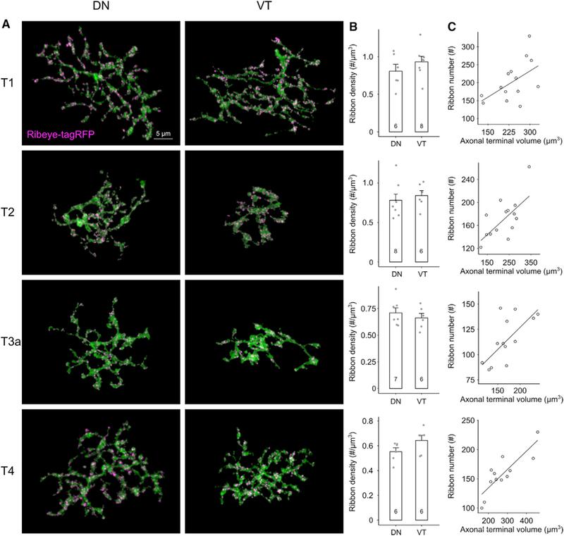
Sensory processing can be tuned by a neuron's integration area, the types of inputs, and the proportion and number of connections with those inputs. Integration areas often vary topographically to sample space differentially across regions. Here, we highlight two visual circuits in which topographic changes in the postsynaptic retinal ganglion cell (RGC) dendritic territories and their presynaptic bipolar cell (BC) axonal territories are either matched or unmatched. Despite this difference, in both circuits, the proportion of inputs from each BC type, i.e., synaptic convergence between specific BCs and RGCs, remained constant across varying dendritic territory sizes. Furthermore, synapse density between BCs and RGCs was invariant across topography. Our results demonstrate a wiring design, likely engaging homotypic axonal tiling of BCs, that ensures consistency in synaptic convergence between specific BC types onto their target RGCs while enabling independent regulation of pre- and postsynaptic territory sizes and synapse number between cell pairs.

摘要

感觉处理可以通过神经元的整合区域、输入的类型以及与这些输入的连接的比例和数量来调节。整合区域通常在地形上差异很大,以在不同区域对空间进行抽样。在这里,我们强调了两个视觉回路,在后突触视网膜神经节细胞 (RGC) 树突领域及其前突触双极细胞 (BC) 轴突领域中存在着匹配或不匹配的地形变化。尽管存在这种差异,但在这两个回路中,来自每种 BC 类型的输入比例,即特定 BC 和 RGC 之间的突触汇聚,在不同的树突领域大小下保持不变。此外,BC 和 RGC 之间的突触密度在地形上是不变的。我们的结果表明了一种布线设计,可能涉及 BC 的同型轴突平铺,从而确保特定 BC 类型与目标 RGC 之间的突触汇聚的一致性,同时能够独立调节细胞对之间的前突触和后突触领域大小和突触数量。

https://cdn.ncbi.nlm.nih.gov/pmc/blobs/4863/6317877/d1e552208102/nihms-1515793-f0005.jpg
https://cdn.ncbi.nlm.nih.gov/pmc/blobs/4863/6317877/59b5b19b48b7/nihms-1515793-f0002.jpg
https://cdn.ncbi.nlm.nih.gov/pmc/blobs/4863/6317877/8b2b5fe4cd42/nihms-1515793-f0003.jpg
https://cdn.ncbi.nlm.nih.gov/pmc/blobs/4863/6317877/b6f4aca32241/nihms-1515793-f0004.jpg
https://cdn.ncbi.nlm.nih.gov/pmc/blobs/4863/6317877/d1e552208102/nihms-1515793-f0005.jpg
https://cdn.ncbi.nlm.nih.gov/pmc/blobs/4863/6317877/59b5b19b48b7/nihms-1515793-f0002.jpg
https://cdn.ncbi.nlm.nih.gov/pmc/blobs/4863/6317877/8b2b5fe4cd42/nihms-1515793-f0003.jpg
https://cdn.ncbi.nlm.nih.gov/pmc/blobs/4863/6317877/b6f4aca32241/nihms-1515793-f0004.jpg
https://cdn.ncbi.nlm.nih.gov/pmc/blobs/4863/6317877/d1e552208102/nihms-1515793-f0005.jpg

相似文献

1
Synaptic Convergence Patterns onto Retinal Ganglion Cells Are Preserved despite Topographic Variation in Pre- and Postsynaptic Territories.尽管突触前和突触后区域的拓扑结构存在变化,但视网膜神经节细胞的突触汇聚模式仍得以保留。
Cell Rep. 2018 Nov 20;25(8):2017-2026.e3. doi: 10.1016/j.celrep.2018.10.089.
2
Neurotransmission selectively regulates synapse formation in parallel circuits in vivo.神经传递在体内选择性地调节并行回路中的突触形成。
Nature. 2009 Aug 20;460(7258):1016-20. doi: 10.1038/nature08236.
3
Distinct Developmental Mechanisms Act Independently to Shape Biased Synaptic Divergence from an Inhibitory Neuron.独立的发育机制独立作用,塑造来自抑制性神经元的偏向性突触分歧。
Curr Biol. 2020 Apr 6;30(7):1258-1268.e2. doi: 10.1016/j.cub.2020.01.080. Epub 2020 Feb 27.
4
Spatial relationships between GABAergic and glutamatergic synapses on the dendrites of distinct types of mouse retinal ganglion cells across development.不同类型的小鼠视网膜神经节细胞树突上 GABA 能和谷氨酸能突触在发育过程中的空间关系。
PLoS One. 2013 Jul 26;8(7):e69612. doi: 10.1371/journal.pone.0069612. Print 2013.
5
DSCAM differentially modulates pre- and postsynaptic structural and functional central connectivity during visual system wiring.DSCAM 差异调节视觉系统布线过程中突触前和突触后结构和功能的中枢连接。
Neural Dev. 2018 Sep 15;13(1):22. doi: 10.1186/s13064-018-0118-5.
6
Alterations of the synapse of the inner retinal layers after chronic intraocular pressure elevation in glaucoma animal model.青光眼动物模型中慢性眼压升高后视网膜内层突触的改变。
Mol Brain. 2014 Aug 13;7:53. doi: 10.1186/s13041-014-0053-2.
7
Changes in ganglion cells during retinal degeneration.视网膜变性过程中神经节细胞的变化。
Neuroscience. 2016 Aug 4;329:1-11. doi: 10.1016/j.neuroscience.2016.04.032. Epub 2016 Apr 27.
8
Cell-autonomous TrkB signaling in presynaptic retinal ganglion cells mediates axon arbor growth and synapse maturation during the establishment of retinotectal synaptic connectivity.视网膜神经节细胞突触前的细胞自主TrkB信号传导在视网膜-脑顶盖突触连接建立过程中介导轴突分支生长和突触成熟。
J Neurosci. 2007 Mar 7;27(10):2444-56. doi: 10.1523/JNEUROSCI.4434-06.2007.
9
Diverse strategies engaged in establishing stereotypic wiring patterns among neurons sharing a common input at the visual system's first synapse.在视觉系统的第一个突触处,神经元之间存在共同输入,不同策略参与了建立这种神经元刻板连接模式的过程。
J Neurosci. 2012 Jul 25;32(30):10306-17. doi: 10.1523/JNEUROSCI.1581-12.2012.
10
Neurotransmission plays contrasting roles in the maturation of inhibitory synapses on axons and dendrites of retinal bipolar cells.神经传递在视网膜双极细胞轴突和树突上抑制性突触的成熟过程中发挥着相反的作用。
Proc Natl Acad Sci U S A. 2015 Oct 13;112(41):12840-5. doi: 10.1073/pnas.1510483112. Epub 2015 Sep 29.

引用本文的文献

1
Divergent mechanisms of neural adaptation and instability in the mammalian retina.哺乳动物视网膜中神经适应和不稳定性的不同机制。
Curr Biol. 2025 Jun 24. doi: 10.1016/j.cub.2025.06.015.
2
Task-specific regional circuit adaptations in distinct mouse retinal ganglion cells.不同小鼠视网膜神经节细胞中特定任务的区域回路适应性
Sci Adv. 2025 Apr 25;11(17):eadp7075. doi: 10.1126/sciadv.adp7075. Epub 2025 Apr 23.
3
Molecular mechanism establishing the OFF pathway in vision.在视觉中建立OFF通路的分子机制。

本文引用的文献

1
Digital Museum of Retinal Ganglion Cells with Dense Anatomy and Physiology.视网膜神经节细胞密集解剖和生理学数字博物馆。
Cell. 2018 May 17;173(5):1293-1306.e19. doi: 10.1016/j.cell.2018.04.040.
2
Sub-topographic maps for regionally enhanced analysis of visual space in the mouse retina.用于在小鼠视网膜中进行视觉空间的区域性增强分析的亚地形图。
J Comp Neurol. 2019 Jan 1;527(1):259-269. doi: 10.1002/cne.24457. Epub 2018 Dec 19.
3
Inhomogeneous Encoding of the Visual Field in the Mouse Retina.在小鼠视网膜中呈现出视野的非均匀编码。
Nat Commun. 2025 Apr 18;16(1):3708. doi: 10.1038/s41467-025-59046-0.
4
Serotonin regulates in a cell-type specific manner light-evoked response and synaptic activity in mouse retinal ganglion cells.血清素以细胞类型特异性方式调节小鼠视网膜神经节细胞的光诱发反应和突触活动。
Biol Res. 2025 Mar 4;58(1):11. doi: 10.1186/s40659-025-00594-6.
5
Serotonin is a gap junction-permeable neuronal tracer in the mouse retina.血清素是小鼠视网膜中一种可通过缝隙连接的神经元示踪剂。
Front Ophthalmol (Lausanne). 2023 Mar 22;3:1151024. doi: 10.3389/fopht.2023.1151024. eCollection 2023.
6
Spike desensitisation as a mechanism for high-contrast selectivity in retinal ganglion cells.视锥脱敏作为视网膜神经节细胞高对比度选择性的一种机制。
Front Cell Neurosci. 2024 Jan 10;17:1337768. doi: 10.3389/fncel.2023.1337768. eCollection 2023.
7
Region-Specific Phosphorylation Determines Neuroligin-3 Localization to Excitatory Versus Inhibitory Synapses.区域特异性磷酸化决定了神经黏连蛋白 3 定位到兴奋性突触还是抑制性突触。
Biol Psychiatry. 2024 Nov 15;96(10):815-828. doi: 10.1016/j.biopsych.2023.12.020. Epub 2023 Dec 27.
8
Evolution of neuronal cell classes and types in the vertebrate retina.脊椎动物视网膜中神经元细胞类型和类别的演化。
Nature. 2023 Dec;624(7991):415-424. doi: 10.1038/s41586-023-06638-9. Epub 2023 Dec 13.
9
Using optogenetics to dissect rod inputs to OFF ganglion cells in the mouse retina.利用光遗传学剖析小鼠视网膜中向 OFF 神经节细胞的视杆细胞输入。
Front Ophthalmol (Lausanne). 2023;3. doi: 10.3389/fopht.2023.1146785. Epub 2023 Mar 6.
10
Neuronal wiring diagram of an adult brain.成人大脑的神经元连接图。
bioRxiv. 2023 Jul 11:2023.06.27.546656. doi: 10.1101/2023.06.27.546656.
Curr Biol. 2018 Mar 5;28(5):655-665.e3. doi: 10.1016/j.cub.2018.01.016. Epub 2018 Feb 15.
4
Establishing Wiring Specificity in Visual System Circuits: From the Retina to the Brain.建立视觉系统电路的布线特异性:从视网膜到大脑。
Annu Rev Neurosci. 2017 Jul 25;40:395-424. doi: 10.1146/annurev-neuro-072116-031607. Epub 2017 Apr 26.
5
Homeostatic Plasticity Shapes Cell-Type-Specific Wiring in the Retina.稳态可塑性塑造视网膜中细胞类型特异性的神经回路。
Neuron. 2017 May 3;94(3):656-665.e4. doi: 10.1016/j.neuron.2017.04.016. Epub 2017 Apr 27.
6
Inhibition decorrelates visual feature representations in the inner retina.抑制作用使视网膜内层的视觉特征表征去相关。
Nature. 2017 Feb 23;542(7642):439-444. doi: 10.1038/nature21394. Epub 2017 Feb 8.
7
Glutamatergic Monopolar Interneurons Provide a Novel Pathway of Excitation in the Mouse Retina.谷氨酸能单极中间神经元在小鼠视网膜中提供了一条新的兴奋途径。
Curr Biol. 2016 Aug 8;26(15):2070-2077. doi: 10.1016/j.cub.2016.06.016. Epub 2016 Jul 14.
8
The wiring diagram of a glomerular olfactory system.肾小球嗅觉系统的接线图。
Elife. 2016 May 13;5:e14859. doi: 10.7554/eLife.14859.
9
Segregated Glycine-Glutamate Co-transmission from vGluT3 Amacrine Cells to Contrast-Suppressed and Contrast-Enhanced Retinal Circuits.从视锥谷氨酸转运体3无长突细胞到对比度抑制和对比度增强视网膜回路的甘氨酸-谷氨酸分离共传递
Neuron. 2016 Apr 6;90(1):27-34. doi: 10.1016/j.neuron.2016.02.023. Epub 2016 Mar 17.
10
Cell type-specific bipolar cell input to ganglion cells in the mouse retina.小鼠视网膜中神经节细胞的细胞类型特异性双极细胞输入。
Neuroscience. 2016 Mar 1;316:420-32. doi: 10.1016/j.neuroscience.2015.12.051. Epub 2016 Jan 2.