• 文献检索
  • 文档翻译
  • 深度研究
  • 学术资讯
  • Suppr Zotero 插件Zotero 插件
  • 邀请有礼
  • 套餐&价格
  • 历史记录
应用&插件
Suppr Zotero 插件Zotero 插件浏览器插件Mac 客户端Windows 客户端微信小程序
定价
高级版会员购买积分包购买API积分包
服务
文献检索文档翻译深度研究API 文档MCP 服务
关于我们
关于 Suppr公司介绍联系我们用户协议隐私条款
关注我们

Suppr 超能文献

核心技术专利:CN118964589B侵权必究
粤ICP备2023148730 号-1Suppr @ 2026

文献检索

告别复杂PubMed语法,用中文像聊天一样搜索,搜遍4000万医学文献。AI智能推荐,让科研检索更轻松。

立即免费搜索

文件翻译

保留排版,准确专业,支持PDF/Word/PPT等文件格式,支持 12+语言互译。

免费翻译文档

深度研究

AI帮你快速写综述,25分钟生成高质量综述,智能提取关键信息,辅助科研写作。

立即免费体验

巨噬细胞衍生的轴突导向因子 1 通过激活血管平滑肌细胞中的基质金属蛋白酶 3 促进腹主动脉瘤的形成。

Macrophage-derived netrin-1 promotes abdominal aortic aneurysm formation by activating MMP3 in vascular smooth muscle cells.

机构信息

Division of Vascular Surgery, Department of Surgery, New York University Medical Center, New York, NY, 10016, USA.

Department of Biochemistry and Molecular Pharmacology, New York University School of Medicine, New York, NY, 10016, USA.

出版信息

Nat Commun. 2018 Nov 27;9(1):5022. doi: 10.1038/s41467-018-07495-1.

DOI:10.1038/s41467-018-07495-1
PMID:30479344
原文链接:https://pmc.ncbi.nlm.nih.gov/articles/PMC6258757/
Abstract

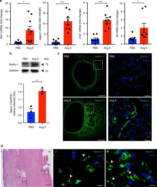
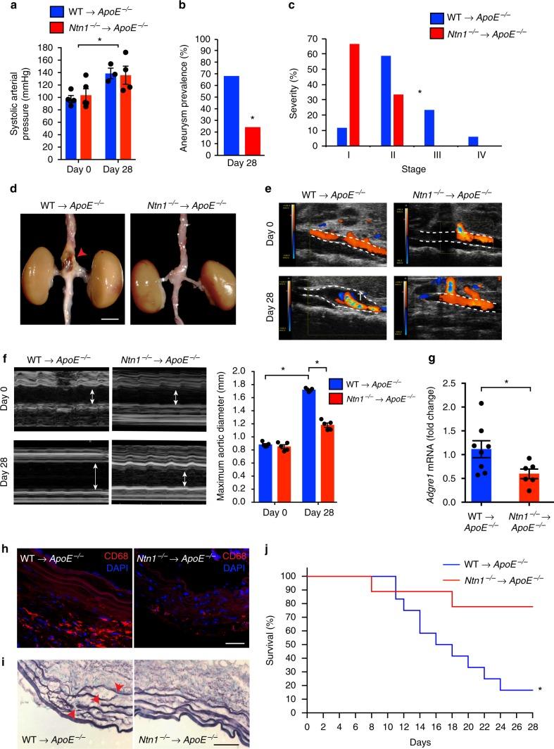
Abdominal aortic aneurysms (AAA) are characterized by extensive extracellular matrix (ECM) fragmentation and inflammation. However, the mechanisms by which these events are coupled thereby fueling focal vascular damage are undefined. Here we report through single-cell RNA-sequencing of diseased aorta that the neuronal guidance cue netrin-1 can act at the interface of macrophage-driven injury and ECM degradation. Netrin-1 expression peaks in human and murine aneurysmal macrophages. Targeted deletion of netrin-1 in macrophages protects mice from developing AAA. Through its receptor neogenin-1, netrin-1 induces a robust intracellular calcium flux necessary for the transcriptional regulation and persistent catalytic activation of matrix metalloproteinase-3 (MMP3) by vascular smooth muscle cells. Deficiency in MMP3 reduces ECM damage and the susceptibility of mice to develop AAA. Here, we establish netrin-1 as a major signal that mediates the dynamic crosstalk between inflammation and chronic erosion of the ECM in AAA.

摘要

腹主动脉瘤(AAA)的特征是广泛的细胞外基质(ECM)碎片化和炎症。然而,这些事件是如何耦合的,从而引发局部血管损伤的机制尚不清楚。在这里,我们通过对病变主动脉的单细胞 RNA 测序报告称,神经元导向线索 netrin-1 可以在巨噬细胞驱动的损伤和 ECM 降解的界面处发挥作用。netrin-1 在人和鼠的动脉瘤巨噬细胞中表达达到峰值。巨噬细胞中 netrin-1 的靶向缺失可保护小鼠免于发生 AAA。通过其受体 neogenin-1,netrin-1 诱导强烈的细胞内钙流,这对于血管平滑肌细胞中基质金属蛋白酶 3(MMP3)的转录调节和持续催化激活是必需的。MMP3 的缺乏减少了 ECM 损伤,降低了小鼠发生 AAA 的易感性。在这里,我们确定 netrin-1 是一种主要信号,介导了 AAA 中炎症和 ECM 慢性侵蚀之间的动态串扰。

https://cdn.ncbi.nlm.nih.gov/pmc/blobs/7a7e/6258757/a8fa8fbf6ca0/41467_2018_7495_Fig6_HTML.jpg
https://cdn.ncbi.nlm.nih.gov/pmc/blobs/7a7e/6258757/43df99987d6e/41467_2018_7495_Fig1_HTML.jpg
https://cdn.ncbi.nlm.nih.gov/pmc/blobs/7a7e/6258757/6daf1aea889a/41467_2018_7495_Fig2_HTML.jpg
https://cdn.ncbi.nlm.nih.gov/pmc/blobs/7a7e/6258757/88c9dc538251/41467_2018_7495_Fig3_HTML.jpg
https://cdn.ncbi.nlm.nih.gov/pmc/blobs/7a7e/6258757/def178e39d27/41467_2018_7495_Fig4_HTML.jpg
https://cdn.ncbi.nlm.nih.gov/pmc/blobs/7a7e/6258757/1916955a0ab5/41467_2018_7495_Fig5_HTML.jpg
https://cdn.ncbi.nlm.nih.gov/pmc/blobs/7a7e/6258757/a8fa8fbf6ca0/41467_2018_7495_Fig6_HTML.jpg
https://cdn.ncbi.nlm.nih.gov/pmc/blobs/7a7e/6258757/43df99987d6e/41467_2018_7495_Fig1_HTML.jpg
https://cdn.ncbi.nlm.nih.gov/pmc/blobs/7a7e/6258757/6daf1aea889a/41467_2018_7495_Fig2_HTML.jpg
https://cdn.ncbi.nlm.nih.gov/pmc/blobs/7a7e/6258757/88c9dc538251/41467_2018_7495_Fig3_HTML.jpg
https://cdn.ncbi.nlm.nih.gov/pmc/blobs/7a7e/6258757/def178e39d27/41467_2018_7495_Fig4_HTML.jpg
https://cdn.ncbi.nlm.nih.gov/pmc/blobs/7a7e/6258757/1916955a0ab5/41467_2018_7495_Fig5_HTML.jpg
https://cdn.ncbi.nlm.nih.gov/pmc/blobs/7a7e/6258757/a8fa8fbf6ca0/41467_2018_7495_Fig6_HTML.jpg

相似文献

1
Macrophage-derived netrin-1 promotes abdominal aortic aneurysm formation by activating MMP3 in vascular smooth muscle cells.巨噬细胞衍生的轴突导向因子 1 通过激活血管平滑肌细胞中的基质金属蛋白酶 3 促进腹主动脉瘤的形成。
Nat Commun. 2018 Nov 27;9(1):5022. doi: 10.1038/s41467-018-07495-1.
2
Involvement of macrophage-derived exosomes in abdominal aortic aneurysms development.巨噬细胞衍生的外泌体在腹主动脉瘤发展中的作用。
Atherosclerosis. 2019 Oct;289:64-72. doi: 10.1016/j.atherosclerosis.2019.08.016. Epub 2019 Aug 25.
3
Genetic Ablation of MicroRNA-33 Attenuates Inflammation and Abdominal Aortic Aneurysm Formation via Several Anti-Inflammatory Pathways.微小RNA-33的基因消融通过多种抗炎途径减轻炎症和腹主动脉瘤形成。
Arterioscler Thromb Vasc Biol. 2017 Nov;37(11):2161-2170. doi: 10.1161/ATVBAHA.117.309768. Epub 2017 Sep 7.
4
Membrane-Bound Thrombomodulin Regulates Macrophage Inflammation in Abdominal Aortic Aneurysm.膜结合血栓调节蛋白调控腹主动脉瘤中的巨噬细胞炎症。
Arterioscler Thromb Vasc Biol. 2015 Nov;35(11):2412-22. doi: 10.1161/ATVBAHA.115.305529. Epub 2015 Sep 3.
5
Microskeletal stiffness promotes aortic aneurysm by sustaining pathological vascular smooth muscle cell mechanosensation via Piezo1.微小骨骼僵硬通过维持 Piezo1 介导的病理性血管平滑肌细胞机械感觉促进主动脉瘤。
Nat Commun. 2022 Jan 26;13(1):512. doi: 10.1038/s41467-021-27874-5.
6
Down-regulation of Fibulin-5 is associated with aortic dilation: role of inflammation and epigenetics.纤维连接蛋白-5 的下调与主动脉扩张有关:炎症和表观遗传学的作用。
Cardiovasc Res. 2016 Jun 1;110(3):431-42. doi: 10.1093/cvr/cvw082. Epub 2016 Apr 18.
7
Smooth muscle cell deletion of low-density lipoprotein receptor-related protein 1 augments angiotensin II-induced superior mesenteric arterial and ascending aortic aneurysms.低密度脂蛋白受体相关蛋白1的平滑肌细胞缺失会加剧血管紧张素II诱导的肠系膜上动脉和升主动脉瘤形成。
Arterioscler Thromb Vasc Biol. 2015 Jan;35(1):155-62. doi: 10.1161/ATVBAHA.114.304683. Epub 2014 Nov 13.
8
Receptor-interacting protein kinase 3 contributes to abdominal aortic aneurysms via smooth muscle cell necrosis and inflammation.受体相互作用蛋白激酶3通过平滑肌细胞坏死和炎症促进腹主动脉瘤的发生。
Circ Res. 2015 Feb 13;116(4):600-11. doi: 10.1161/CIRCRESAHA.116.304899. Epub 2015 Jan 6.
9
TGF-β (Transforming Growth Factor-β) Signaling Protects the Thoracic and Abdominal Aorta From Angiotensin II-Induced Pathology by Distinct Mechanisms.转化生长因子-β(TGF-β)信号通过不同机制保护胸主动脉和腹主动脉免受血管紧张素II诱导的病变。
Arterioscler Thromb Vasc Biol. 2017 Nov;37(11):2102-2113. doi: 10.1161/ATVBAHA.117.309401. Epub 2017 Jul 20.
10
Possible dual role of decorin in abdominal aortic aneurysm.核心蛋白聚糖在腹主动脉瘤中可能的双重作用。
PLoS One. 2015 Mar 17;10(3):e0120689. doi: 10.1371/journal.pone.0120689. eCollection 2015.

引用本文的文献

1
Region-specific gene expression and sex inform about disease susceptibility in the aorta.区域特异性基因表达和性别揭示了主动脉疾病易感性的相关信息。
Nat Cardiovasc Res. 2025 Aug 21. doi: 10.1038/s44161-025-00692-4.
2
Neural function of Netrin-1 in precancerous lesions of the pancreas.Netrin-1在胰腺前期病变中的神经功能
Nat Commun. 2025 Aug 2;16(1):7094. doi: 10.1038/s41467-025-62299-4.
3
The Role of Macrophage-Derived Netrin-1 in Inflammatory Diseases.巨噬细胞源性Netrin-1在炎症性疾病中的作用

本文引用的文献

1
Plaque Calcification During Atherosclerosis Progression and Regression.动脉粥样硬化进展和消退过程中的斑块钙化。
J Atheroscler Thromb. 2018 Apr 1;25(4):294-303. doi: 10.5551/jat.RV17020. Epub 2017 Dec 12.
2
Microarray Analysis Reveals a Potential Role of lncRNA Expression in 3,4-Benzopyrene/Angiotensin II-Activated Macrophage in Abdominal Aortic Aneurysm.基因芯片分析揭示lncRNA表达在腹主动脉瘤中3,4-苯并芘/血管紧张素II激活的巨噬细胞中的潜在作用。
Stem Cells Int. 2017;2017:9495739. doi: 10.1155/2017/9495739. Epub 2017 Oct 18.
3
Elevated Wall Tension Initiates Interleukin-6 Expression and Abdominal Aortic Dilation.
Biomolecules. 2025 Jun 23;15(7):921. doi: 10.3390/biom15070921.
4
Neural function of Netrin-1 in precancerous lesions of the pancreas.Netrin-1在胰腺癌前病变中的神经功能。
bioRxiv. 2025 May 18:2025.05.14.654046. doi: 10.1101/2025.05.14.654046.
5
Causal associations between 17 common autoimmune diseases and aortic diseases: a Mendelian randomization study.17种常见自身免疫性疾病与主动脉疾病之间的因果关联:一项孟德尔随机化研究
Int J Cardiol Cardiovasc Risk Prev. 2025 May 13;26:200426. doi: 10.1016/j.ijcrp.2025.200426. eCollection 2025 Sep.
6
Investigating long-term risk of aortic aneurysm and dissection from fluoroquinolones and the key contributing factors using machine learning methods.使用机器学习方法研究氟喹诺酮类药物导致主动脉瘤和主动脉夹层的长期风险及关键影响因素。
Sci Rep. 2025 Apr 16;15(1):13130. doi: 10.1038/s41598-025-97787-6.
7
Exploring Disparities in Atherosclerosis Comorbidity with Aortic Aneurysm.探索动脉粥样硬化合并腹主动脉瘤的差异。
Biomedicines. 2025 Mar 1;13(3):593. doi: 10.3390/biomedicines13030593.
8
Affinity-Enriched Plasma Proteomics for Biomarker Discovery in Abdominal Aortic Aneurysms.用于腹主动脉瘤生物标志物发现的亲和富集血浆蛋白质组学
Proteomes. 2024 Dec 9;12(4):37. doi: 10.3390/proteomes12040037.
9
Targeting the smooth muscle cell Keap1-Nrf2-GSDMD-pyroptosis axis by cryptotanshinone prevents abdominal aortic aneurysm formation.通过隐丹参酮靶向平滑肌细胞 Keap1-Nrf2-GSDMD-细胞焦亡轴预防腹主动脉瘤形成。
Theranostics. 2024 Oct 7;14(17):6516-6542. doi: 10.7150/thno.98400. eCollection 2024.
10
A bibliometric and visualization analysis of global trends and frontiers on macrophages in abdominal aortic aneurysms research.巨噬细胞与腹主动脉瘤研究的全球趋势和前沿的文献计量学和可视化分析。
Medicine (Baltimore). 2024 Oct 25;103(43):e40274. doi: 10.1097/MD.0000000000040274.
升高的血管壁张力引发白细胞介素-6表达和腹主动脉扩张。
Ann Vasc Surg. 2018 Jan;46:193-204. doi: 10.1016/j.avsg.2017.10.001. Epub 2017 Oct 26.
4
Premature aortic smooth muscle cell differentiation contributes to matrix dysregulation in Marfan Syndrome.马凡综合征中主动脉平滑肌细胞过早分化导致基质失调。
PLoS One. 2017 Oct 17;12(10):e0186603. doi: 10.1371/journal.pone.0186603. eCollection 2017.
5
Aortic microcalcification is associated with elastin fragmentation in Marfan syndrome.主动脉微钙化与马凡综合征中的弹性蛋白断裂有关。
J Pathol. 2017 Nov;243(3):294-306. doi: 10.1002/path.4949. Epub 2017 Sep 21.
6
Floor-plate-derived netrin-1 is dispensable for commissural axon guidance.底板来源的netrin-1对于连合轴突导向并非必需。
Nature. 2017 May 18;545(7654):350-354. doi: 10.1038/nature22331. Epub 2017 Apr 26.
7
The Role Matrix Metalloproteinases in the Production of Aortic Aneurysm.基质金属蛋白酶在主动脉瘤形成中的作用
Prog Mol Biol Transl Sci. 2017;147:239-265. doi: 10.1016/bs.pmbts.2017.02.002. Epub 2017 Mar 15.
8
Monocytes and macrophages in abdominal aortic aneurysm.腹主动脉瘤中的单核细胞和巨噬细胞。
Nat Rev Cardiol. 2017 Aug;14(8):457-471. doi: 10.1038/nrcardio.2017.52. Epub 2017 Apr 13.
9
Massively parallel digital transcriptional profiling of single cells.大规模平行数字化单细胞转录组分析。
Nat Commun. 2017 Jan 16;8:14049. doi: 10.1038/ncomms14049.
10
Reconciling Smooth Muscle Cell Oligoclonality and Proliferative Capacity in Experimental Atherosclerosis.调和实验性动脉粥样硬化中平滑肌细胞的寡克隆性与增殖能力
Circ Res. 2016 Dec 9;119(12):1262-1264. doi: 10.1161/CIRCRESAHA.116.310104.