Podrini Christine, Rowe Isaline, Pagliarini Roberto, Costa Ana S H, Chiaravalli Marco, Di Meo Ivano, Kim Hyunho, Distefano Gianfranco, Tiranti Valeria, Qian Feng, di Bernardo Diego, Frezza Christian, Boletta Alessandra
Division of Genetics and Cell Biology, San Raffaele Scientific Institute, Via Olgettina, 60, Milan, 20132, Italy.
INVEST- Marie Curie Postdoctoral Program, Università Vita-Salute San Raffaele, Via Olgettina, 60, Milan, 20132, Italy.
Commun Biol. 2018 Nov 16;1:194. doi: 10.1038/s42003-018-0200-x. eCollection 2018.
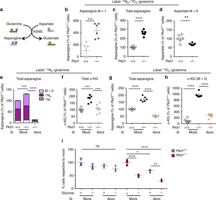
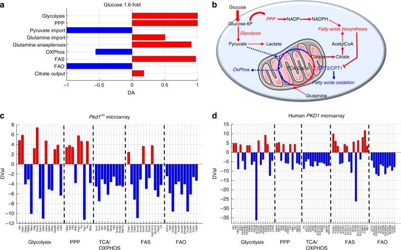
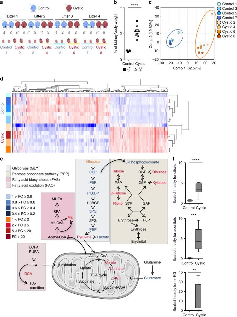
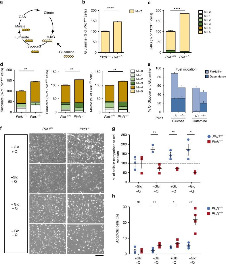
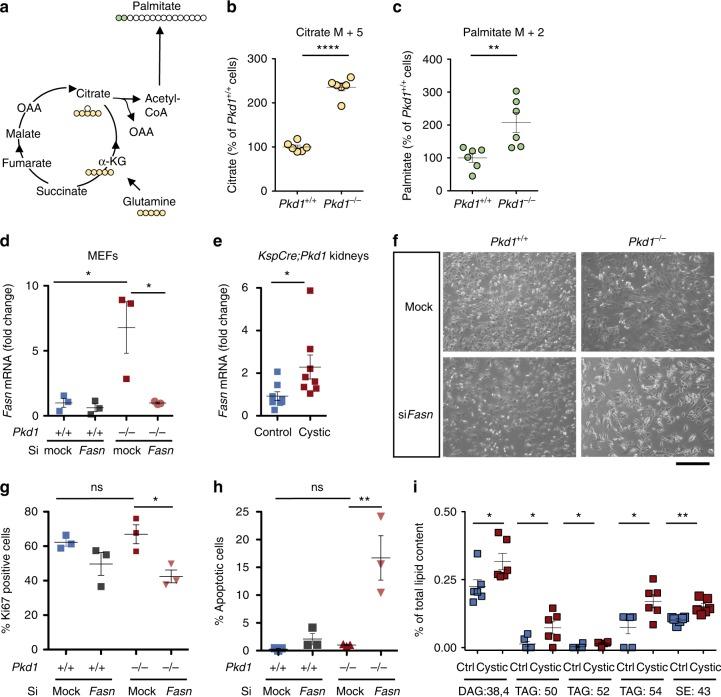
Autosomal Dominant Polycystic Kidney Disease (ADPKD) is a genetic disorder caused by loss-of-function mutations in or . Increased glycolysis is a prominent feature of the disease, but how it impacts on other metabolic pathways is unknown. Here, we present an analysis of mouse mutant cells and kidneys to investigate the metabolic reprogramming of this pathology. We show that loss of leads to profound metabolic changes that affect glycolysis, mitochondrial metabolism, and fatty acid synthesis (FAS). We find that -mutant cells preferentially use glutamine to fuel the TCA cycle and to sustain FAS. Interfering with either glutamine uptake or FAS retards cell growth and survival. We also find that glutamine is diverted to asparagine via asparagine synthetase (ASNS). Transcriptional profiling of -mutant human kidneys confirmed these alterations. We find that silencing of is lethal in -mutant cells when combined with glucose deprivation, suggesting therapeutic approaches for ADPKD.
常染色体显性多囊肾病(ADPKD)是一种由 或 功能丧失性突变引起的遗传性疾病。糖酵解增加是该疾病的一个显著特征,但它如何影响其他代谢途径尚不清楚。在此,我们对小鼠 突变细胞和肾脏进行分析,以研究这种病理状态下的代谢重编程。我们发现 的缺失会导致深刻的代谢变化,影响糖酵解、线粒体代谢和脂肪酸合成(FAS)。我们发现 突变细胞优先利用谷氨酰胺为三羧酸循环提供燃料并维持脂肪酸合成。干扰谷氨酰胺摄取或脂肪酸合成会阻碍细胞生长和存活。我们还发现谷氨酰胺通过天冬酰胺合成酶(ASNS)转化为天冬酰胺。对 突变人类肾脏的转录谱分析证实了这些改变。我们发现,在 突变细胞中,当与葡萄糖剥夺相结合时, 的沉默是致命的,这提示了针对ADPKD的治疗方法。