Suppr超能文献

MEK 抑制可预防 TGF-β1 诱导的人腱膜成纤维细胞向肌成纤维细胞的转分化。

MEK inhibition prevents TGF‑β1‑induced myofibroblast transdifferentiation in human tenon fibroblasts.

机构信息

State Key Laboratory of Ophthalmology, Zhongshan Ophthalmic Center, Sun Yat‑sen University, Guangzhou, Guangdong 510060, P.R. China.

出版信息

Mol Med Rep. 2019 Jan;19(1):468-476. doi: 10.3892/mmr.2018.9673. Epub 2018 Nov 20.

Abstract

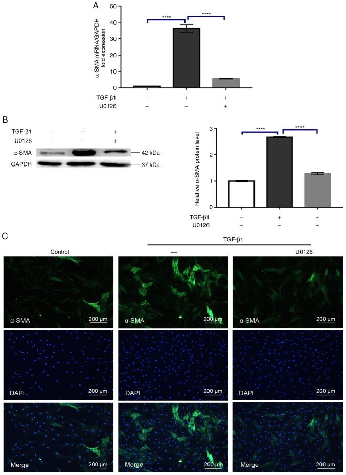
Subconjunctival fibrosis represents the primary cause of postoperative failure of trabeculectomy, and at present there is a lack of effective intervention strategies. The present study aimed to investigate the effect of the mitogen‑activated protein kinase kinase (MEK) inhibitor U0126 on human tenon fibroblast (HTF) myofibrosis transdifferentiation, and to illuminate the underlying molecular mechanisms involved. It was demonstrated that U0126 significantly inhibited the proliferation, migration and collagen contraction of HTFs stimulated with TGF‑β1. In addition, U0126 largely attenuated the TGF‑β1‑induced conversion of HTFs into myofibroblasts, as indicated by a downregulation of the mRNA and protein expression of α‑smooth muscle actin and zinc finger protein SNAI1, and by ameliorating the 3D‑collagen contraction response. Mechanistically, U0126 suppressed the TGF‑β1‑stimulated phosphorylation of mothers against decapentaplegic homolog 2/3, P38 mitogen‑activated protein kinase and extracellular signal‑regulated kinase 1/2, indicating that U0126 may inhibit HTF activation through the canonical and non‑canonical signaling pathways of TGF‑β1. Therefore, U0126 exhibits a potent anti‑fibrotic effect among HTFs, and the inhibition of MEK signaling may serve as an alternative intervention strategy for the treatment of trabeculectomy‑associated fibrosis.

摘要

结膜下纤维化是小梁切除术术后失败的主要原因,目前缺乏有效的干预策略。本研究旨在探讨丝裂原活化蛋白激酶激酶(MEK)抑制剂 U0126 对人 Tenon 成纤维细胞(HTF)肌成纤维细胞转化的影响,并阐明其潜在的分子机制。结果表明,U0126 可显著抑制 TGF-β1 刺激的 HTF 增殖、迁移和胶原收缩。此外,U0126 可明显减轻 TGF-β1 诱导的 HTF 向肌成纤维细胞的转化,表现为α-平滑肌肌动蛋白和锌指蛋白 SNAI1 的 mRNA 和蛋白表达下调,并改善 3D 胶原收缩反应。机制上,U0126 抑制了 TGF-β1 刺激的母亲抗颅面发育不全同源物 2/3、P38 丝裂原活化蛋白激酶和细胞外信号调节激酶 1/2 的磷酸化,表明 U0126 可能通过 TGF-β1 的经典和非经典信号通路抑制 HTF 的激活。因此,U0126 在 HTF 中表现出强大的抗纤维化作用,抑制 MEK 信号可能成为治疗小梁切除术相关纤维化的替代干预策略。

https://cdn.ncbi.nlm.nih.gov/pmc/blobs/d673/6297771/87fda091c3ec/MMR-19-01-0468-g00.jpg

相似文献

1
MEK inhibition prevents TGF‑β1‑induced myofibroblast transdifferentiation in human tenon fibroblasts.
Mol Med Rep. 2019 Jan;19(1):468-476. doi: 10.3892/mmr.2018.9673. Epub 2018 Nov 20.
4
5
6
Lefty-1 alleviates TGF-β1-induced fibroblast-myofibroblast transdifferentiation in NRK-49F cells.
Drug Des Devel Ther. 2015 Aug 14;9:4669-78. doi: 10.2147/DDDT.S86770. eCollection 2015.
10
An in vitro study of scarring formation mediated by human Tenon fibroblasts: Effect of Y-27632, a Rho kinase inhibitor.
Cell Biochem Funct. 2019 Mar;37(2):113-124. doi: 10.1002/cbf.3382. Epub 2019 Feb 18.

引用本文的文献

6
All Trans-Retinoic Acids Facilitate the Remodeling of 2D and 3D Cultured Human Conjunctival Fibroblasts.
Bioengineering (Basel). 2022 Sep 11;9(9):463. doi: 10.3390/bioengineering9090463.
8
Involvement of METTL3/mAdenosine and TGFβ/Smad3 signaling on Tenon's fibroblasts and in a rabbit model of glaucoma surgery.
J Mol Histol. 2021 Dec;52(6):1129-1144. doi: 10.1007/s10735-021-10028-8. Epub 2021 Nov 2.
10
Cooperative signaling between integrins and growth factor receptors in fibrosis.
J Mol Med (Berl). 2021 Feb;99(2):213-224. doi: 10.1007/s00109-020-02026-2. Epub 2021 Jan 3.

本文引用的文献

1
Mechanical forces in skin disorders.
J Dermatol Sci. 2018 Jun;90(3):232-240. doi: 10.1016/j.jdermsci.2018.03.004. Epub 2018 Mar 8.
2
Is mytomicyn better than 5-fluorouracil as antimetabolite in trabeculectomy for glaucoma?
Medwave. 2018 Jan 18;18(1):e7137. doi: 10.5867/medwave.2018.01.7138.
3
TGF-β family co-receptor function and signaling.
Acta Biochim Biophys Sin (Shanghai). 2018 Jan 1;50(1):12-36. doi: 10.1093/abbs/gmx126.
4
TGF-β-Induced Endothelial-Mesenchymal Transition in Fibrotic Diseases.
Int J Mol Sci. 2017 Oct 17;18(10):2157. doi: 10.3390/ijms18102157.
6
Myofibroblast transdifferentiation: The dark force in ocular wound healing and fibrosis.
Prog Retin Eye Res. 2017 Sep;60:44-65. doi: 10.1016/j.preteyeres.2017.08.001. Epub 2017 Aug 12.
7
Losartan Attenuates Scar Formation in Filtering Bleb After Trabeculectomy.
Invest Ophthalmol Vis Sci. 2017 Mar 1;58(3):1478-1486. doi: 10.1167/iovs.16-21163.
8
TGFβ signaling and the control of myofibroblast differentiation: Implications for chronic inflammatory disorders.
J Cell Physiol. 2018 Jan;233(1):98-106. doi: 10.1002/jcp.25879. Epub 2017 May 15.
9
Suppression of TGF-β pathway by pirfenidone decreases extracellular matrix deposition in ocular fibroblasts in vitro.
PLoS One. 2017 Feb 23;12(2):e0172592. doi: 10.1371/journal.pone.0172592. eCollection 2017.
10
Crosstalk between Smad2/3 and specific isoforms of ERK in TGF-β1-induced TIMP-3 expression in rat chondrocytes.
J Cell Mol Med. 2017 Sep;21(9):1781-1790. doi: 10.1111/jcmm.13099. Epub 2017 Feb 23.

文献AI研究员

20分钟写一篇综述,助力文献阅读效率提升50倍。

立即体验

用中文搜PubMed

大模型驱动的PubMed中文搜索引擎

马上搜索

文档翻译

学术文献翻译模型,支持多种主流文档格式。

立即体验