Suppr超能文献

水稻 SUMO 化修饰机器的转录后调控和两种水稻 SUMO 蛋白酶的作用的研究进展

Insights into the transcriptional and post-transcriptional regulation of the rice SUMOylation machinery and into the role of two rice SUMO proteases.

机构信息

Instituto de Tecnologia Química e Biológica António Xavier, Universidade Nova de Lisboa (ITQB-UNL), Av. da República, 2780-157, Oeiras, Portugal.

IBET, Av. da República, 2780-157, Oeiras, Portugal.

出版信息

BMC Plant Biol. 2018 Dec 12;18(1):349. doi: 10.1186/s12870-018-1547-3.

Abstract

BACKGROUND

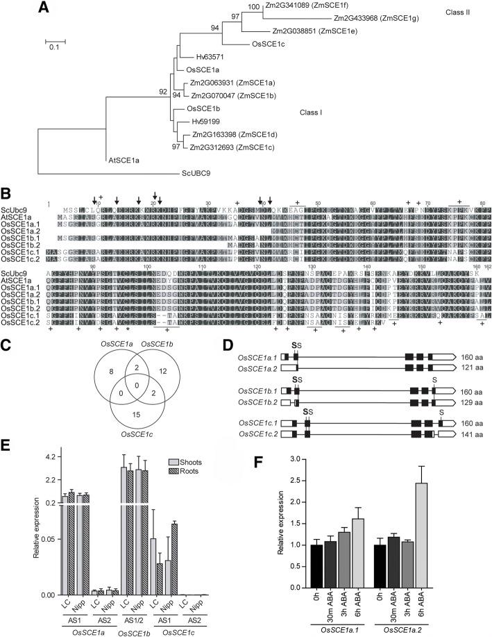
SUMOylation is an essential eukaryotic post-translation modification that, in plants, regulates numerous cellular processes, ranging from seed development to stress response. Using rice as a model crop plant, we searched for potential regulatory points that may influence the activity of the rice SUMOylation machinery genes.

RESULTS

We analyzed the presence of putative cis-acting regulatory elements (CREs) within the promoter regions of the rice SUMOylation machinery genes and found CREs related to different cellular processes, including hormone signaling. We confirmed that the transcript levels of genes involved in target-SUMOylation, containing ABA- and GA-related CREs, are responsive to treatments with these hormones. Transcriptional analysis in Nipponbare (spp. japonica) and LC-93-4 (spp. indica), showed that the transcript levels of all studied genes are maintained in the two subspecies, under normal growth. OsSUMO3 is an exceptional case since it is expressed at low levels or is not detectable at all in LC-93-4 roots and shoots, respectively. We revealed post-transcriptional regulation by alternative splicing (AS) for all genes studied, except for SUMO coding genes, OsSIZ2, OsOTS3, and OsELS2. Some AS forms have the potential to alter protein domains and catalytic centers. We also performed the molecular and phenotypic characterization of T-DNA insertion lines of some of the genes under study. Knockouts of OsFUG1 and OsELS1 showed increased SUMOylation levels and non-overlapping phenotypes. The fug1 line showed a dwarf phenotype, and significant defects in fertility, seed weight, and panicle architecture, while the els1 line showed early flowering and decreased plant height. We suggest that OsELS1 is an ortholog of AtEsd4, which was also supported by our phylogenetic analysis.

CONCLUSIONS

Overall, we provide a comprehensive analysis of the rice SUMOylation machinery and discuss possible effects of the regulation of these genes at the transcriptional and post-transcriptional level. We also contribute to the characterization of two rice SUMO proteases, OsELS1 and OsFUG1.

摘要

背景

SUMO 化是一种重要的真核后翻译修饰,在植物中,它调节从种子发育到应激反应等多种细胞过程。我们以水稻为模式作物,搜索可能影响水稻 SUMO 化机制基因活性的潜在调节点。

结果

我们分析了水稻 SUMO 化机制基因启动子区域内潜在顺式作用调控元件 (CRE) 的存在情况,发现与激素信号等不同细胞过程相关的 CRE。我们证实,含有 ABA 和 GA 相关 CRE 的靶 SUMO 化基因的转录水平对这些激素的处理有反应。在 Nipponbare(粳稻)和 LC-93-4(籼稻)中的转录分析表明,在所研究的基因中,所有基因的转录水平在两个亚种的正常生长条件下都得到维持。OsSUMO3 是一个例外,因为它在 LC-93-4 的根和茎中分别以低水平表达或根本无法检测到。我们揭示了所有研究基因的转录后调控,除了 SUMO 编码基因 OsSIZ2、OsOTS3 和 OsELS2 外。一些 AS 形式有可能改变蛋白质结构域和催化中心。我们还对研究基因的一些 T-DNA 插入系进行了分子和表型特征分析。OsFUG1 和 OsELS1 的敲除突变体表现出较高的 SUMO 化水平和非重叠表型。fug1 突变体表现出矮化表型,以及育性、种子重量和穗结构的显著缺陷,而 els1 突变体表现出早花和降低的株高。我们认为 OsELS1 是 AtEsd4 的同源物,这也得到了我们的系统发育分析的支持。

结论

总体而言,我们对水稻 SUMO 化机制进行了全面分析,并讨论了这些基因在转录和转录后水平的调控可能产生的影响。我们还为两个水稻 SUMO 蛋白酶 OsELS1 和 OsFUG1 的特性描述做出了贡献。

https://cdn.ncbi.nlm.nih.gov/pmc/blobs/4e59/6291987/43e6ac297e2d/12870_2018_1547_Fig1_HTML.jpg

文献AI研究员

20分钟写一篇综述,助力文献阅读效率提升50倍。

立即体验

用中文搜PubMed

大模型驱动的PubMed中文搜索引擎

马上搜索

文档翻译

学术文献翻译模型,支持多种主流文档格式。

立即体验