Suppr超能文献

树突状细胞分泌白细胞介素 18 诱导的 CD83+ CCR7+NK 细胞促进实验性自身免疫性葡萄膜炎。

CD83 CCR7 NK cells induced by interleukin 18 by dendritic cells promote experimental autoimmune uveitis.

机构信息

Department of Immunology, Binzhou Medical University, Yantai, China.

Department of Ophthalmology, Yuhuangding Hospital, Yantai, China.

出版信息

J Cell Mol Med. 2019 Mar;23(3):1827-1839. doi: 10.1111/jcmm.14081. Epub 2018 Dec 8.

Abstract

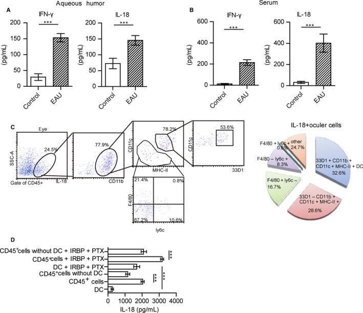
Natural killer (NK) cells have been reported to play a pathological role in autoimmune uveitis. However, the mechanisms regarding NK cells in uveitis and factors that affect NK-cell activation in this condition remain unclear. Here, we report that the number of CD3 NK1.1 CD83 CCR7 cells is increased in the inflamed eyes within a mouse model of experimental autoimmune uveitis (EAU), and these cells express elevated levels of NKG2D, CD69 and IFN-γ. Adoptively transferring CD83 CCR7 NK cells aggravates EAU symptoms and increases the number of CD4 IFN-γ T cells and dendritic cells (DCs) within the eye. These CD83 CCR7 NK cells then promote the maturation of DCs and IFN-γ expression within T cells as demonstrated in vitro. Furthermore, IL-18, as primarily secreted by DCs in the eyes, is detected to induce CD83 CCR7 NK cells. In EAU mice, anti-IL-18R antibody treatment also decreases retinal tissue damage, as well as the number of infiltrating CD83 CCR7 NK cells, T cells and DCs in the inflamed eyes and spleens of EAU mice. These results suggest that CD83 CCR7 NK cells, as induced by IL-18 that primarily secreted by DCs, play a critical pathological role in EAU. Anti-IL-18R antibody might serve as a potential therapeutic agent for uveitis through its capacity to inhibit CD83 CCR7 NK cells infiltration.

摘要

自然杀伤 (NK) 细胞已被报道在自身免疫性葡萄膜炎中发挥病理性作用。然而,关于葡萄膜炎中 NK 细胞的机制以及影响该条件下 NK 细胞激活的因素仍不清楚。在这里,我们报告在实验性自身免疫性葡萄膜炎 (EAU) 的小鼠模型中,炎症眼睛中的 CD3 NK1.1 CD83 CCR7 细胞数量增加,这些细胞表达高水平的 NKG2D、CD69 和 IFN-γ。过继转移 CD83 CCR7 NK 细胞可加重 EAU 症状,并增加眼内 CD4 IFN-γ T 细胞和树突状细胞 (DC) 的数量。这些 CD83 CCR7 NK 细胞随后促进 DC 的成熟和 T 细胞中 IFN-γ 的表达,这在体外得到证实。此外,IL-18 主要由眼内的 DC 分泌,被检测到可诱导 CD83 CCR7 NK 细胞。在 EAU 小鼠中,抗 IL-18R 抗体治疗还可减轻视网膜组织损伤,以及炎症眼睛和 EAU 小鼠脾脏中浸润的 CD83 CCR7 NK 细胞、T 细胞和 DC 的数量。这些结果表明,由 DC 主要分泌的 IL-18 诱导的 CD83 CCR7 NK 细胞在 EAU 中发挥关键的病理性作用。抗 IL-18R 抗体可能通过抑制 CD83 CCR7 NK 细胞浸润成为葡萄膜炎的一种潜在治疗药物。

https://cdn.ncbi.nlm.nih.gov/pmc/blobs/5e75/6378215/6cc5e2227461/JCMM-23-1827-g001.jpg

文献检索

告别复杂PubMed语法,用中文像聊天一样搜索,搜遍4000万医学文献。AI智能推荐,让科研检索更轻松。

立即免费搜索

文件翻译

保留排版,准确专业,支持PDF/Word/PPT等文件格式,支持 12+语言互译。

免费翻译文档

深度研究

AI帮你快速写综述,25分钟生成高质量综述,智能提取关键信息,辅助科研写作。

立即免费体验