Suppr超能文献

丙酸钠通过下调组蛋白精氨酸甲基转移酶 PRMT1 诱导结肠癌细胞凋亡。

Downregulation of PRMT1, a histone arginine methyltransferase, by sodium propionate induces cell apoptosis in colon cancer.

机构信息

Korea Research Institute of Bioscience and Biotechnology, Daejeon 34141, Republic of Korea.

出版信息

Oncol Rep. 2019 Mar;41(3):1691-1699. doi: 10.3892/or.2018.6938. Epub 2018 Dec 18.

Abstract

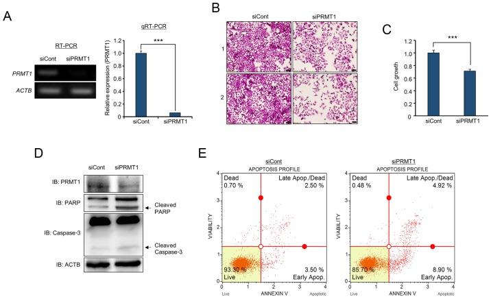
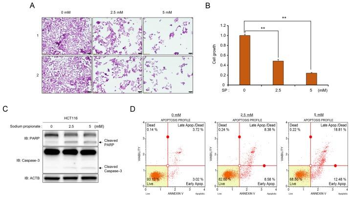
The microbiota and bacterial metabolites in the colon are regarded as alternative targets for colon cancer prevention and therapy. Among these metabolites, short-chain fatty acids (SCFAs) exhibit anticancer effects and suppress inflammation in the colon. However, the molecular mechanisms and target development of SCFAs require additional study. In the present study, using RNA-seq results from colon cancer samples derived from the Cancer Genome Atlas (TCGA) portal, overexpressed epigenetic modifiers were identified and RT-PCR and qRT-PCR analysis was performed to select target genes that responded to treatment with propionate in HCT116 cells. Downregulation of protein arginine methyltransferase 1 (PRMT1), a histone arginine methyltransferase, was observed after sodium propionate (SP) treatment. Moreover, phospho-array analysis demonstrated that the mTOR pathway was involved in propionate and siPRMT1 treatment, and regulation of this pathway was associated with apoptosis in HCT116 cells. The present study, to the best of our knowledge, was the first to demonstrate that PRMT1 levels were reduced by propionate treatment in HCT116 cells and that downregulation of PRMT1 induced cell apoptosis. Thus, this novel mechanism of sodium propionate treatment for colon cancer therapy may indicate more effective approaches, such as dietary therapy, for CRC patients.

摘要

结肠中的微生物群和细菌代谢物被认为是预防和治疗结肠癌的替代靶点。在这些代谢物中,短链脂肪酸(SCFAs)具有抗癌作用,并能抑制结肠炎症。然而,SCFAs 的分子机制和靶向开发仍需要进一步研究。在本研究中,我们使用来自癌症基因组图谱(TCGA)门户的结肠癌样本的 RNA-seq 结果,鉴定了过度表达的表观遗传修饰物,并进行 RT-PCR 和 qRT-PCR 分析,以选择对 HCT116 细胞中丙酸盐处理有反应的靶基因。在用丙酸钠(SP)处理后,观察到组蛋白精氨酸甲基转移酶 1(PRMT1)的蛋白精氨酸甲基转移酶活性降低。此外,磷酸化芯片分析表明,丙酸盐和 siPRMT1 处理涉及 mTOR 通路,并且该通路的调节与 HCT116 细胞中的细胞凋亡有关。据我们所知,本研究首次证明丙酸盐处理可降低 HCT116 细胞中的 PRMT1 水平,下调 PRMT1 诱导细胞凋亡。因此,这种新型的丙酸钠治疗结肠癌的机制可能表明更有效的方法,如饮食疗法,适用于 CRC 患者。

https://cdn.ncbi.nlm.nih.gov/pmc/blobs/3767/6365698/b1a2479b690b/OR-41-03-1691-g00.jpg

文献AI研究员

20分钟写一篇综述,助力文献阅读效率提升50倍。

立即体验

用中文搜PubMed

大模型驱动的PubMed中文搜索引擎

马上搜索

文档翻译

学术文献翻译模型,支持多种主流文档格式。

立即体验