Department of Blood Transfusion, The First Affiliated Hospital of Zhengzhou University, Zhengzhou, Henan Province 450052, China.
Department of Clinical Laboratory, The First Affiliated Hospital of Zhengzhou University, Zhengzhou, Henan Province 450052, China.
Int J Nanomedicine. 2018 Dec 3;13:8231-8245. doi: 10.2147/IJN.S174300. eCollection 2018.
As the deadliest gynecological malignancy, ovarian cancer ranks as a major cause of disease-related deaths to women worldwide and is treated with transurethral resection or systemic chemotherapy. However, traditional chemotherapeutic drug in antitumor therapy has shown unavoidable limitations, such as poor curative effects, systemic toxicity and development of drug resistance, leading to failure of tumor inhibition and recurrence. This study aims to explore an innovative method to enhance the clinical efficiency of ovarian cancer.
Using MTT assay, the cell viability was detected under different culture systems. Western blot was used to examine the expression of P-gp in doxorubicin-resistant and wild-type A2780/SKOV3 cells. We used confocal to examine the drug concentration under different culture conditions. Also, flow cytometry was used to detect the drug absorption at the determined time points under different culture systems. Using nude mice model, we evaluated the killing efficacy of chemotherapeutic drugs with or without nanoparticle encapsulation. ELISA was used to examine the levels of creatinine, alanine aminotransferase and aspartate aminotransferase in plasma.
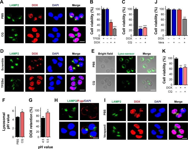
We found that pretreatment of chloroquine (CQ) as chemosensitizer markedly enhanced the anticancer effects in ovarian cancer. We also provided evidence that CQ efficiently increase the pH value of lysosomes in tumor cells, leading to the reverse of drug sequestration induced by lysosomes. To further improve the pharmacokinetics profiles and avoid the systemic toxicity caused by chemotherapeutic agents, we encapsulated CQ and chemotherapeutic drugs by polymeric nanoparticles methoxy poly(ethylene glycol)-poly(l-lactic acid). Codelivery of CQ and chemotherapeutic agents by nanocarrier revealed enhanced anticancer effects compared with the free drug delivery by tail vein injection. More importantly, accumulated drugs, prolonged drug circulation and reduced organic damages were observed in nanoparticles delivery.
Codelivery of CQ and chemotherapeutic drugs by methoxy poly(ethylene glycol)-poly(l-lactic acid) could significantly improve the anticancer effects and might have important potency in clinical applications for ovarian cancer therapy.
卵巢癌是致命的妇科恶性肿瘤,是全球女性疾病相关死亡的主要原因之一,目前的治疗方法是经尿道切除或全身化疗。然而,传统的抗肿瘤化疗药物在疗效、全身毒性和耐药性发展方面存在不可避免的局限性,导致肿瘤抑制和复发失败。本研究旨在探索提高卵巢癌临床疗效的创新方法。
采用 MTT 法检测不同培养体系下细胞的活力。采用 Western blot 法检测多柔比星耐药和野生型 A2780/SKOV3 细胞中 P-gp 的表达。采用共聚焦显微镜检测不同培养条件下的药物浓度。采用流式细胞术检测不同培养体系下不同时间点的药物吸收情况。采用裸鼠模型评估载药纳米粒与未载药纳米粒在体内对化疗药物的杀伤效果。采用 ELISA 法检测血浆中肌酐、丙氨酸氨基转移酶和天冬氨酸氨基转移酶的水平。
我们发现氯喹(CQ)预处理作为化疗增敏剂显著增强了卵巢癌的抗癌效果。我们还提供了证据表明,CQ 能有效地增加肿瘤细胞溶酶体的 pH 值,导致溶酶体诱导的药物蓄积逆转。为了进一步改善药代动力学特性并避免化疗药物引起的全身毒性,我们采用聚乙二醇-聚乳酸共聚物将 CQ 和化疗药物包封在纳米粒中。与尾静脉注射游离药物给药相比,纳米载体共递送 CQ 和化疗药物显示出增强的抗癌效果。更重要的是,在纳米载体给药中观察到药物蓄积增加、药物循环延长和有机损伤减少。
聚乙二醇-聚乳酸共聚物共递送 CQ 和化疗药物可显著提高抗癌效果,在卵巢癌治疗的临床应用中具有重要潜力。