Suppr超能文献

靶向肿瘤干细胞标志物基因 SMOC-2 克服子宫内膜癌的化疗耐药并抑制细胞增殖。

Targeting cancer stem cell signature gene SMOC-2 Overcomes chemoresistance and inhibits cell proliferation of endometrial carcinoma.

机构信息

The Third School of Clinical Medicine, Southern Medical University, Guangzhou 510500, China; Department of Obstetrics and Gynecology, Fengxian Hospital, Southern Medical University, Shanghai 201499, China.

Obstetrics and Gynecology Hospital, Fudan University, Shanghai 200011, China.

出版信息

EBioMedicine. 2019 Feb;40:276-289. doi: 10.1016/j.ebiom.2018.12.044. Epub 2018 Dec 26.

Abstract

BACKGROUND

Endometrial cancer is one of the most common gynecological malignancies and has exhibited an increasing incidence rate in recent years. Cancer stem cells (CSCs), which are responsible for tumor growth and chemoresistance, have been confirmed in endometrial cancer. However, it is still challenging to identify endometrial cancer stem cells to then target for therapy.

METHODS

Flow cytometry was used to identify the endometrial cancer stem cells. Sphere formation assay, western blotting, qRT-PCR assay, cell viability assay, xenograft assay and immunohistochemistry staining analysis were utilized to evaluate the effect of SPARC-related modular calcium binding 2 (SMOC-2) on the cells proliferation and drug resistance. Cell viability assay, qRT-PCR assay, immunofluorescence staining, Co-IP assay and luciferase reporter gene assay were performed to explore the possible molecular mechanism by which SMOC-2 activates WNT/β-catenin pathway.

FINDINGS

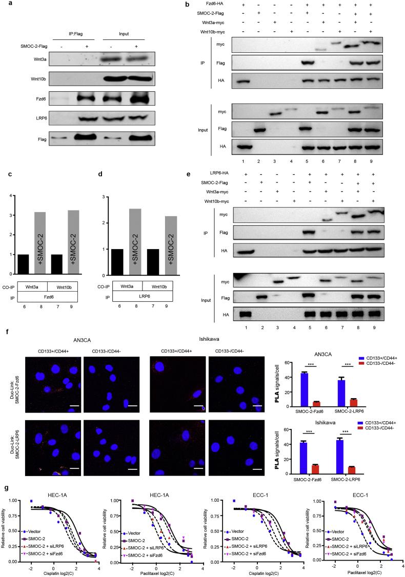
We found the expression of SPARC-related modular calcium binding 2 (SMOC-2), a member of SPARC family, was higher in endometrial CSCs than that in non-CSCs. SMOC-2 was also more highly expressed in spheres than in monolayer cultures. The silencing of SMOC-2 suppressed cell sphere ability; reduced the expression of the stemness-associated genes SOX2, OCT4 and NANOG; and enhanced chemosensitivity in endometrial cancer cells. By co-culture IP assay, we demonstrated that SMOC-2 directly interacted with WNT receptors (Fzd6 and LRP6), enhanced ligand-receptor interaction with canonical WNT ligands (Wnt3a and Wnt10b), and finally, activated the WNT/β-catenin pathway in endometrial cancer. SMOC-2 expression was closely correlated with CSC markers CD133 and CD44 expression in endometrial cancer tissue.

INTERPRETATION

Taken together, we conclude that SMOC-2 might be a novel endometrial cancer stem cell signature gene and therapeutic target for endometrial cancer. FUND: National Natural Science Foundation of China, Scientific and Technological Innovation Act Program of Shanghai Science and Technology Commission, Scientific and Technological Innovation Act Program of Fengxian Science and Technology Commission, Natural Science Foundation of Shanghai.

摘要

背景

子宫内膜癌是最常见的妇科恶性肿瘤之一,近年来发病率呈上升趋势。癌症干细胞(CSCs)负责肿瘤生长和化疗耐药性,已在子宫内膜癌中得到证实。然而,鉴定子宫内膜癌干细胞并针对其进行治疗仍然具有挑战性。

方法

采用流式细胞术鉴定子宫内膜癌干细胞。采用球体形成实验、Western blot、qRT-PCR 检测、细胞活力检测、异种移植实验和免疫组织化学染色分析,评估 SPARC 相关模块化钙结合 2(SMOC-2)对细胞增殖和耐药性的影响。采用细胞活力检测、qRT-PCR 检测、免疫荧光染色、Co-IP 检测和荧光素酶报告基因检测,探讨 SMOC-2 激活 WNT/β-catenin 通路的可能分子机制。

结果

我们发现,SPARC 家族成员 SPARC 相关模块化钙结合 2(SMOC-2)的表达在子宫内膜癌干细胞中高于非癌干细胞。SMOC-2 在球体中的表达也高于单层培养物。SMOC-2 沉默抑制了细胞球体形成能力;降低了干细胞相关基因 SOX2、OCT4 和 NANOG 的表达;并增强了子宫内膜癌细胞的化疗敏感性。通过共培养 IP 检测,我们证明 SMOC-2 与 WNT 受体(Fzd6 和 LRP6)直接相互作用,增强了与经典 WNT 配体(Wnt3a 和 Wnt10b)的配体-受体相互作用,最终激活了子宫内膜癌中的 WNT/β-catenin 通路。SMOC-2 的表达与子宫内膜癌组织中的 CSC 标志物 CD133 和 CD44 的表达密切相关。

结论

总之,我们得出结论,SMOC-2 可能是一种新的子宫内膜癌干细胞标志物基因和治疗靶点。

资金

国家自然科学基金、上海市科委科技创新行动计划、上海市奉贤区科委科技创新行动计划、上海市自然科学基金。

https://cdn.ncbi.nlm.nih.gov/pmc/blobs/271d/6412073/4fcc2c0c851d/gr1.jpg

文献AI研究员

20分钟写一篇综述,助力文献阅读效率提升50倍。

立即体验

用中文搜PubMed

大模型驱动的PubMed中文搜索引擎

马上搜索

文档翻译

学术文献翻译模型,支持多种主流文档格式。

立即体验