• 文献检索
  • 文档翻译
  • 深度研究
  • 学术资讯
  • Suppr Zotero 插件Zotero 插件
  • 邀请有礼
  • 套餐&价格
  • 历史记录
应用&插件
Suppr Zotero 插件Zotero 插件浏览器插件Mac 客户端Windows 客户端微信小程序
定价
高级版会员购买积分包购买API积分包
服务
文献检索文档翻译深度研究API 文档MCP 服务
关于我们
关于 Suppr公司介绍联系我们用户协议隐私条款
关注我们

Suppr 超能文献

核心技术专利:CN118964589B侵权必究
粤ICP备2023148730 号-1Suppr @ 2026

文献检索

告别复杂PubMed语法,用中文像聊天一样搜索,搜遍4000万医学文献。AI智能推荐,让科研检索更轻松。

立即免费搜索

文件翻译

保留排版,准确专业,支持PDF/Word/PPT等文件格式,支持 12+语言互译。

免费翻译文档

深度研究

AI帮你快速写综述,25分钟生成高质量综述,智能提取关键信息,辅助科研写作。

立即免费体验

LHX2 和 LDB1 介导的转相互作用调节嗅觉受体选择。

LHX2- and LDB1-mediated trans interactions regulate olfactory receptor choice.

机构信息

Department of Biochemistry and Molecular Biophysics, Columbia University, New York, NY, USA.

Department of Neuroscience, Columbia University, New York, NY, USA.

出版信息

Nature. 2019 Jan;565(7740):448-453. doi: 10.1038/s41586-018-0845-0. Epub 2019 Jan 9.

DOI:10.1038/s41586-018-0845-0
PMID:30626972
原文链接:https://pmc.ncbi.nlm.nih.gov/articles/PMC6436840/
Abstract

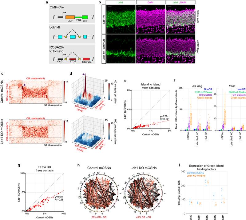
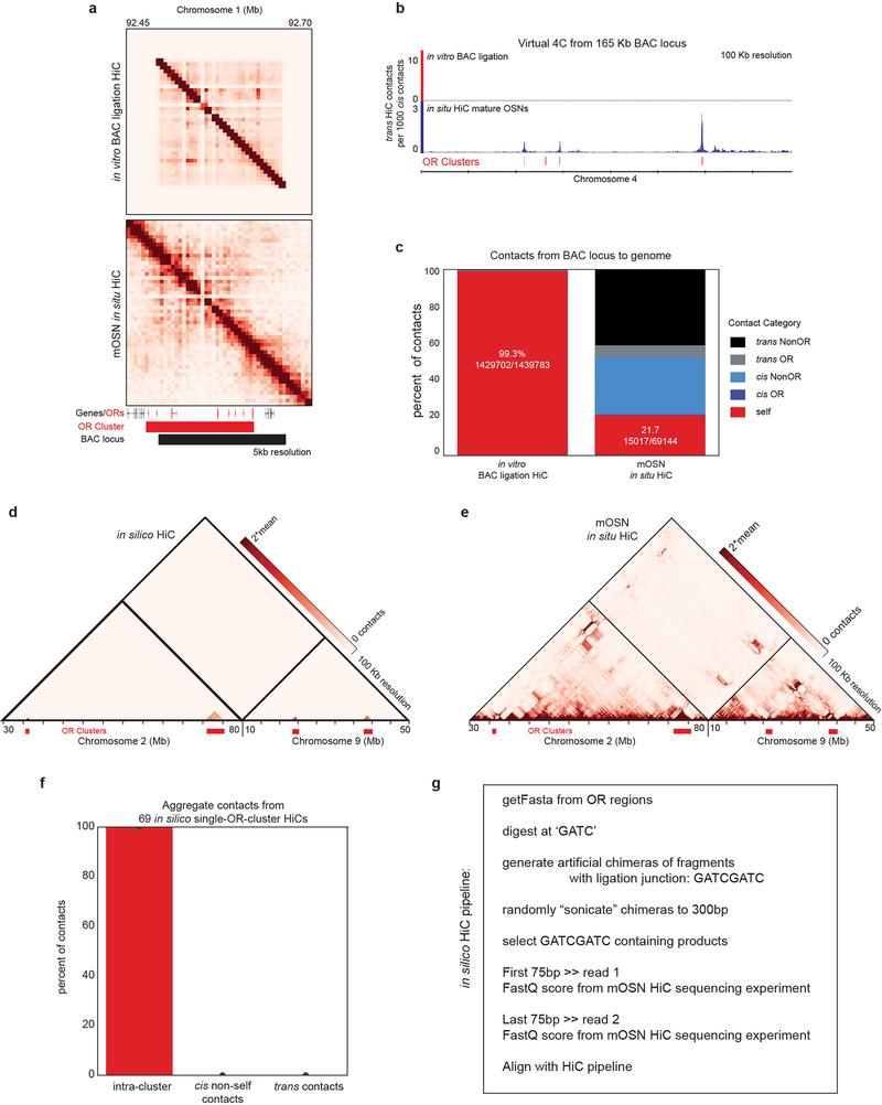
The genome is partitioned into topologically associated domains and genomic compartments with shared chromatin valence. This architecture is constrained by the DNA polymer, which precludes interactions between genes on different chromosomes. Here we report a marked divergence from this pattern of nuclear organization that occurs in mouse olfactory sensory neurons. Chromatin conformation capture using in situ Hi-C on fluorescence-activated cell-sorted olfactory sensory neurons and their progenitors shows that olfactory receptor gene clusters from 18 chromosomes make specific and robust interchromosomal contacts that increase with differentiation of the cells. These contacts are orchestrated by intergenic olfactory receptor enhancers, the 'Greek islands', which first contribute to the formation of olfactory receptor compartments and then form a multi-chromosomal super-enhancer that associates with the single active olfactory receptor gene. The Greek-island-bound transcription factor LHX2 and adaptor protein LDB1 regulate the assembly and maintenance of olfactory receptor compartments, Greek island hubs and olfactory receptor transcription, providing mechanistic insights into and functional support for the role of trans interactions in gene expression.

摘要

基因组被分割成具有共享染色质价的拓扑相关结构域和基因组区室。这种结构受到 DNA 聚合酶的限制,从而阻止了不同染色体上基因之间的相互作用。在这里,我们报告了一种明显偏离这种核组织模式的现象,这种现象发生在小鼠嗅觉感觉神经元中。使用荧光激活细胞分选的嗅觉感觉神经元及其祖细胞的原位 Hi-C 进行染色质构象捕获表明,来自 18 条染色体的嗅觉受体基因簇会产生特定且强烈的染色体间接触,这种接触随着细胞的分化而增加。这些接触由基因间嗅觉受体增强子协调,即“希腊岛屿”,这些增强子首先有助于形成嗅觉受体区室,然后形成一个多染色体超级增强子,与单个活跃的嗅觉受体基因相关联。希腊岛结合转录因子 LHX2 和衔接蛋白 LDB1 调节嗅觉受体区室、希腊岛中心和嗅觉受体转录的组装和维持,为跨相互作用在基因表达中的作用提供了机制见解和功能支持。

https://cdn.ncbi.nlm.nih.gov/pmc/blobs/494b/6436840/714088444f70/nihms-1516138-f0015.jpg
https://cdn.ncbi.nlm.nih.gov/pmc/blobs/494b/6436840/2c21e40e15d5/nihms-1516138-f0001.jpg
https://cdn.ncbi.nlm.nih.gov/pmc/blobs/494b/6436840/f2ae4fbc339f/nihms-1516138-f0002.jpg
https://cdn.ncbi.nlm.nih.gov/pmc/blobs/494b/6436840/b3632286f80f/nihms-1516138-f0003.jpg
https://cdn.ncbi.nlm.nih.gov/pmc/blobs/494b/6436840/d5935fa78244/nihms-1516138-f0004.jpg
https://cdn.ncbi.nlm.nih.gov/pmc/blobs/494b/6436840/6fe453de08fc/nihms-1516138-f0005.jpg
https://cdn.ncbi.nlm.nih.gov/pmc/blobs/494b/6436840/d78e8f9dd27a/nihms-1516138-f0006.jpg
https://cdn.ncbi.nlm.nih.gov/pmc/blobs/494b/6436840/1e31d3b9acb9/nihms-1516138-f0007.jpg
https://cdn.ncbi.nlm.nih.gov/pmc/blobs/494b/6436840/6af1228fe7a4/nihms-1516138-f0008.jpg
https://cdn.ncbi.nlm.nih.gov/pmc/blobs/494b/6436840/52ac14ffafd2/nihms-1516138-f0009.jpg
https://cdn.ncbi.nlm.nih.gov/pmc/blobs/494b/6436840/041420ccb14e/nihms-1516138-f0010.jpg
https://cdn.ncbi.nlm.nih.gov/pmc/blobs/494b/6436840/b7cebbe1da37/nihms-1516138-f0011.jpg
https://cdn.ncbi.nlm.nih.gov/pmc/blobs/494b/6436840/e981a4487fe4/nihms-1516138-f0012.jpg
https://cdn.ncbi.nlm.nih.gov/pmc/blobs/494b/6436840/7e670f23091e/nihms-1516138-f0013.jpg
https://cdn.ncbi.nlm.nih.gov/pmc/blobs/494b/6436840/e820e88bcb39/nihms-1516138-f0014.jpg
https://cdn.ncbi.nlm.nih.gov/pmc/blobs/494b/6436840/714088444f70/nihms-1516138-f0015.jpg
https://cdn.ncbi.nlm.nih.gov/pmc/blobs/494b/6436840/2c21e40e15d5/nihms-1516138-f0001.jpg
https://cdn.ncbi.nlm.nih.gov/pmc/blobs/494b/6436840/f2ae4fbc339f/nihms-1516138-f0002.jpg
https://cdn.ncbi.nlm.nih.gov/pmc/blobs/494b/6436840/b3632286f80f/nihms-1516138-f0003.jpg
https://cdn.ncbi.nlm.nih.gov/pmc/blobs/494b/6436840/d5935fa78244/nihms-1516138-f0004.jpg
https://cdn.ncbi.nlm.nih.gov/pmc/blobs/494b/6436840/6fe453de08fc/nihms-1516138-f0005.jpg
https://cdn.ncbi.nlm.nih.gov/pmc/blobs/494b/6436840/d78e8f9dd27a/nihms-1516138-f0006.jpg
https://cdn.ncbi.nlm.nih.gov/pmc/blobs/494b/6436840/1e31d3b9acb9/nihms-1516138-f0007.jpg
https://cdn.ncbi.nlm.nih.gov/pmc/blobs/494b/6436840/6af1228fe7a4/nihms-1516138-f0008.jpg
https://cdn.ncbi.nlm.nih.gov/pmc/blobs/494b/6436840/52ac14ffafd2/nihms-1516138-f0009.jpg
https://cdn.ncbi.nlm.nih.gov/pmc/blobs/494b/6436840/041420ccb14e/nihms-1516138-f0010.jpg
https://cdn.ncbi.nlm.nih.gov/pmc/blobs/494b/6436840/b7cebbe1da37/nihms-1516138-f0011.jpg
https://cdn.ncbi.nlm.nih.gov/pmc/blobs/494b/6436840/e981a4487fe4/nihms-1516138-f0012.jpg
https://cdn.ncbi.nlm.nih.gov/pmc/blobs/494b/6436840/7e670f23091e/nihms-1516138-f0013.jpg
https://cdn.ncbi.nlm.nih.gov/pmc/blobs/494b/6436840/e820e88bcb39/nihms-1516138-f0014.jpg
https://cdn.ncbi.nlm.nih.gov/pmc/blobs/494b/6436840/714088444f70/nihms-1516138-f0015.jpg

相似文献

1
LHX2- and LDB1-mediated trans interactions regulate olfactory receptor choice.LHX2 和 LDB1 介导的转相互作用调节嗅觉受体选择。
Nature. 2019 Jan;565(7740):448-453. doi: 10.1038/s41586-018-0845-0. Epub 2019 Jan 9.
2
Cooperative interactions enable singular olfactory receptor expression in mouse olfactory neurons.协同作用使小鼠嗅觉神经元中单一嗅觉受体的表达成为可能。
Elife. 2017 Sep 21;6:e28620. doi: 10.7554/eLife.28620.
3
The Isl1/Ldb1 Complex Orchestrates Genome-wide Chromatin Organization to Instruct Differentiation of Multipotent Cardiac Progenitors.Isl1/Ldb1复合物协调全基因组染色质组织以指导多能心脏祖细胞的分化。
Cell Stem Cell. 2015 Sep 3;17(3):287-99. doi: 10.1016/j.stem.2015.08.007. Epub 2015 Aug 27.
4
Pseudotime analysis reveals novel regulatory factors for multigenic onset and monogenic transition of odorant receptor expression.伪时间分析揭示了嗅觉受体表达多基因起始和单基因转变的新调控因子。
Sci Rep. 2022 Sep 28;12(1):16183. doi: 10.1038/s41598-022-20106-w.
5
Interchromosomal interactions and olfactory receptor choice.染色体间相互作用与嗅觉受体选择
Cell. 2006 Jul 28;126(2):403-13. doi: 10.1016/j.cell.2006.06.035.
6
Lhx2 Determines Odorant Receptor Expression Frequency in Mature Olfactory Sensory Neurons.Lhx2 决定成熟嗅觉感觉神经元中气味受体表达的频率。
eNeuro. 2016 Oct 31;3(5). doi: 10.1523/ENEURO.0230-16.2016. eCollection 2016 Sep-Oct.
7
Enhancer long-range contacts: The multi-adaptor protein LDB1 is the tie that binds.增强子长距离接触:多功能衔接蛋白 LDB1 是联系的纽带。
Biochim Biophys Acta Gene Regul Mech. 2019 Jun;1862(6):625-633. doi: 10.1016/j.bbagrm.2019.04.003. Epub 2019 Apr 22.
8
Olfactory receptor genes make the case for inter-chromosomal interactions.嗅觉受体基因证明了染色体间相互作用的存在。
Curr Opin Genet Dev. 2019 Apr;55:106-113. doi: 10.1016/j.gde.2019.07.004. Epub 2019 Sep 3.
9
Pax3 cooperates with Ldb1 to direct local chromosome architecture during myogenic lineage specification.Pax3 与 Ldb1 合作,在肌生成谱系特化过程中指导局部染色体结构。
Nat Commun. 2019 May 24;10(1):2316. doi: 10.1038/s41467-019-10318-6.
10
Ldb1- and Rnf12-dependent regulation of Lhx2 controls the relative balance between neurogenesis and gliogenesis in the retina.Ldb1 和 Rnf12 依赖性调节 Lhx2 控制视网膜神经发生和神经胶质生成之间的相对平衡。
Development. 2018 Apr 30;145(9):dev159970. doi: 10.1242/dev.159970.

引用本文的文献

1
HP1β and H3K9me3 Regulate Olfactory Receptor Choice and Transcriptional Identity.HP1β和H3K9me3调节嗅觉受体选择和转录特性。
bioRxiv. 2025 Aug 25:2025.08.21.671605. doi: 10.1101/2025.08.21.671605.
2
Chromatin dynamics of a large-sized genome provides insights into polyphenism and X0 dosage compensation of locusts.大型基因组的染色质动力学为蝗虫的多型现象和X0剂量补偿提供了见解。
Nat Genet. 2025 Sep 1. doi: 10.1038/s41588-025-02330-y.
3
Single-stranded DNA-binding proteins are essential components of the architectural LDB1 protein complex.

本文引用的文献

1
Interchromosomal interactions: A genomic love story of kissing chromosomes.染色体间相互作用:染色体亲吻的基因组爱情故事。
J Cell Biol. 2019 Jan 7;218(1):27-38. doi: 10.1083/jcb.201806052. Epub 2018 Sep 4.
2
Coactivator condensation at super-enhancers links phase separation and gene control.共激活因子在超级增强子上的凝聚将相分离和基因调控联系起来。
Science. 2018 Jul 27;361(6400). doi: 10.1126/science.aar3958. Epub 2018 Jun 21.
3
Genome-wide analysis reveals no evidence of trans chromosomal regulation of mammalian immune development.
单链DNA结合蛋白是结构LDB1蛋白复合体的重要组成部分。
Mol Cell. 2025 Aug 21;85(16):3074-3089.e8. doi: 10.1016/j.molcel.2025.07.012. Epub 2025 Aug 12.
4
Sociability genetically separable from social hierarchy in amniotes.在羊膜动物中,社交性在基因上可与社会等级制度分离。
iScience. 2025 Jun 18;28(7):112930. doi: 10.1016/j.isci.2025.112930. eCollection 2025 Jul 18.
5
Inference of multi-enhancer interactions in T lymphocytes using Hi-Cociety.使用Hi-Cociety推断T淋巴细胞中的多增强子相互作用。
bioRxiv. 2025 Jun 17:2025.06.12.659372. doi: 10.1101/2025.06.12.659372.
6
Molecular and Spatial Organization of the Primary Olfactory System and its Responses to Social Odors.初级嗅觉系统的分子与空间组织及其对社交气味的反应。
bioRxiv. 2025 May 2:2025.05.02.651832. doi: 10.1101/2025.05.02.651832.
7
Genome structure mapping with high-resolution 3D genomics and deep learning.利用高分辨率三维基因组学和深度学习进行基因组结构图谱绘制
bioRxiv. 2025 May 7:2025.05.06.650874. doi: 10.1101/2025.05.06.650874.
8
Range extender mediates long-distance enhancer activity.增强子介导远距离增强子活性。
Nature. 2025 Jul 2. doi: 10.1038/s41586-025-09221-6.
9
Single-cell Micro-C profiles 3D genome structures at high resolution and characterizes multi-enhancer hubs.单细胞Micro-C技术以高分辨率描绘三维基因组结构并表征多增强子枢纽。
Nat Genet. 2025 Jul 2. doi: 10.1038/s41588-025-02247-6.
10
Olfactory receptor OR51B5 suppressed esophageal cancer progression through activates Calcium / N-Ras signaling.嗅觉受体OR51B5通过激活钙/N-Ras信号通路抑制食管癌进展。
Cell Death Dis. 2025 Jun 16;16(1):450. doi: 10.1038/s41419-025-07769-9.
全基因组分析未发现哺乳动物免疫发育的跨染色体调控证据。
PLoS Genet. 2018 Jun 8;14(6):e1007431. doi: 10.1371/journal.pgen.1007431. eCollection 2018 Jun.
4
Inter-chromosomal Contact Properties in Live-Cell Imaging and in Hi-C.活细胞成像和Hi-C中的染色体间接触特性
Mol Cell. 2018 Apr 5;70(1):188-189. doi: 10.1016/j.molcel.2018.03.021.
5
Histone H3 lysine 4 monomethylation modulates long-range chromatin interactions at enhancers.组蛋白H3赖氨酸4单甲基化调节增强子处的长程染色质相互作用。
Cell Res. 2018 Mar;28(3):387. doi: 10.1038/cr.2018.18.
6
Injury Activates Transient Olfactory Stem Cell States with Diverse Lineage Capacities.损伤激活具有不同谱系能力的短暂嗅觉干细胞状态。
Cell Stem Cell. 2017 Dec 7;21(6):775-790.e9. doi: 10.1016/j.stem.2017.10.014. Epub 2017 Nov 22.
7
Injury Induces Endogenous Reprogramming and Dedifferentiation of Neuronal Progenitors to Multipotency.损伤诱导内源性重编程和神经元祖细胞去分化为多能性。
Cell Stem Cell. 2017 Dec 7;21(6):761-774.e5. doi: 10.1016/j.stem.2017.09.008. Epub 2017 Nov 22.
8
Two independent modes of chromatin organization revealed by cohesin removal.通过去除黏连蛋白揭示的两种独立的染色质组织模式。
Nature. 2017 Nov 2;551(7678):51-56. doi: 10.1038/nature24281. Epub 2017 Sep 27.
9
Multiscale 3D Genome Rewiring during Mouse Neural Development.小鼠神经发育过程中的多尺度3D基因组重排
Cell. 2017 Oct 19;171(3):557-572.e24. doi: 10.1016/j.cell.2017.09.043.
10
Cohesin Loss Eliminates All Loop Domains.黏连蛋白缺失消除了所有的环状结构域。
Cell. 2017 Oct 5;171(2):305-320.e24. doi: 10.1016/j.cell.2017.09.026.